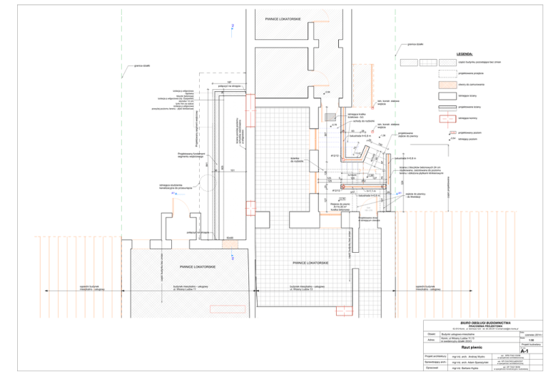
Rzut piwnic - pgkim.konin.pl

Transkrypt

Rzut piwnic - pgkim.konin.pl
A2
PIWNICE LOKATORSKIE
granica działki
LEGENDA:
części budynku pozostające bez zmian
granica działki
projektowane przejścia
187
otwory do zamurowania
połączyć na strzępia
-2,94
36
izolacja p.wilgociowa
rapówka
bloczki betonowe
izolacja p.wilgociowa (np. Dysperbit)
styrodur 12 cm
tynk min.na siatce
izolacja p.wilgocowa
powyżej poziomu terenu - płyki klinkierowe
Istniejące ściany
istn. konstr. stalowa
wejścia
istniejąca kratka
ściekowa - b/z
ściana poniżej poziomu
schodów zaizolowana
p.wilgociowo
Projektowany segment wejściowy
projektowane ściany
istniejące kominy
schody do rozbiórki
istn. konstr. stalowa
wejścia
-2,78
307
25
83
28
projektowane
zejście do piwnicy
-1,36
balustrada h=0,8 m
25
-0,62
projektowany poziom
-0,64
istniejący poziom
73
100
-1,96
120
127
25
324
252
25
istniejąca studzienka
kanalizacyjna do przesunięcia
5
#12/12
A1
ściana z bloczków betonowych 24 cm
otynkowana, zaizolowana do poziomu
terenu i obłożona płytkami klinkierowymi
75
5x16x30
125
125
97
90
126
841
805
151
balustrada h=0,8 m
377
h=1,1 m
25
balustrada h=0,8 m
-2,76
A1
zejście do piwnicy
- do likwidacji
127
127
część projektowana
#12/12
ścianka
do rozbiórki
36
4x1
5x3
0
112,40°
Projektowany fundament
segmentu wejściowego
Wejście do piwnic
A=14,35 m2
kostka betonowa
Dz4
100 / 210
część budynku bez zmian
Projektowane drzwi
w istniejącym otworze
połączyć na strzępia
sąsiedni budynek
mieszkalno - usługowy
A2
część budynku bez zmian
50x90
PIWNICE LOKATORSKIE
PIWNICE LOKATORSKIE
budynek mieszkalno - usługowy
ul. Wiosny Ludów 11
budynek mieszkalno - usługowy
ul. Wiosny Ludów 13
sąsiedni budynek
mieszkalno - usługowy
BIURO OBSŁUGI BUDOWNICTWA
PRACOWNIA PROJEKTOWA
62-510 Konin, ul. Górnicza 12/2 tel. 63 243-81-12 email [email protected]
Obiekt:
Budynki usługowo-mieszkalne
Adres:
Konin, ul Wiosny Ludów 11,13
nr ewidencyjny działki 203/3
Rzut piwnic
Data:
czerwiec 2014 r
Skala:
nr rys.
A-1
Projekt architektury:
mgr inż. arch. Andrzej Wydro
upr. GPB.I7342-103/98
w specjalności architektonicznej
Sprawdzający arch.:
mgr inż. arch. Adam Sparażyński
upr. WP-OIA/OKK/UpB/9/2007
w specjalności architektonicznej
Opracował:
mgr inż. Barbara Hypka
1:50
Projekt budowlany
upr. GP 7342/136/94
w specjalności konstrukcyjno- budowlanej