Visual Paradigm for UML Enterprise Edition

Transkrypt

Visual Paradigm for UML Enterprise Edition
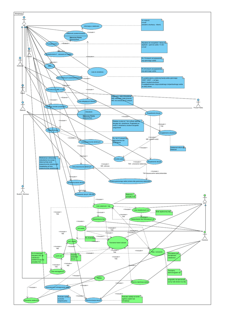
Windykacja
UBI
-5 <=dni<0
e-mail
(student, słuchacz, - klient)
Informacja o należności
<<Include>>
Należność przeterminowana
Extension Points
ExtensionPoint
Wysyłane do wszystkich którzy nie
zapłacili - ujemne saldo > 5 dni
e-mail
<<Extend>>
Powiadomienie I
<<Include>>
Powiadomienie II - wezwanie do zapłaty
<<Include>>
Dziekan
Po 15 dniach od pojawienia
się ujemnego salda
<<Include>>
Dziekanat
SMS
Po 30 dniach od pojawienia
się ujemnego salda
Lista do skreślenia
Lista skreślonych studentów/słuchaczy <<Include>>
Po przekroczeniu ustalonej kwoty salda ujemnego
1000? 1200? ...i od typu
klient / student-słuchacz
Z uwzględnieniem dopuszczalnego indywidualnego salda
na dany okres
<<Include>>
<<Include>>
List polecony, SMS, e-mail
Rektor
Odebrane -data doręczenia
NIE odebrane -data powrotu
NIC nie wróciło po 21 dniach
<<Extend>>
<<Include>>
Lista zalegających klientów
Obsługa zwrotek pocztowych
Poczta Polska
Rektorat
Odwołanie
Rozpatrzenie decyzji
Extension Points
ExtensionPoint
<<Include>>
<<Include>>
Dziekan może do 7 dni cofnąć własną
decyzję dot. skreślenia. Przypadek po
mailu o skreśleniu student wszystko
uregulował
<<Include>>
TAK
Cofnięcie decyzji
Uwzględnienie odwołania
<<Include>>
<<Include>>
NIE- wydanie opinji
Po 14(17) dniach od
daty powrotu lub
doręczenia
Lista prawomocnie skrślonych
<<Include>>
Dziekanat informuje
Rektorat
<<Include>>
<<Include>>
Rektorat po odrzuceniu
odwołania ma swoją
własną listę osób
prawomocnie skreślonych
niezależną od listy
prawomocnie skreślonych
Korekta salda
Rozpatrzenie decyzji
<<Include>>
TAK - umorzenie należności
<<Include>>
NIE -odmowa
Lista prawomocnie skrślonych
<<Include>>
TAK dopuszczelne saldo(odoba/data
<<Include>>
Zmiana granicznego salda (zmiana daty granicznej należności)
Uprawomocnienie decyzji
<<Include>>
Student / Słuchacz
Przekazanie danych UBI-ERP
Płatności
powyżej 2 lat
<<Include>>
ERP
Lista należności / raty
<<Include>>
<<Include>>
TAK
Lista niespłacanych rat
Brak zapłaconej raty
<<Include>>
<<Include>>
TAK
Zatwierdzenie listy
<<Include>>
Zatwierdzenie listy blokowanych rat
<<Include>>
<<Include>>
TAK
List zwykły
<<Include>>
NIE
Po 18 dniach
Kwestura
Tworzenie historii zdarzeń
<<Include>>
<<Include>>
NIE
<<Include>>
TAK
<<Include>>
Ostatnie
wezwanie
28 dni
List III, tel.
<<Include>>
TAK
<<Include>>
<<Include>>
List II zwykły
Co 3 miesiące
wysyłamy list, aż
należności
przeterminują się
powyżej 2 lat
<<Include>>
<<Include>>
<<Include>>
<<Include>>
<<Include>>
TAK
<<Include>>
NIE
Raty / umorzenie
Umorzenie jest
obniżeniem
należności
<<Include>>
Tworzymy
harmonogram rat
Lista nieściągalnych
<<Include>>
Wpłata
<<Include>>
Ręczna rejestracja wpłaty
<<Include>>
<<Include>>
Automatyczne rozksięgowanie wpłat
<<Include>>
Umorzenie ostateczne
Podczas wpłąty
na konto
indywidualne
<<Include>>
Synchronizacja danych
Podczas wpłaty na konto
ogólne uczelni lub
windykacji
przypadku rat zamienany
sumę nale żności na raty