Aplikacja adwokacka i radcowska. - Testy

Transkrypt

Aplikacja adwokacka i radcowska. - Testy
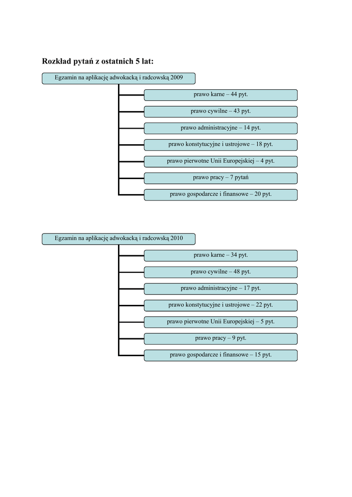
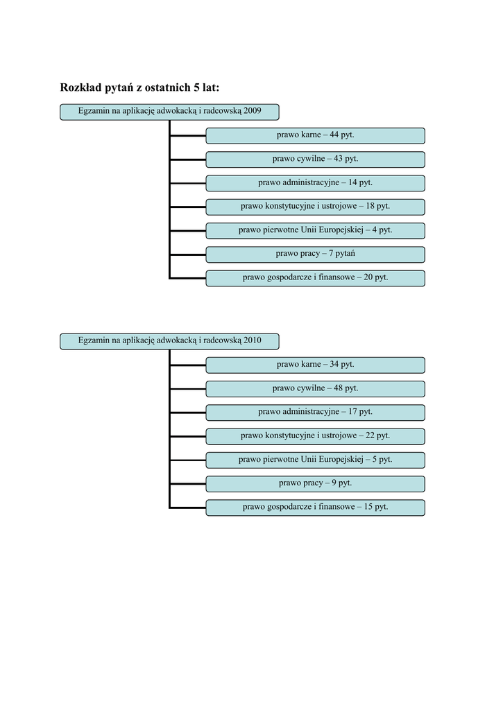
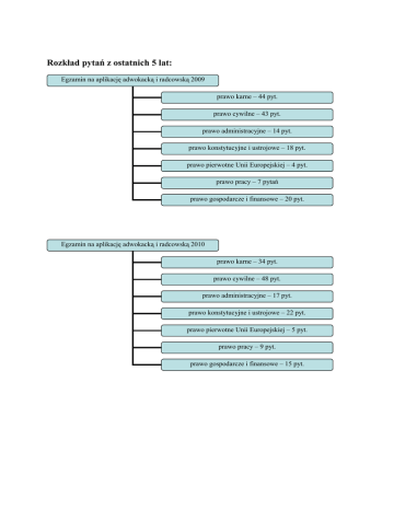
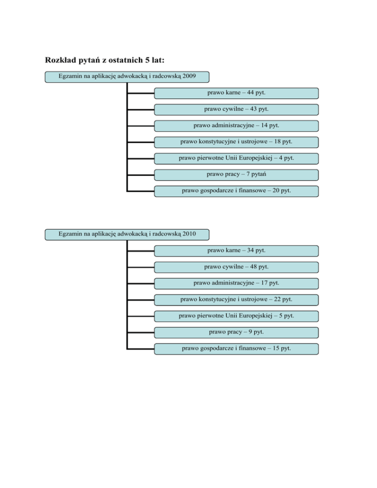
Rozkład pytań z ostatnich 5 lat:
Egzamin na aplikację adwokacką i radcowską 2009
prawo karne – 44 pyt.
prawo cywilne – 43 pyt.
prawo administracyjne – 14 pyt.
prawo konstytucyjne i ustrojowe – 18 pyt.
prawo pierwotne Unii Europejskiej – 4 pyt.
prawo pracy – 7 pytań
prawo gospodarcze i finansowe – 20 pyt.
Egzamin na aplikację adwokacką i radcowską 2010
prawo karne – 34 pyt.
prawo cywilne – 48 pyt.
prawo administracyjne – 17 pyt.
prawo konstytucyjne i ustrojowe – 22 pyt.
prawo pierwotne Unii Europejskiej – 5 pyt.
prawo pracy – 9 pyt.
prawo gospodarcze i finansowe – 15 pyt.
Egzamin na aplikację adwokacką i radcowską 2011
prawo karne – 34 pyt.
prawo cywilne – 47 pyt.
prawo administracyjne – 18 pyt.
prawo konstytucyjne i ustrojowe – 20 pyt.
prawo pierwotne Unii Europejskiej – 5 pyt.
prawo pracy – 8 pytań
prawo gospodarcze i finansowe – 18 pyt.
Egzamin na aplikację adwokacką i radcowską 2012
prawo karne – 32 pyt.
prawo cywilne – 46 pyt.
prawo administracyjne – 21 pyt.
prawo konstytucyjne i ustrojowe – 22 pyt.
prawo pierwotne Unii Europejskiej – 4 pyt.
prawo pracy – 7 pyt.
prawo gospodarcze i finansowe – 18 pyt.
Egzamin na aplikację adwokacką i radcowską 2013
prawo karne – 31 pyt.
prawo cywilne – 45 pyt.
prawo administracyjne – 25 pyt.
prawo konstytucyjne i ustrojowe – 20 pyt.
prawo pierwotne Unii Europejskiej – 4 pyt.
prawo pracy – 7 pyt.
prawo gospodarcze i finansowe – 18 pyt.
Akty normatywne zaliczone do poszczególnych grup:
PRAWO KARNE:
1.
2.
3.
4.
5.
ustawa z 6.6.1997 r. – Kodeks karny
ustawa z 6.6.1997 r. – Kodeks postępowania karnego
ustawa z 20.5.1971 r. – Kodeks wykroczeń
ustawa z 24.8.2001 r. – Kodeks postępowania w sprawach o wykroczenia
ustawa z 10.9.1999 r. – Kodeks karny skarbowy
PRAWO CYWILNE:
ustawa z 23.4.1964 r. – Kodeks cywilny
ustawa z 25.02.1964 r. – Kodeks rodzinny i opiekuńczy
ustawa z 24.6.1994 r. o własności lokali
ustawa z 27.7.2002 r. o szczególnych warunkach sprzedaży konsumenckiej oraz
o zmianie Kodeksu cywilnego
5. ustawa z 15.12.2000 r. o spółdzielniach mieszkaniowych
6. ustawa z 6.7.1982 r. o księgach wieczystych i hipotece
7. ustawa z 6.12.1996 r. o zastawie rejestrowym i rejestrze zastawów
8. ustawa z 21.6.2001 r. o ochronie praw lokatorów, mieszkaniowym zasobie gminy
i o zmianie Kodeksu cywilnego
9. ustawa z 17.11.1964 r. – Kodeks postępowania cywilnego
10. ustawa z 28.7.2005 r. o kosztach sądowych w sprawach cywilnych
11. ustawa z 15.11.1984 r. – Prawo przewozowe
12. ustawa z 28.4.1936 r. – Prawo wekslowe
1.
2.
3.
4.
PRAWO ADMINISTRACYJNE:
1. ustawa z 8.3.1990 r. o samorządzie gminnym
2. ustawa z 5.6.1998 r. o samorządzie powiatowym
3. ustawa z 5.6.1998 r. o samorządzie województwa
4. ustawa z 23.1.2009 r. o wojewodzie i administracji rządowej w województwie
5. ustawa z 12.10.1984 r. o samorządowych kolegiach odwoławczych
6. ustawa z 14.6.1960 r. – Kodeks postępowania administracyjnego
7. ustawa z 30.8.2002 r. – Prawo o postępowaniu przed sądami administracyjnymi
8. ustawa z 7.7.1994 r. – Prawo budowlane
9. ustawa z 27.3.2003 r. o planowaniu i zagospodarowaniu przestrzennym
10. ustawa z 24.3.1920 r. o nabywaniu nieruchomości przez cudzoziemców
11. ustawa z 21.8.1997 r. o gospodarce nieruchomościami
PRAWO KONSTYTUCYJNE i USTROJOWE:
1. Konstytucja RP z 2.4.1997 r.
2. ustawa z 23.11.2002 r. o Sądzie Najwyższym
3. ustawa z 1.8.1997 r. o Trybunale Konstytucyjnym
4. ustawa z 26.5.1982 r. – Prawo o adwokaturze
5. ustawa z 6.7.1982 r. o radcach prawnych
6. ustawa z 27.7.2001 r. – Prawo o ustroju sądów powszechnych
7. ustawa z 25.7.2002 r. – Prawo o ustroju sądów administracyjnych
8. ustawa z 20.6.1985 r. o prokuraturze
9. ustawa z 15.7.1987 r. o Rzeczniku Praw Obywatelskich
10. ustawa z 7.4.1989 r. – Prawo o stowarzyszeniach
11. ustawa z 6.4.1984 r. o fundacjach
PRAWO PIERWOTNE UNII EUROPEJSKIEJ:
1. Traktat z 7.2.1992 r. o Unii Europejskiej
2. Traktat z 25.3.1957 r. o funkcjonowaniu Unii Europejskiej
PRAWO PRACY:
1. ustawa z 26.6.1974 r. – Kodeks pracy
2. ustawa z 13.3.2003 r. o szczególnych zasadach rozwiązywania z pracownikami
stosunków pracy z przyczyn niedotyczących pracowników
3. ustawa z 13.10.1998 r. o systemie ubezpieczeń społecznych
4. ustawa z 25.6.1999 r. o świadczeniach pieniężnych z ubezpieczenia społecznego
w razie choroby i macierzyństwa
5. ustawa z 22.5.2003 r. o działalności ubezpieczeniowej
6. ustawa z 22.5.2003 r. o ubezpieczeniach obowiązkowych, Ubezpieczeniowym
Funduszu Gwarancyjnym i Polskim Biurze Ubezpieczycieli Komunikacyjnych
7. ustawa z 30.10.2002 r. o ubezpieczeniu społecznym z tytułu wypadków przy pracy
i chorób zawodowych
8. ustawa z 28.11.2003 r. o świadczeniach rodzinnych
PRAWO GOSPODARCZE I FINANSOWE:
1.
2.
3.
4.
5.
6.
7.
8.
ustawa z 2.7.2004 r. o swobodzie działalności gospodarczej
ustawa z 28.2.2003 r. – Prawo upadłościowe i naprawcze
ustawa z 15.9.2000 r. – Kodeks spółek handlowych
ustawa z 20.8.1997 r. o Krajowym Rejestrze Sądowym
ustawa z 16.2.2007 r. o ochronie konkurencji i konsumentów
ustawa z 16.4.1993 r. o zwalczaniu nieuczciwej konkurencji
ustawa z 16.9.1982 r. – Prawo spółdzielcze
ustawa z 29.1.2004 r. – Prawo zamówień publicznych