Visio-drEric Thinstuff choise process

Transkrypt

Visio-drEric Thinstuff choise process
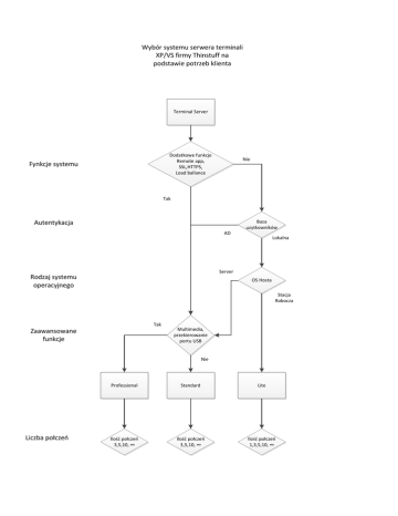
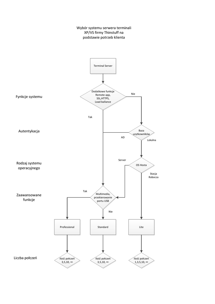
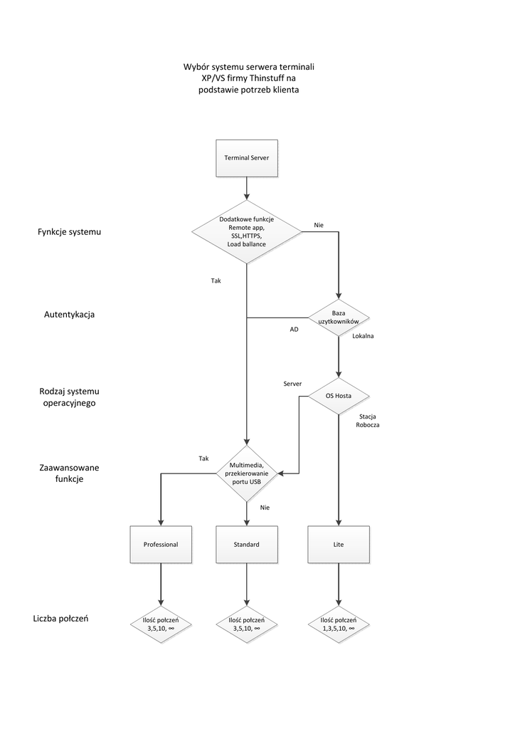
Wybór systemu serwera terminali
XP/VS firmy Thinstuff na
podstawie potrzeb klienta
Terminal Server
Dodatkowe funkcje
Remote app,
SSL,HTTPS,
Load ballance
Fynkcje systemu
Nie
Tak
Baza
uzytkowników
Autentykacja
AD
Lokalna
Server
Rodzaj systemu
operacyjnego
OS Hosta
Stacja
Robocza
Tak
Multimedia,
przekierowanie
portu USB
Zaawansowane
funkcje
Nie
Liczba połczeń
Professional
Standard
Lite
Ilość połczeń
3,5,10, ∞
Ilość połczeń
3,5,10, ∞
Ilość połczeń
1,3,5,10, ∞