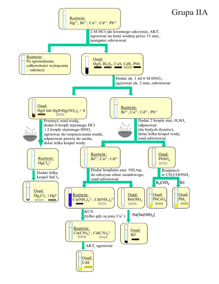
IIa grupa kationów

Transkrypt

IIa grupa kationów
Grupa IIA
Roztwór:
Hg2+, Bi3+, Cu2+, Cd2+, Pb2+
2 M HCl (do kwaœnego odczynu), AKT,
ogrzewaæ na ³aŸni wodnej przez 15 min.,
nastêpnie odwirowaæ
Roztwór:
Po sprawdzeniu
ca³kowitoœci wytr¹cenia
- odrzuciæ
Osad:
HgS, Bi2S3, CuS, CdS, PbS
Dodaæ ok. 1 ml 6 M HNO3,
ogrzewaæ ok. 2 min, odwirowaæ
Osad:
HgS lub HgS•Hg(NO3)2 + S
Roztwór:
Bi3+, Cu2+, Cd2+, Pb2+
Przemyæ osad wod¹,
dodaæ 6 kropli stê¿onego HCl
i 2 krople stê¿onego HNO3
ogrzewaæ do rozpuszczenia osadu,
odparowaæ prawie do sucha,
dolaæ kilka kropel wody.
Roztwór:
HgCl42-
Dodaæ kilka
kropel SnCl2.
Osad:
Hg2Cl2 i Hg0
Dodaæ 2 krople stê¿. H2SO4
odparowaæ
(do bia³ych dymów),
dolaæ kilka kropel wody,
osad odwirowaæ.
Roztwór:
Bi3+, Cu2+, Cd2+
Osad:
PbSO4
Dodaæ kroplami stê¿. NH3•aq
do odczynu silnie zasadowego,
osad odwirowaæ
Roztwór:
Cu(NH3)42+, Cd(NH3)42+
KCN
(tylko gdy s¹ jony Cu2+)
Roztwór:
Cu(CN)43-, Cd(CN)42-
AKT, ogrzewaæ
Osad:
CdS
Osad:
Bi(OH)3
Rozpuœciæ
w CH3COONH4
K2CrO4
Osad:
PbCrO4
Na[Sn(OH)3]
Osad:
Bi0
KI
Osad:
PbI2