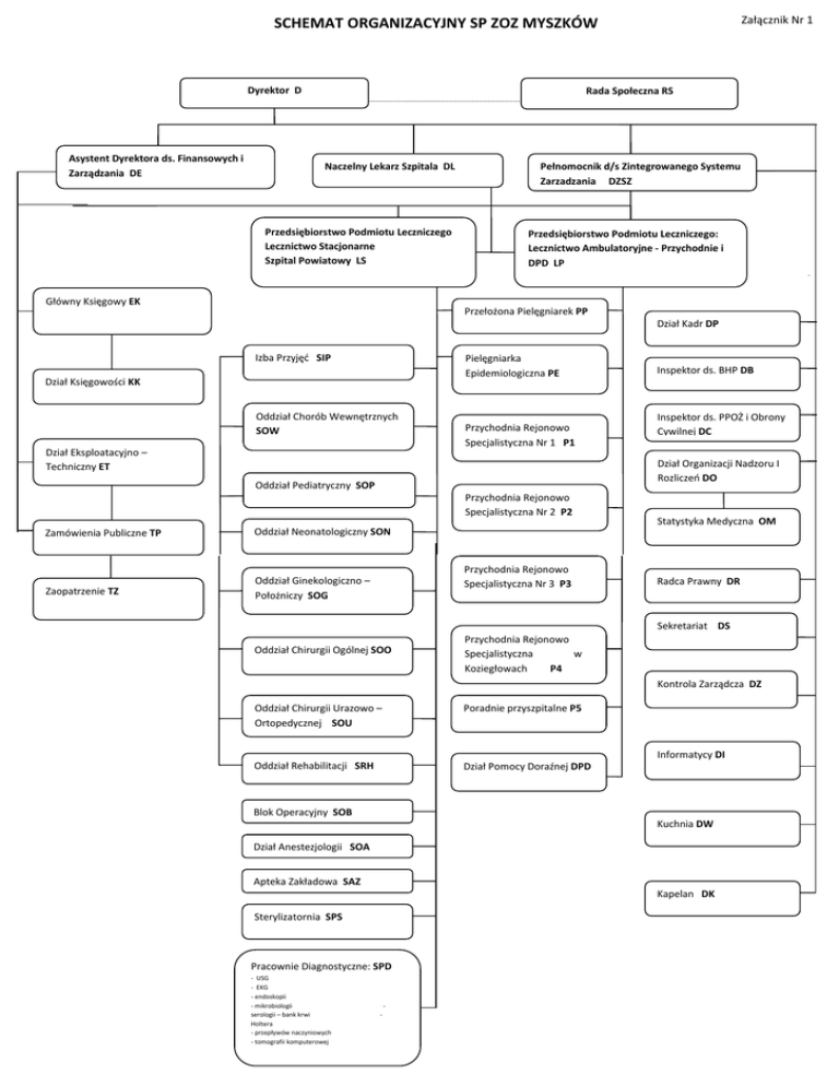
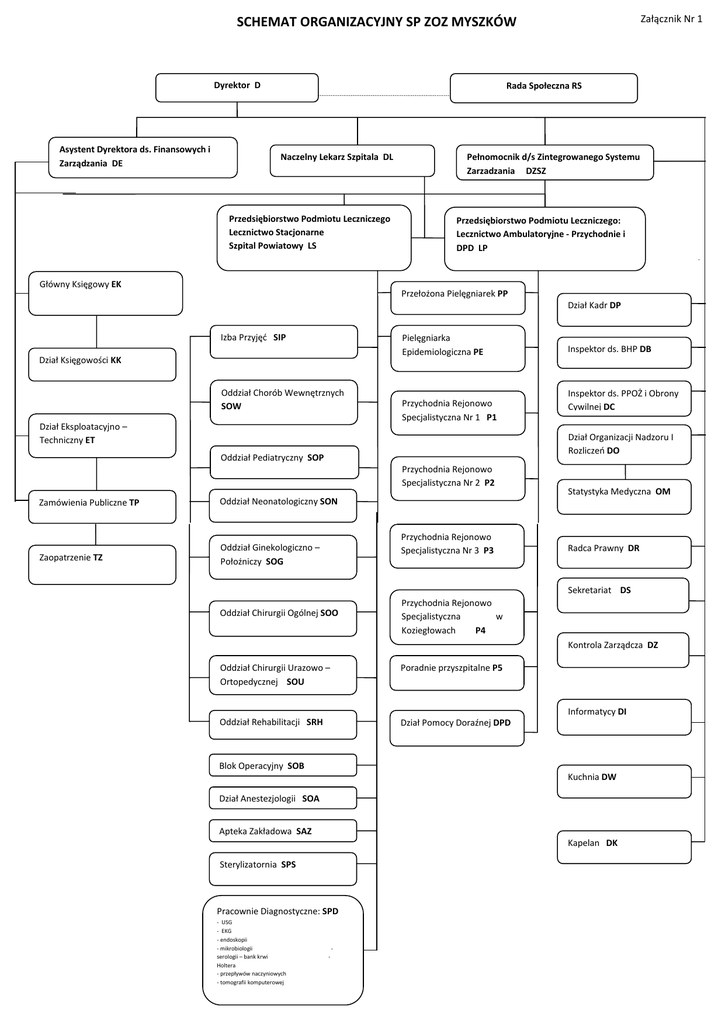
schemat organizacyjny sp zoz myszków

Transkrypt

schemat organizacyjny sp zoz myszków
Załącznik Nr 1
SCHEMAT ORGANIZACYJNY SP ZOZ MYSZKÓW
Dyrektor D
Asystent Dyrektora ds. Finansowych i
Zarządzania DE
Rada Społeczna RS
Naczelny Lekarz Szpitala DL
Przedsiębiorstwo Podmiotu Leczniczego
Lecznictwo Stacjonarne
Szpital Powiatowy LS
Główny Księgowy EK
Pełnomocnik d/s Zintegrowanego Systemu
Zarządzania DZSZ
Przedsiębiorstwo Podmiotu Leczniczego:
Lecznictwo Ambulatoryjne - Przychodnie i
DPD LP
Przełożona Pielęgniarek PP
Dział Kadr DP
Izba Przyjęć SIP
Pielęgniarka
Epidemiologiczna PE
Dział Księgowości KK
Oddział Chorób Wewnętrznych
SOW
Dział Eksploatacyjno –
Techniczny ET
Przychodnia Rejonowo
Specjalistyczna Nr 1 P1
Inspektor ds. BHP DB
Inspektor ds. PPOŻ i Obrony
Cywilnej DC
Dział Organizacji Nadzoru I
Rozliczeń DO
Oddział Pediatryczny SOP
Przychodnia Rejonowo
Specjalistyczna Nr 2 P2
Zamówienia Publiczne TP
Oddział Neonatologiczny SON
Zaopatrzenie TZ
Oddział Ginekologiczno –
Położniczy SOG
Przychodnia Rejonowo
Specjalistyczna Nr 3 P3
Statystyka Medyczna OM
Radca Prawny DR
Sekretariat DS
Oddział Chirurgii Ogólnej SOO
Przychodnia Rejonowo
Specjalistyczna
w
Koziegłowach
P4
Kontrola Zarządcza DZ
Oddział Chirurgii Urazowo –
Ortopedycznej SOU
Poradnie przyszpitalne P5
Oddział Rehabilitacji SRH
Dział Pomocy Doraźnej DPD
Informatycy DI
Blok Operacyjny SOB
Kuchnia DW
Dział Anestezjologii SOA
Apteka Zakładowa SAZ
Kapelan DK
Sterylizatornia SPS
Pracownie Diagnostyczne: SPD
- USG
- EKG
- endoskopii
- mikrobiologii
serologii – bank krwi
Holtera
- przepływów naczyniowych
- tomografii komputerowej
-