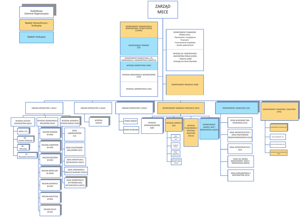
ZARZĄD MECE

Transkrypt

ZARZĄD MECE
ZARZĄD
MECE
Dodatkowo
Schemat Organizacyjny
Nadzór hierarchiczny i
funkcyjny
DEPARTAMENT ADMINISTRACJI
KONTRAKTAMI I OCENY RYZYKA
(CARAD)
Nadzór funkcyjny
DEPARTAMENT PRAWNY
(LD)
DEPARTAMENT MARKETINGU, PR,
KOMUNIKACJI I ADMINISTRACJI (DMPCA)
DEPARTAMENT FINANSÓW
SPÓŁKI (CFD)
- Planowanie i zarządzanie
finansami
- Finansowanie projektów
- Studia wykonalności
WYDZIAŁ DS. KONTROLINGU
/RAPORTÓW SPÓŁKI (CCRD)
- Raporty spółki
- Strategiczna Karta Wyników
WYDZIAŁ MARKETINGU (MD)
WYDZIAŁ KOMUNIKACJI WEWNĘTRZNEJ
(ICD)
DEPARTAMENT ROZWOJU KADR
WYDZIAŁ ADMINISTRACJI (AD)
OBSZAR OPERACYJNY 1 (OA1)
WYDZIAŁ DUŻYCH
KONTRAKTÓW (BCD)
MESK / D1
WYDZIAŁ KOORDYNACJI
REGIONÓW (RCD)
REGION KRAKÓW
(R-KRA)
S8 Jeżewo-Białystok
S8 Wrocław
S7 Skarżysko-Kamienna
REGION LUBARTÓW
(R-LUB)
OBSZAR OPERACYJNY 2 (OA2)
WYDZIAŁ WSPARCIA
OPERACYJNEGO (OSD)
DZIAŁ
LABORATORIÓW
(LS)
DZIAŁ RUSZTOWAŃ I
SZALUNKÓW (SFS)
WYDZIAŁ
CZECHY
OBSZAR OPERACYJNY 3 (OA3)
RYNEK WĘGRY
RYNEK RUMUNIA
WYDZIAŁ
KAMIENIOŁOMÓW
(QD)
DEPARTAMENT WSPARCIA PRODUKCJI (DPS)
WYDZIAŁ SPRZĘTU
(ED)
DZIAŁ
OPERACYJNY
(OS)
WARSZTAT
(MWS)
WYDZIAŁ
PLANOWANIA I
KONTROLI
KOSZTÓW
(PCCD)
DEPARTAMENT HANDLOWY (CD)
DEPARTAMENT
JAKOŚCI, BHP I
ŚRODOWISKA (QSED)
DZIAŁ BUDOWNICTWA
OGÓLNEGO (CCS)
DEPARTAMENT ZAKUPÓW (PD)
DZIAŁ INFRASTRUKTUR 1
ORAZ PRZETARGÓW
MIĘDZYNARODOWYCH (SI1)
DZIAŁ KONSTRUKCJI
METALOWYCH (MCS)
REGION WROCŁAW
(R-WRO)
DZIAŁ ORGANIZACJI
ZAPLECZ BUDOWY (SYACS)
REGION KATOWICE
(R-KAT)
DZIAŁ KOORDYNACJI
WYTWÓRNI MAS
BITUMICZNYCH (APCS)
REGION BIAŁYSTOK
(R-BIA)
REGION KIELCE
(R-KIE)
DUŻE KONTRAKTY,
REGIONY I KRAJE
(BCRCS)
DZIAŁ FINANSOWY (TS)
DZIAŁ CONTROLLINGU (CS)
DZIAŁ INFRASTRUKTUR 2
(SI2)
DZIAŁ
POJAZDÓW
LEKKICH (LVS)
REGION RZESZÓW
(R-RZE)
DEPARTAMENT FINANSÓW I ZAKUPÓW
(FPD)
CENTRUM USŁUG WSPÓLNYCH
(SSC)
DZIAŁ DS. NOWEJ
DZIAŁALNOŚCI, KOLEI I
ŚRODOWISKA (BRED)
DZIAŁ DOKUMENTACJI I
KONTRAKTÓW (DCS)