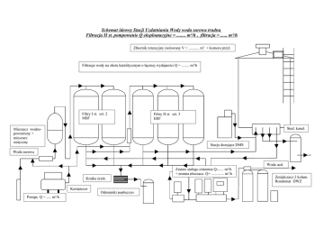
Schemat ideowy Stacji Uzdatniania Wody - Ja-mar

Transkrypt

Schemat ideowy Stacji Uzdatniania Wody - Ja-mar
Schemat ideowy Stacji Uzdatniania Wody woda surowa trudna
Filtracja II st. pompowanie Q eksploatacyjne = ........ m³/h , filtracja = ...... m³/h
Zbiornik retencyjny izolowany V = ........... m³ + komora przył.
Filtracja wody na złożu katalitycznym o łącznej wydajności Q = ........ m³/h
Filtry I st. szt. 2
MSF
Filtry II st. szt. 3
ERF
Stud. kanal.
Mieszacz wodnopowietrzny +
mieszacz
statyczny
Stacja dozująca DMS
Woda surowa
Woda uzd.
Zestaw stałego ciśnienia Q-...... m³/h
+ pompa płucząca Q= ............. m³/h
Kratka ściek.
Kompresor
Pompa Q = ..... m³/h
Odstojniki popłuczyn
Zmiękczacz 2 kolum.
Rondomat DWZ