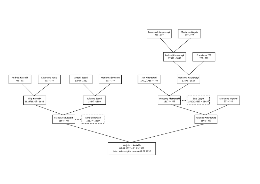
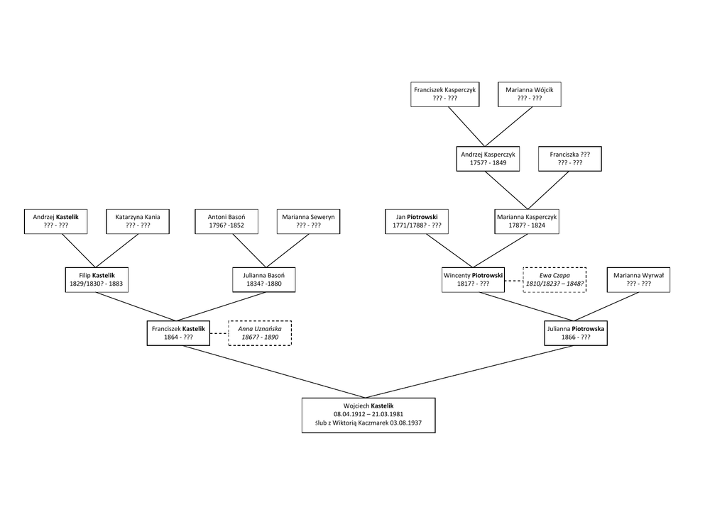
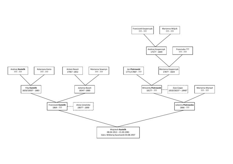
Wojciech Kastelik 08.04.1912 – 21.03.1981 Ślub z Wiktorią

Transkrypt

Wojciech Kastelik 08.04.1912 – 21.03.1981 Ślub z Wiktorią
Franciszek Kasperczyk
??? - ???
Marianna Wójcik
??? - ???
Andrzej Kasperczyk
1757? - 1849
Andrzej Kastelik
??? - ???
Katarzyna Kania
??? - ???
Filip Kastelik
1829/1830? - 1883
Antoni Basoo
1796? -1852
Marianna Seweryn
??? - ???
Jan Piotrowski
1771/1788? - ???
Julianna Basoo
1834? -1880
Franciszek Kastelik
1864 - ???
Marianna Kasperczyk
1787? - 1824
Wincenty Piotrowski
1817? - ???
Anna Uznaoska
1867? - 1890
Franciszka ???
??? - ???
Ewa Czapa
1810/1823? – 1848?
Julianna Piotrowska
1866 - ???
Wojciech Kastelik
08.04.1912 – 21.03.1981
Ślub z Wiktorią Kaczmarek 03.08.1937
Marianna Wyrwał
??? - ???
LINIA - FRANCISZEK KASTELIK
Rodzicie Julianny Basson
Antoni Basson i Marianna Seweryn/Sewryn – ślub w 1820 w Szczekocinach (akt nr 1820/3a). Czy to są rodzice Julianny Basoo? W aktach różna pisownia nazwisk Basson/Basoo/Bocuo.
Antoni Basoo, lat 56, zmarł w Otoli w 12.10.1852 r. (akt nr 1852/115). Czy to jest ojciec Julianny? Może na to wskazywad miejsce śmierci, w dniu ślubu miałby 24 lata. Nazwisko Basoo i jego odmiany można spotkad
w par. Rokitno od ok. 1800 r., nazwiska również w par. Szczekociny.
Dzieci:
1. Ur. 1831 Antoni Basson w Szczekocinach (parafia Szczekociny).
2. Ur. 1834 Julianna Basson w Szczekocinach (parafia Szczekociny). Czy to żona Filipa Kastelik (zgon 28.07.1880 r. w wieku 40 lat – akt zgonu 25/1880)?
3. 28.01.1838 Marcjanna Basoo/Borun (parafia Szreniawa, ojciec Antoni lat 40, matka Marianna lat 40). Czy to jest dziecko Antoniego i Marianny Basoniów? Wiek niezgodny z innymi aktami, nazwisko Borun?
Rodzice Filipa Kastelika
Andrzej Kastelik i Katarzyna Kania
Rodzice Franciszka Kastelika
Filip Kastelik (ur. we wsi Siadcza, par. Kidów, ok. 1829/1830 r., zmarł jako wdowiec w 08.01.1883 r. w Otoli w wieku 53 lat – akt 5/1883) i Julianna Basson (różna pisownia Basson/Basoo/Bason/Bocuo – ur. w
Małoszycach, zgon 28.07.1880 r. w wieku 40 lat – akt zgonu 25/1880) – rodzice: Antoni i Marianna Seweryn. Data ślubu 1854-01-23 w Otoli, Filip 25 lat, Julianna 19 lat z Wierzbicy (zmiana miejsca zamieszkania ze
Szczekocin na Małoszyce/Wierzbicę? Wiek Julianny z aktu ślubu i zgonu budzi wątpliwości). Dzieci ur. w Otoli (parafia Rokitno) – różna pisownia nazwisk (Kosteliś/Kastelik/Kostelik):
1. Julianna, ur./chrzest 1859.05.16; zgon w 1908 r.
2. Marianna – ur./chrzest 1861?, zm. 1881.01.24 w wieku 20 lat (niezamężna)
3. Kazimierz, ur./chrzest 1863.03.02, zgon 1864.06.04 (1 rok)
4. Franciszek, ur./chrzest 1864.09.30 – ojciec Wojciecha Kastelika
5. Antoni, ur./chrzest 1867.01.15
8. Piotr – ur./chrzest 1869?, zm. 1895.12.27 w wieku 26 lat
6. Marianna (Marcjanna), ur./chrzest 1874.01.03, zgon 1879.04.13
7. Jan, ur./chrzest 1877.06.14, zgon 1878.12.05 (1 rok)
Pierwsze małżeostwo Franciszka Kastelika
Franciszek Kastelik w 1890 r. zawarł ślub z Anną Uznaoską (zmarła 1890.10.02 w wieku 23 lat, c. Łukasza i Marianny).
Rodzice Wojciecha Kastelika
Franciszek Kastelik (wdowiec) w 1890 r. ponownie ożenił się z Julianną Piotrowską.
Dzieci:
1. Ur. 1890 Stanisław, zgon 1890.10.20 (1 miesiąc)
2. Ur. 01.11.1891 Katarzyna
3. Ur. 1892 Magdalena, zgon.1896.04.23 (3 lata)
4. Ur. 1895 Marianna
5. Ur. 1897 Jan
6. Ur. 1899 Franciszek
7. Ur. 1902 Piotr
8. Ur. 1906 Stanisław
9. Ur. 08.04.1912 Wojciech w Otoli
Wojciech Kastelik – Wiktoria Kaczmarek (żona z d. Kaczmarek lub Kaczmarczyk lub Kaczmarzyk, różnie mówili i pisali, c. Antoniego i Tekli Bieli, ur. w Klimontowie) – ślub 03.08.1937 r. (par. Mstyczów).
LINIA – JULIANNA PIOTROWSKA
Rodzice Andrzeja Kasperczyka
Franciszek i Marianna Wójcik
Rodzice Marianny Kasperczyk
Andrzej Kasperczyk, ur. w 1757? , zgon 1849/65 (ojciec: Franciszek, matka: Marianna Wójcik)– Franciszka nazwisko???
Rodzice Wincentego Piotrowskiego
29.01.1804 (1804/10) ślub Jana Piotrowskiego (młynarza z Dąbrowicy) z Marianną/Marcjanną Kasperczykowną/Kasperczanką/Kasperczyk z Jeziorowic (parafia Rokitno)
Jan Piotrowski ur. w 1771 r.? lub 1788/73 (ojciec Ignacy, matka Teresa) w Szczekocinach? Popularne nazwisko i imię – dużo osób.
Marianna Piotrowska z d. Kasperczyk, ur. 1787?, zmarła 22.11.1824, małżonka Jana Piotrowskiego lat 37, córka Andrzeja i Franciszki, włościanka w Jeziorowicach pod nr 30.
Dzieci:
1) Ur. 1811?, zgon 1815.02.25 Ewa Piotrowska (Jeziorowice nr 31, Jan Piotrowski ojciec miał 44 lata, Andrzej Kasperczyk – dziadek lat 58)
2) Ur. 1817 w Szczekocinach Wincenty Piotrowski – Syn Jana? Wiek wynikający ze ślubu z Ewą Czapą prawdopodobny.
Pierwsze małżeostwo Wincentego Piotrowskiego?
1840.05.18 Wincenty Piotrowski, lat 22 (imię ojca: Jan, matka: Marianna Kasperczyk) ożenił się z Ewą Czapą z d. Gumułka (imię ojca: Mikołaj – zmarł w Otoli w wieku 50 lat w 1839 r.; imię matki: Franciszka
nazwisko???), lat 30 (jej rodzeostwo to Marianna ur. 1826 r., Józef ur. 1833 r.)
Dzieci:
1) (przed ślubem) Ur. w 1839.10.05 Jan Czapa (matka Ewa Czapa, ojciec nieznany), ur. w Otoli; zgon. w 1841 Jan Czapa, matka Ewa Czapa, ojciec nieznany, w Otoli. Tego roku 30.09, 03.10 i 07.10 w Otoli i Rokitnie
urodziła się 4 dzieci, różnych nazwisk, cecha wspólna - ojciec nieznany. Przypadek, czy konsekwencja jakiś wydarzeo społeczno-historycznych z przełomu 1840-41 r. w okolicach Szczekocin?
1) Ur. w 1842.08 Marianna Piotrowska w Otoli
2) Ur. w 1846 Bartłomiej Piotrowski w Otoli, zm. 1847 (1 rok) w Otoli
Ewa Piotrowska zmarła w wieku 25 lat 08.01.1848 r. w Otoli. Czy to zona Wincentego (wiek niezgodny z datą ślubu)?
Rodzice Julianny Piotrowskiej
Wincenty Piotrowski (wdowiec) ponownie ożenił się z Marianną Wyrwałową - małżeostwo zawarte 1848.02.14 (1 miesiąc po zgonie Ewy Piotrowskiej z d. Czapa) w Rokitnie. Czy to ten sam Wincenty, który
wcześniej ożenił się z Ewą Czapą? Stan cywilny i daty są prawdopodobne.
Dzieci:
1) Ur. 1849.03.09 Franciszka Piotrowska w Otoli (par. Rokitno)
2) Ur. 1850?, zgon 1852 Marianna Piotrowska (2 lata) w Otoli (par. Rokitno)
3) Ur. 1851.09.21 Michał Piotrowski w Otoli (par. Rokitno), zgon 1852 Michał Piotrowski (0,5 roku) w Otoli (par. Rokitno)
4) Ur. 1853.10.08 Jadwiga Piotrowska w Otoli (par. Rokitno), zgon 1858 Jadwiga Piotrowska (4 lata) w Otoli (par. Rokitno)
5) Ur. 1857.10.02 Franciszka Piotrowska w Otoli, matka chrzestna Katarzyna Basoniowa (par. Rokitno)
6) Ur. 1860.01.13 Antoni Piotrowski w Otoli (par. Rokitno)
7) 1866.05.13 miał miejsce chrzest Julianny Piotrowskiej ur. w Otoli (par. Rokitno) – żona Franciszka Kastelika