Struktura Organizacyjna Klubu

Transkrypt

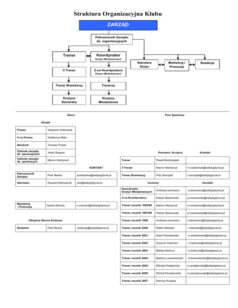
Struktura Organizacyjna Klubu
Struktura Organizacyjna Klubu
ZARZĄD
Pełnomocnik Zarządu
ds. organizacyjnych
Koordynator
Trener
Drużyn Młodzieżowych
Sekretarz
Klubu
Marketing i
Promocja
Redakcja
Z-ca Koordynatora
II Trener
Drużyn Młodzieżowych
Trener Bramkarzy
Trenerzy
Drużyna
Seniorska
Drużyny
Młodzieżowe
Biuro
Pion Sportowy
Zarząd
Prezes
Wojciech Antkowiak
V-ce Prezes
Waldemar Bida
Skarbnik
Tomasz Florek
Członek zarządu
ds. operacyjnych
Józef Stopyra
Członek zarządu
ds. sportowych
Marcin Martyniuk
Pierwsza Drużyna
KONTAKT
Pełnomocnik
Zarządu
Piotr Benke
[email protected]
Sekretarz
Ryszard Marszandt
[email protected]
Marketing
i Promocja
Sylwia Marzec
[email protected]
Oficjalna Strona Klubowa
Redaktor
Piotr Benke
[email protected]
Kontakt
Trener
Paweł Budziwojski
II Trener
Marcin Martyniuk
[email protected]
Trener Bramkarzy
Filip Żemojtel
[email protected]
Juniorzy
Kontakt
Koordynator
Drużyn Młodzieżowych
Andrzej Lachowicz
[email protected]
Z-ca Koordynatora
Patryk Maćkowiak
[email protected]
Trener rocznik 1995/96
Marcin Martyniuk
[email protected]
Trener rocznik 1997/98
Patryk Maćkowiak
[email protected]
Trener rocznik 1999
Andrzej Lachowicz
[email protected]
Trener rocznik 2000
Rafał Oleksiak
[email protected]
Trener rocznik 2001
Karol Wasielewski
[email protected]
Trener rocznik 2002
Szymon Hartman
[email protected]
Trener rocznik 2003
Błażej Adamus
[email protected]
Trener rocznik 2004
Bartosz Lewandowski
[email protected]
Trener rocznik 2005
Mikołaj Podgórniak
m.podgó[email protected]
Trener rocznik 2006
Michał Pempkowiak
[email protected]
Trener rocznik 2007
Dariusz Kudyba