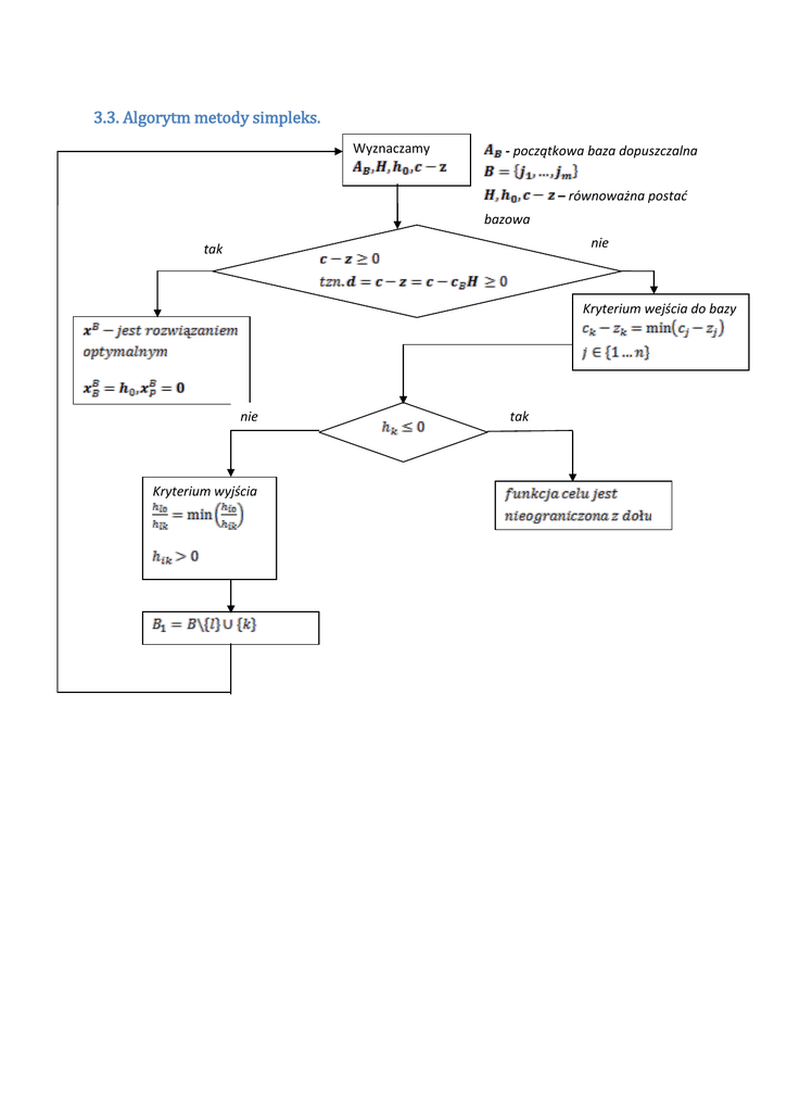
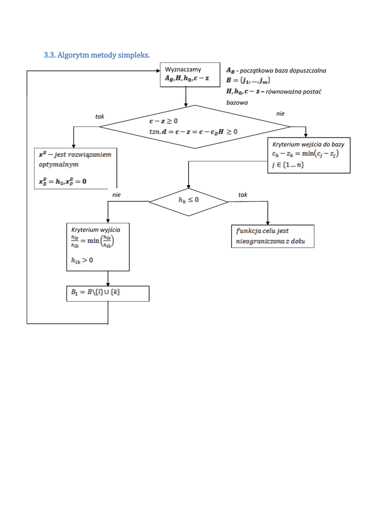
3.3. Algorytm metody simpleks.

Transkrypt

3.3. Algorytm metody simpleks.
3.3. Algorytm metody simpleks.
Wyznaczamy
- początkowa baza dopuszczalna
– równoważna postad
bazowa
nie
tak
Kryterium wejścia do bazy
nie
Kryterium wyjścia
tak
Przykład 3.4.1
Problem z przykładu 1.2.1, w przykładzie 1.2.2 zapisany w postaci standardowej:
Odczytujemy:
Wektor funkcji celu:
Macierz układu warunków ograniczających:
Jest to postać bazowa dla
, wektor
, więc
.
Tworzymy tabelę simpleksową:
BAZA cB h0
-2
-3 0
0
0
h1
h2 h3 h4
h5
x3
0 14
2
2 1
0
0
14/2
x4
0
8
1
2 0
1
0
8/2
x5
0 16
4
0 0
0
1
-2
-3 0
0
0
1
0 1
-1
0
6/1
R’1=R1-2R’2
MIN –k. wyjścia
Wybieramy min –
kryterium wejścia
x3
0
x2
-3 4 1/2
1 0 1/2
0
4/(1/2)
R’2=1/2R2
x5
0 16
0 0
1
16/4
MIN dla x5
6
4
0
-1/2 0 0 3/2
x3
0
x2
-3 2
x1
2
-2 4
0
R’1=R1-R’3
0
0 1
0
1 0 1/2 -1/8
R’2=R2-1/2R’3
1
0 0
R’3=1/4R3
0
0 0 3/2 1/8
Ponieważ
-1 -1/4
0
1/4
rozwiązanie opt.
to x jest jedynym rozwiązaniem optymalnym.