diagram doboru urządzenia

Transkrypt

diagram doboru urządzenia
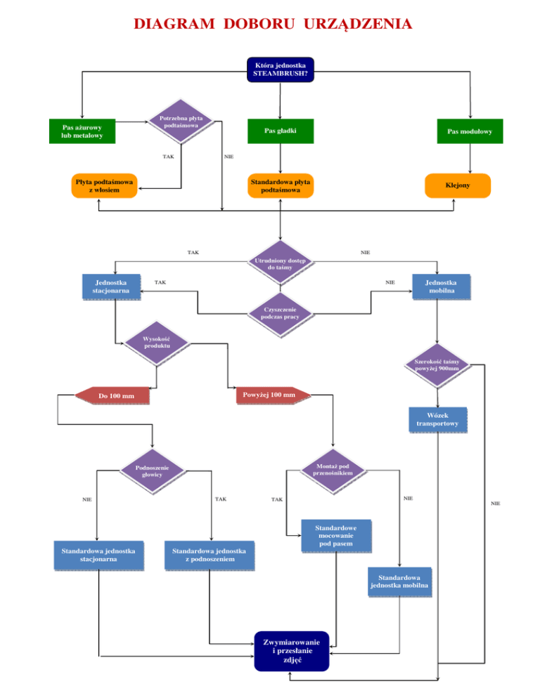
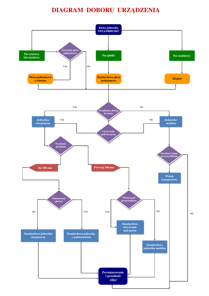
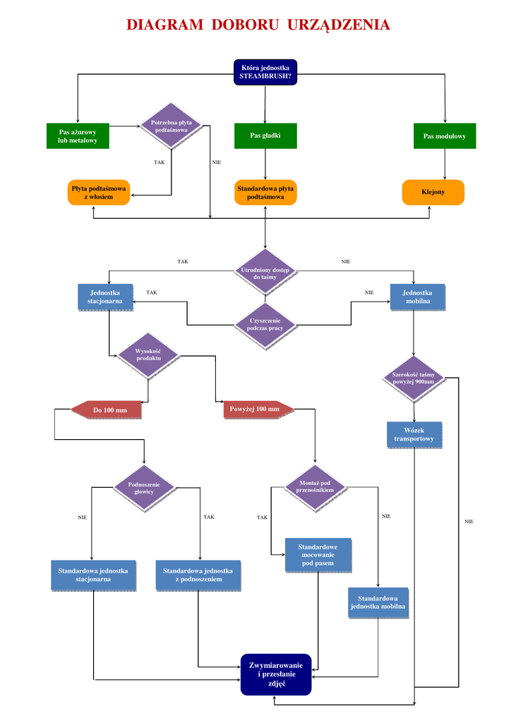
DIAGRAM DOBORU URZĄDZENIA
Która jednostka
STEAMBRUSH?
Pas ażurowy
lub metalowy
Potrzebna płyta
podtaśmowa
TAK
Pas gładki
Pas modułowy
NIE
Płyta podtaśmowa
z włosiem
Standardowa płyta
podtaśmowa
Klejony
TAK
NIE
Utrudniony dostęp
do taśmy
Jednostka
stacjonarna
TAK
Jednostka
mobilna
NIE
Czyszczenie
podczas pracy
Wysokość
produktu
Szerokość taśmy
powyżej 900mm
Powyżej 100 mm
Do 100 mm
Wózek
transportowy
Montaż pod
przenośnikiem
Podnoszenie
głowicy
NIE
TAK
NIE
TAK
NIE
Standardowe
mocowanie
pod pasem
Standardowa jednostka
stacjonarna
Standardowa jednostka
z podnoszeniem
Standardowa
jednostka mobilna
Zwymiarowanie
i przesłanie
zdjęć