Schemat blokowy: Projektowanie styków pasów konstrukcji rurowych

Transkrypt

Schemat blokowy: Projektowanie styków pasów konstrukcji rurowych
Schemat blokowy: Projektowanie styków pasów konstrukcji rurowych
SF029a-PL-EU
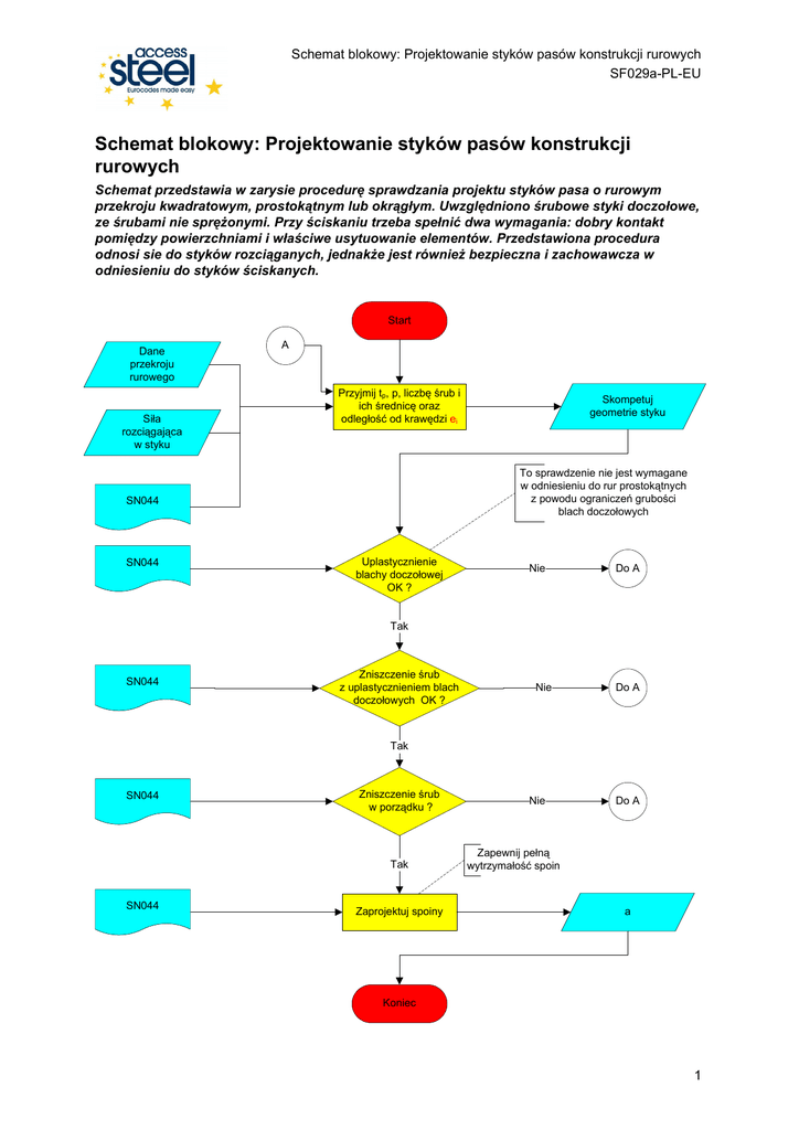
Schemat blokowy: Projektowanie styków pasów konstrukcji
rurowych
Schemat przedstawia w zarysie procedurę sprawdzania projektu styków pasa o rurowym
przekroju kwadratowym, prostokątnym lub okrągłym. Uwzględniono śrubowe styki doczołowe,
ze śrubami nie spręŜonymi. Przy ściskaniu trzeba spełnić dwa wymagania: dobry kontakt
pomiędzy powierzchniami i właściwe usytuowanie elementów. Przedstawiona procedura
odnosi sie do styków rozciąganych, jednakŜe jest równieŜ bezpieczna i zachowawcza w
odniesieniu do styków ściskanych.
Start
Dane
przekroju
rurowego
Siła
rozciągająca
w styku
A
Przyjmij tp, p, liczbę śrub i
ich średnicę oraz
odległość od krawędzi ei
To sprawdzenie nie jest wymagane
w odniesieniu do rur prostokątnych
z powodu ograniczeń grubości
blach doczołowych
SN044
SN044
Skompetuj
geometrie styku
Uplastycznienie
blachy doczołowej
OK ?
Nie
Do A
Tak
SN044
Zniszczenie śrub
z uplastycznieniem blach
doczołowych OK ?
Nie
Do A
Tak
SN044
Zniszczenie śrub
w porządku ?
Tak
SN044
Zaprojektuj spoiny
Nie
Do A
Zapewnij pełną
wytrzymałość spoin
a
Koniec
1
Schemat blokowy: Projektowanie styków pasów konstrukcji rurowych
SF029a-PL-EU
Quality Record
RESOURCE Title
Schemat blokowy: Projektowanie styków pasów konstrukcji rurowych
Reference(s)
ORIGINAL DOCUMENT
Name
Company
Date
Created by
Francisco Rey
Labein
Technical content checked by
Jose A. Chica
Labein
1. UK
G W Owens
SCI
07/04/06
2. France
A Bureau
CTICM
07/04/06
3. Sweden
B Uppfeldt
SBI
07/04/06
4. Germany
C Müller
RWTH
07/04/06
5. Spain
J Chica
Labein
07/04/06
G W Owens
SCI
25/07/06
Editorial content checked by
Technical content endorsed by the
following STEEL Partners:
Resource approved by Technical
Coordinator
TRANSLATED DOCUMENT
This translation made and checked by:
Translated resource approved by
2
Schemat blokowy: Projektowanie styków pasów konstrukcji rurowych
SF029a-PL-EU
Wrapper Information
Title
Schemat blokowy: Projektowanie styków pasów konstrukcji rurowych
Series
Description
Schemat przedstawia w zarysie procedurę sprawdzania projektu styków pasa o rurowym
przekroju kwadratowym, prostokątnym lub okrągłym. Uwzględniono śrubowe styki doczołowe,
ze śrubami nie spręŜonymi. Przy ściskaniu trzeba spełnić dwa wymagania: dobry kontakt
pomiędzy powierzchniami i właściwe usytuowanie elementów. Przedstawiona procedura
odnosi sie do styków rozciąganych, jednakŜe jest równieŜ bezpieczna i zachowawcza w
odniesieniu do styków ściskanych.
Access Level Expertise
Practitioner
Identifiers
Filename
SF029a-PL-EU.vsd
Resource Type
Schemat blokowy
Viewpoint
Engineer
Subject
Application Area(s)
Budynki przemysłowe
Dates
Created Date
06/02/06
Format
Category
Last Modified Date
Checked Date
Valid From
Valid To
Languages
Contacts
Polski
Author
Francisco Rey, Labein
Checked By
Jose A. Chica, Labein
Approved By
Editor
Last Modified By
Keywords
kratownice, dźwigary kratowe, rury kwadratowe, rury, rury prostokatne, pas
See Also
Eurocode Reference
Worked Examples
Commentary
Discussion
Other
Coverage
National Applicability
EU
Special
Instructions
3