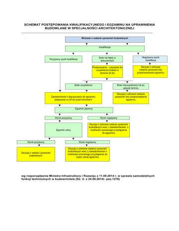
SCHEMAT POSTĘPOWANIA KWALIFIKACYJNEGO I EGZAMINU

Transkrypt

SCHEMAT POSTĘPOWANIA KWALIFIKACYJNEGO I EGZAMINU
SCHEMAT POSTĘPOWANIA KWALIFIKACYJNEGO I EGZAMINU NA UPRAWNIENIA
BUDOWLANE W SPECJALNOŚCI ARCHITEKTONICZNEJ
_______________________________________________________________________________________
Wniosek o nadanie uprawnień budowlanych
`
▼
▼
Kwalifikacje
▼
▼
▼
Negatywny wynik
Braki lub błędy w
kwalifikacji
dokumentach
▼
▼
Decyzja o odmowie
Postanowienie – wezwanie do
nadania uprawnień bez
uzupełnienia braków w
terminie 30 dni
przeprowadzenia egzaminu
Pozytywny wynik kwalifikacji
▼
▼
Braki uzupełnione
q
▼
Zawiadomienie o dopuszczeniu do egzaminu
(doręczone na 30 dni przed terminem)
▼
▼
Egzamin pisemny
▼
Wynik pozytywny
▼
▼
Wynik negatywny
▼
Decyzja o odmowie nadania uprawnień
budowlanych wraz z zawiadomieniem o
możliwości ponownego przystąpienia
do egzaminu
Egzamin ustny
▼
Wynik pozytywny
▼
Decyzja o nadaniu uprawnień
budowlanych
▼
Braki nieuzupełnione lub po
upływie terminu
▼
Decyzja o odmowie nadania
uprawnień bez przeprowadzenia
egzaminu
▼
Wynik negatywny
▼
Decyzja o odmowie nadania uprawnień
budowlanych wraz z zawiadomieniem o
możliwości ponownego przystąpienia do
części ustnej egzaminu
wg rozporządzenia Ministra Infrastruktury i Rozwoju z 11.09.2014 r. w sprawie samodzielnych
funkcji technicznych w budownictwie (Dz. U. z 24.09.2014r. poz.1278)