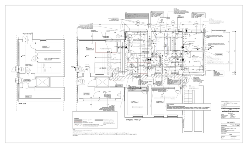
Projekt dostosowania pomieszczeń na potrzeby RTG w opraciu o

Transkrypt

Projekt dostosowania pomieszczeń na potrzeby RTG w opraciu o
A­02
56
277
56
150
233
komunikacja
Pow: 21,05 m2
294
wywoływarka
12
292
12
12
2,88 m2
D150
blat meblowy, z płyty
laminowanej gr 36 mm
wsparty na nogach stalowych,
okrągłych. umieścić na
wysokości 75 cm
12
90
200
22 25
49
12
233
105
12
2,63 m2
1.06
sterownia
Podłoga: PVC przewodzące
Ściany: farba zmywalna
Sufit: sufit kasetonowy
Pow: 8,75 m2
150
200
1.05
ciemnia
Podłoga: gres
Ściany: glazura
Sufit: sufit kasetonowy
Pow: 8,37 m2
24 25
12
160
205
436
160
284
D150Ei60
p. 110
o80/60
+1,55
25
obudowa pionu kanalizacyjnego
za pomocą scianki kartonowo­ gipsowej
kaseta przelotowa
wpasowana w otwór
zamurowywanych drzwi
wykonać z materiałów meblowych
zapewnic światłoszczelność.
KL­2
klatka schodowa
(poza granicą opracowania)
demontaż stolarki drewnianej ­drzwi + naświetla
wykonanie ścianki z płyt kartonowo­ gipsowych,
na profilach wzmocnionych
sekretariat
ściana kartonowo­ gipsowa
p. sekretariat
Pow: 18,93 m2
Jednostka Projektowa:
AP PROJEKT Piotr Antosz
obecnie :cegła pełna
uwaga:
ściana może ulec zniszczeniu podczas wykonywania
otworów. Wtedy zostanie zastąpiona ścianką lekką z płyt kartonow gispowych, mocowaną na profilach 10 cm , z wypełnieniem
wełną mineralną, od wewnątrz pomiesczenia uzyć płyt laminowanych ołowiem gr2,0 i 2,5 mm­ zgodnie z projektem osłon.
Ul. Huculska 5/1
40­ 732 Katowice
Tytuł projektu
Projekt dostosowania pomieszczeń
na potrzeby RTG w opraciu o
wytyczne dostawy aparatu firmy
Meditech
inwestor:
Starostwo Powiatowe
ul Wrocławska 2
Środa Śląska
zamurowania­ cegła pełna
wyburzenia
ściany istniejące­ cegła pełna
powerzchnie potencjalnych uszkodzeń posadzki
poza pomieszczeniami remontowanymi­ naprawa posadzek
oraz naprawa powłok malarskich na ścianach
ściany kartonowo­ gipsowe, z
wypełnieniem wełny mineralnej
, w pomieszczeniach mokrych
zastosować płyty wilgocioodporne­
"zielone"
WYSOKI PARTER
uwaga:
1. Wszystkie pomieszczenia wentylowane mechanicznie
wg projektu inst. sanitarnych
2. Wobec braku dokumentacji istniejących osłon stałych, należy dokonać odkrywek tynków barytowych i porównać z projektem osłon stałych W przypadku
konieczności uzupełnień wykonać dodatkowe osłony w płyt kartonowo­ gipsowych z wewnętrzną warstwą ołowiu wynikającą z róznicy pomiędzy stanem istniejącym a projektem
osłon stałych.
adres obiektu:
Szpital
ul. Kolejowa 16
Środa Śląska
Nazwa rysunku
granica strefu pozarowej
oznaczenia:
0,30 m2
H 20/20
H 280
40
31
240
90
240
90
pom. 1.04
ściany istneijące:
zdrapanie istneijących powłok malarskich
wyrównanie ścian za pomocą tynków gispowych
wykonanie powłok malarskich z frab szorowalnych
do wnętrz, baza lateksowo­ akrylowa
471
Hsufitu podw.= 250 cm
demontaż stolarki drewnianej ­drzwi + naświetla
uzupełnienia muru (naświetle) z cegły kratówki, tynk gipsowy, 1.5 cm
dwustronny
p. 120
p. lekarzy
Pow: 12,42 m2
PARTER
12
85
2,62 m2
1.01
wc dla niepełnospr.
Podłoga: PVC antypoślizg. do pom. mokrych
Ściany: PVC ścienne wys.205 cm
Sufit: karton­ gips
p. lekarzy
Pow: 2,22 m2
komunikacja
Pow: 3,63 m2
p. 120
128
Hstropu= 333
40
60
A­02
szatnia
Pow: 8,27 m2
56
1.02
kabinka
Podłoga: PVC do pom. mokrych
Ściany: PVC ścienne
Sufit: karton­ gips
Pow: 1,63 m2
18
komunikacja
Pow: 8,80 m2
40
70
cegła pełna
pom. 1.05
ściany istneijące:
zdrapanie istneijących powłok malarskich
wyrównanie ścian za pomocą tynków gispowych
skucie istniejących fartuchów glazury
nowe powierzchnie:
wyrównanie powierzchni za pomocą tynków gispowych
glazura do wys. 160 cm
powyżej powłoka malarska z farb szorowalnych do wnętrz, baza lateksowo­ akrylowa
obłozenie sciany
podwójną płytą
kartonowo­
gipsową.
160
205
90
200
15
okienko
do wydawania wyników
/wykucie otworu/
zmniejszenie światła otworu,
osadzenie drzwi p. poż
Szatnia
39
247
279
214
110
200
12
56
mcr Prolight Plus typ NG
pow. czynnna 0,83 m2
2,42 m2
komunikacja
Pow: 4,96 m2
granica strefu pozarowej
153
dowóz pacjentów leżących
D90Ei30
D110Ei60
D100Ei60
Izba Przyjęć
90
200
poszerzenie otworu
30
90
200
D90Ei60
90
200
156
156
9 W. @ 17,0 cm
8 Sz. @ 30,0 cm
90
200
D90Ei30
D90Ei30
statystyka
D90 Ei30
gabinet USG
90
200
A­01
235
R 75
D90
166
Hsufitu podw.= 250 cm
komunikacja
Pow: 18,24 m2
44
o80/60Pb
D150 Pb
A­01
poszerzenie otworu
p. 120
R 50
A­03
294
Hsufitu podw.= 280
Hsufitu podw.= 250
281
221
80
D90Pb
H 50/30
H 294
42
60
H 50/40
H 280
D90
90
200
160
osłona ściany z pdwójnej płyty kartonowo­ gipsowej
na profilach mocowanych do ściany, wypełnienie wełną
mineralną
Hsufitu podw.= 250
H 50/30
H 293
19
567
173
534
100
100
114
259
Hsufitu podw.= 250
26
90
200
obudowa szachtu wentylacji,
wlot nad posadzką
wg proj. inst. sanitarnych
demontaż istn. okna ołowiowego
wybicie otworu,
montaż drzwi
D90Pb
12
63
1,55
pom. magazynowe (pod schodami)
Pow: 5,04 m2
224
Hstropu= 333
aparat RTG
obudowa szachtu wentylacji,
wlot nad posadzką
wg proj. inst. sanitarnych
Hsufitu podw.= 250
100
200
90
200
12
D90 Ei30
+3,25
60
Hstropu= 333
blat meblowy­ siedzisko
na wys. 40 cm, wykonać
płytmeblowej gr. 36mm, podopartej na na nogach stalowych
+/­ 0,00
60
osłona ściany z pdwójnej płyty kartonowo­ gipsowej
na profilach mocowanych do ściany, wypełnienie wełną
mineralną
punkt orientacji
likwidacaja RTG
stomatologicznego
( za mała powierzchnia pomieszczenia)
D100*
25
zakres poruszania sie blatu
stołu
poszerzenie otworu
wejście pacjentów chodzących
90
200
196
H 45/45
H 310
H 265
mcr Prolight Plus typ NG
pow.czynna 0,83 m2
H 45/45
H 310
H 265
KL­1
kl. schodowa
Pow: 23,35 m2
471
zamurowanie otworu
­ cegła pełna
p. 80
25
382
usunięcia zabudowy meblowej
zabudowa za pomocą płyty gipsowej
A­03
20 30
120
146
198
granica strefu pozarowej
portiernia
Pow: 4,79 m2
generator
471
ścianka do prześwietleń płuc
o150/233
602
56
obudowa pionu kanalizacyjnego
za pomocą scianki kartonowo­ gipsowej
p. 70
p. 80
80
40
32
p. 80
150
129
129
110
233
p. 80
o110/233
zamurowanie otworu
(2 kwatery okien)
292
pom. 1.04
ściany istneijące:
zdrapanie istneijących powłok malarskich
wyrównanie ścian za pomocą tynków gispowych
wykonanie powłok malarskich z frab szorowalnych
do wnętrz, baza lateksowo­ akrylowa
H 30/30
H 280
38
150
233
p. 70
288
400
150
8
zamurowanie nawiewu60/12 cm
pod oknem
podparcie stropu
wg projektu konstrukcji
25
471
60
347
150
233
38
267
246
58
zamurowanie nawiewu 20/20 cm
pod oknem
o150/233
99
101
granica strefu pozarowej
Wejscie do budynku
630
o150/233
H 50/30
H 290
pom. 1.00
ściany istneijące:
zdrapanie istneijących powłok malarskich
wyrównanie ścian za pomocą tynków gispowych
wykonanie powłok malarskich z frab szorowalnych
do wnętrz, baza lateksowo­ akrylowa
O­01
Detal RTG
zamurowanie nawiewu 20/20 cm
pod oknem
o267/246
1.04
p. personelu
Podłoga: PVC homogeniczne
Ściany: farba zmywalna
Sufit: sufit kasetonowy
Pow: 7,99 m2
granica strefu pozarowej
1.03
pom. RTG
Podłoga: PVC przewodzące
Ściany: farba zmywalna
Sufit: sufit kasetonowy
Pow: 17,92 m2
1.00
poczekalnia
Podłoga: Linoleum XF Tarkett
Ściany: PVC naścienne do wys. 160 cm/f. zmywalna
Sufit: Sufit kasetonowy
Pow: 1,15 m2
wymiana stolarki okiennej,
zastosować okna PVC, pięciokomorowe,
kolor biały, szklenie U<= 1,0
okna wyposażyć w rolety zacieniające
pom. 1.03
ściany istneijące:
zdrapanie istneijących powłok malarskich
wyrównanie ścian za pomocą tynków gispowych
wykonanie powłok malarskich z frab szorowalnych
do wnętrz, baza lateksowo­ akrylowa
rzut parteru
Faza projektu
budowlano­ wykonawczy
data opracowania:
kwiecień 2008r
projektant:
mgr inż. arch. Maciej Jekiełek nr upr.1368/74/Kt , SL­ 0041
sprawdzający:
mgr inż. arch. Piotr Antosz nr upr.167/00 , SL­ 0188
branża: architektura
Skala rysunku
1:50
nr rysunku
data opracowania:
A.1
kwiecień 2008r