woj. lubelskie Drzewo decyzyjne Drzewo
Transkrypt
										woj. lubelskie Drzewo decyzyjne Drzewo
                                        
                                        
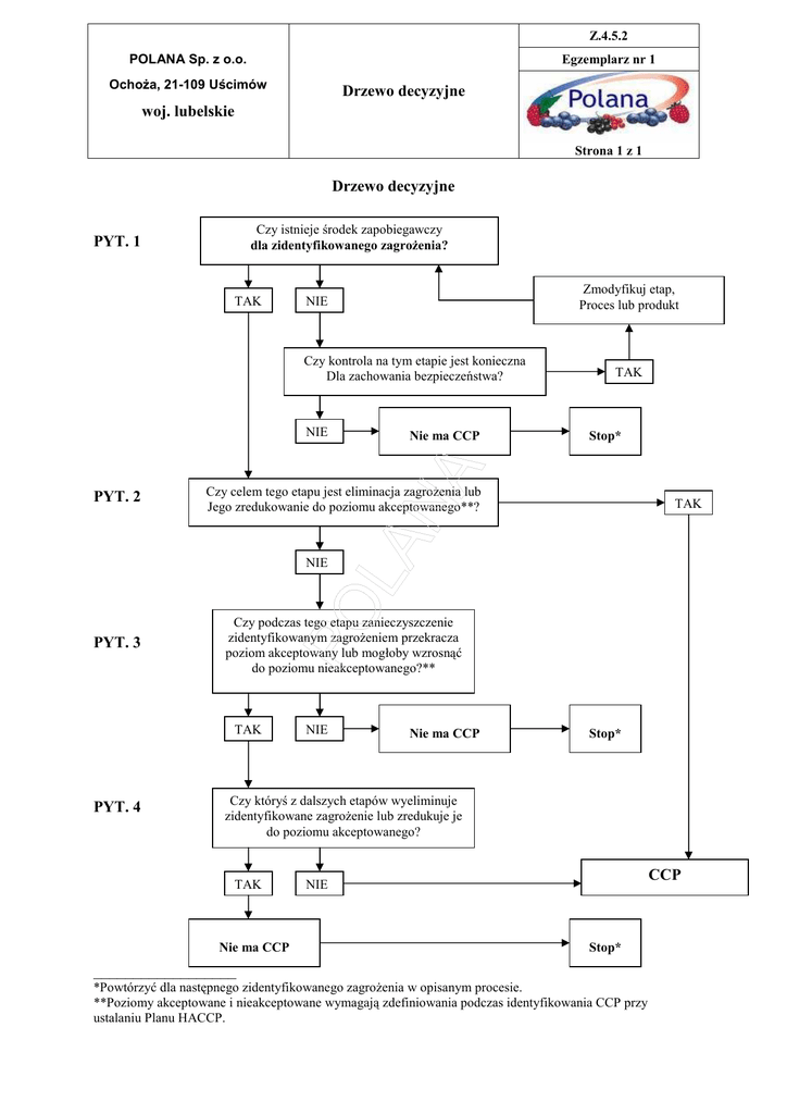
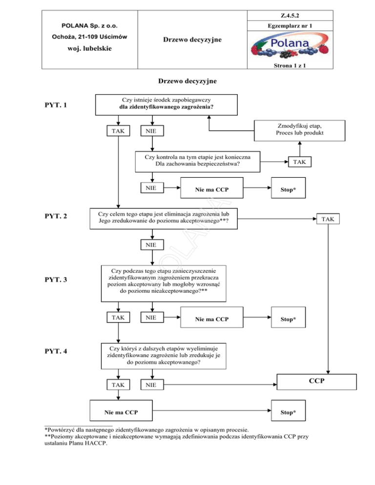
                                Z.4.5.2 POLANA Sp. z o.o. Egzemplarz nr 1 OchoŜa, 21-109 Uścimów Drzewo decyzyjne woj. lubelskie Strona 1 z 1 Drzewo decyzyjne Czy istnieje środek zapobiegawczy dla zidentyfikowanego zagroŜenia? PYT. 1 TAK Zmodyfikuj etap, Proces lub produkt NIE Czy kontrola na tym etapie jest konieczna Dla zachowania bezpieczeństwa? NIE PYT. 2 Nie ma CCP TAK Stop* Czy celem tego etapu jest eliminacja zagroŜenia lub Jego zredukowanie do poziomu akceptowanego**? TAK NIE PYT. 3 Czy podczas tego etapu zanieczyszczenie zidentyfikowanym zagroŜeniem przekracza poziom akceptowany lub mogłoby wzrosnąć do poziomu nieakceptowanego?** TAK PYT. 4 NIE Nie ma CCP Stop* Czy któryś z dalszych etapów wyeliminuje zidentyfikowane zagroŜenie lub zredukuje je do poziomu akceptowanego? TAK Nie ma CCP CCP NIE Stop* __________________ *Powtórzyć dla następnego zidentyfikowanego zagroŜenia w opisanym procesie. **Poziomy akceptowane i nieakceptowane wymagają zdefiniowania podczas identyfikowania CCP przy ustalaniu Planu HACCP.