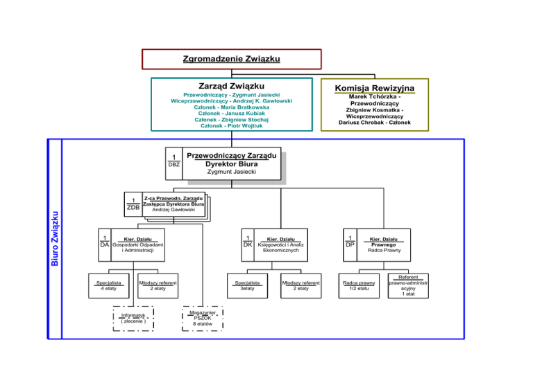
Uchwała Nr 13 2013 w sprawie struktury organizacyjnej biura

Transkrypt

Uchwała Nr 13 2013 w sprawie struktury organizacyjnej biura
Zgromadzenie Związku
Zarząd Związku
Przewodniczący - Zygmunt Jasiecki
Wiceprzewodniczący - Andrzej K. Gawłowski
Członek - Maria Bratkowska
Członek - Janusz Kubiak
Członek - Zbigniew Stochaj
Członek - Piotr Wojtiuk
1
DBZ
Komisja Rewizyjna
Marek Tchórzka Przewodniczący
Zbigniew Kosmatka Wiceprzewodniczący
Dariusz Chrobak - Członek
Przewodniczący Zarządu
Dyrektor Biura
Biuro Związku
Zygmunt Jasiecki
Z-ca Przewodn. Zarządu
1
Zastępca Dyrektora Biura
ZDB
Andrzej Gawłowski
1
Kier. Działu
DA Gospodarki Odpadami
1
Kier. Działu
DK Księgowości i Analiz
i Administracji
Specjalista
4 etaty
Ekonomicznych
Młodszy referent
2 etaty
Informatyk
( zlecenie )
Specjalista
3etaty
Magazynier
PSZOK
8 etatów
Młodszy referent
2 etaty
1
DP
Kier. Działu
Prawnego
Radca Prawny
Radca prawny
1/2 etatu
Referent
prawno-administr
acyjny
1 etat