Aplikacja notarialna. - Testy

Transkrypt

Aplikacja notarialna. - Testy
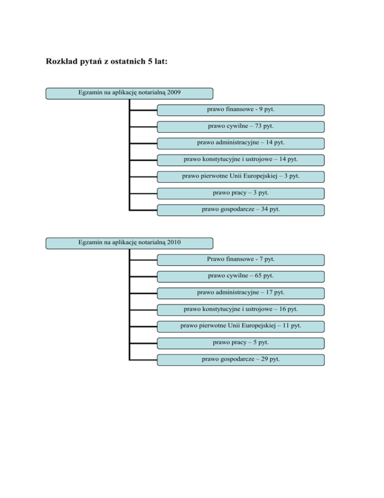
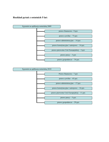
Rozkład pytań z ostatnich 5 lat:
Egzamin na aplikację notarialną 2009
prawo finansowe - 9 pyt.
prawo cywilne – 73 pyt.
prawo administracyjne – 14 pyt.
prawo konstytucyjne i ustrojowe – 14 pyt.
prawo pierwotne Unii Europejskiej – 3 pyt.
prawo pracy – 3 pyt.
prawo gospodarcze – 34 pyt.
Egzamin na aplikację notarialną 2010
Prawo finansowe - 7 pyt.
prawo cywilne – 65 pyt.
prawo administracyjne – 17 pyt.
prawo konstytucyjne i ustrojowe – 16 pyt.
prawo pierwotne Unii Europejskiej – 11 pyt.
prawo pracy – 5 pyt.
prawo gospodarcze – 29 pyt.
Egzamin na aplikację notarialną 2011
Prawo finansowe – 10 pyt.
prawo cywilne – 64 pyt.
prawo administracyjne – 19 pyt.
prawo konstytucyjne i ustrojowe – 11 pyt.
prawo pierwotne Unii Europejskiej – 15 pyt.
prawo pracy – 5 pyt.
prawo gospodarcze – 26 pyt.
Egzamin na aplikację notarialną 2012
Prawo finansowe – 7 pyt.
prawo cywilne – 62 pyt.
prawo administracyjne – 22 pyt.
prawo konstytucyjne i ustrojowe – 12 pyt.
prawo pierwotne Unii Europejskiej – 14 pyt.
prawo pracy – 4 pyt.
prawo gospodarcze – 29 pyt.
Egzamin na aplikację notarialną 2013
Prawo finansowe – 8 pyt
prawo cywilne – 63 pyt.
prawo administracyjne – 27 pyt.
prawo konstytucyjne i ustrojowe – 19 pyt.
prawo pierwotne Unii Europejskiej – 6 pyt.
prawo pracy – 5 pyt.
prawo gospodarcze – 22 pyt.
Akty normatywne zaliczone do poszczególnych grup:
PRAWO FINANSOWE:
1.
2.
3.
4.
5.
6.
7.
8.
9.
ustawa z 29.1.2004 r. – Prawo zamówień publicznych
ustawa z 29.8.1997 r. – Ordynacja podatkowa
ustawa z 29.8.2009 r. o finansach publicznych
ustawa z 28.7.1983 r. o podatku od spadków i darowizn
ustawa z 9.9.2000 r. o podatku od czynności cywilnoprawnych
ustawa z 29.8.1997 r. – Prawo bankowe
ustawa z 15.11.1984 r. o podatku rolnym
ustawa z 12.1.1991 r. o podatkach i opłatach lokalnych
ustawa z 28.4.1936 r. – Prawo czekowe
PRAWO CYWILNE:
1.
2.
3.
4.
5.
6.
7.
8.
9.
ustawa z 23.4.1964 r. – Kodeks cywilny
ustawa z 17.11.1964 r. – Kodeks postępowania cywilnego
ustawa z 6.7.1982 r. o księgach wieczystych i hipotece
Rozporządzenie Ministra Sprawiedliwości z 17.9.2001 r. w sprawie prowadzenia ksiąg
wieczystych i zbiorów dokumentów
ustawa z 24.6.1994 r. o własności lokali
ustawa z 15.12.2000 r. o spółdzielniach mieszkaniowych
ustawa z 25.2.1964 r. – Kodeks rodzinny i opiekuńczy
ustawa z 21.6.2001 r. o ochronie praw lokatorów, mieszkaniowym zasobie gminy
i o zmianie Kodeksu cywilnego
ustawa z 4.2.2011 r. – Prawo prywatne międzynarodowe
10. ustawa z 28.4.1936 r. – Prawo wekslowe
11. ustawa z 11.4.2003 r. o kształtowaniu ustroju rolnego
12. ustawa z 16.9.2011 r. o ochronie praw nabywcy lokalu mieszkalnego lub domu
jednorodzinnego
13. ustawa z 6.12.1996 r. o zastawie rejestrowym i rejestrze zastawów
PRAWO ADMINISTRACYJNE:
1. ustawa z 8.3.1990 r. o samorządzie gminnym
2. ustawa z 5.6.1998 r. o samorządzie powiatowym
3. ustawa z 5.6.1998 r. o samorządzie województwa
4. ustawa z 7.7.1994 r. – Prawo budowlane
5. ustawa z 27.3.2003 r. o planowaniu i zagospodarowaniu przestrzennym
6. ustawa z 14.6.1960 r. – Kodeks postępowania administracyjnego
7. ustawa z 30.8.2002 r. – Prawo o postępowaniu przed sądami administracyjnymi
8. ustawa z 10.4.1974 r. o ewidencji ludności i dowodach osobistych
9. ustawa z 21.8.1997 r. o gospodarce nieruchomościami
10. ustawa z 19.10.1991 r. o gospodarowaniu nieruchomościami Skarbu Państwa
11. ustawa z 24.3.1920 r. o nabywaniu nieruchomości przez cudzoziemców
12. ustawa z 29.9.1986 r. o aktach stanu cywilnego
13. ustawa z 17.5.1989 r. – Prawo geodezyjne i kartograficzne
14. ustawa z 13.6.2003 r. o cudzoziemcach
15. ustawa z 16.11.2006 r. o opłacie skarbowej
16. ustawa z 26.3.1982 r. o scalaniu i wymianie gruntów
PRAWO KONSTYTUCYJNE I USTROJOWE:
1. Konstytucja RP z 2.4.1997 r.
2. ustawa z 15.7.1987 r. o Rzeczniku Praw Obywatelskich
3. ustawa z 27.7.2001 r. – Prawo o ustroju sądów powszechnych
4. ustawa z 25.7.2002 r. – Prawo o ustroju sądów administracyjnych
5. ustawa z 23.11.2002 r. o Sądzie Najwyższym
6. ustawa z 7.4.1989 r. – Prawo o stowarzyszeniach
7. ustawa z 1.8.1997 r. o Trybunale Konstytucyjnym
8. ustawa z 6.4.1984 r. o fundacjach
9. ustawa z 20.6.1985 r. o prokuraturze
10. ustawa z 14.2.1991 r. – Prawo o notariacie
PRAWO UNII EUROPEJSKIEJ
1. Traktat z 7.2.1992 r. o Unii Europejskiej
2. Traktat z 25.3.1957 r. o funkcjonowaniu Unii Europejskiej
3. Rozporządzenie Rady (WE) Nr 1/2003 w sprawie wprowadzania w życie reguł
konkurencji ustanowionych w art. 81 i 82 Traktatu
PRAWO PRACY:
1. ustawa z 26.6.1974 r. – Kodeks pracy
2. ustawa z 13.10.1998 r. o systemie ubezpieczeń społecznych
3. ustawa z 25.6.1999 r. o świadczeniach pieniężnych z ubezpieczenia społecznego
w razie choroby i macierzyństwa
4. ustawa z 20.12.1990 r. o ubezpieczeniu społecznym rolników
PRAWO GOSPODARCZE:
ustawa z 2.7.2004 r. o swobodzie działalności gospodarczej
ustawa z 28.2.2003 r. – Prawo upadłościowe i naprawcze
ustawa z 15.9.2000 r. – Kodeks spółek handlowych
ustawa z 20.8.1997 r. o Krajowym Rejestrze Sądowym
ustawa z 16.9.1982 r. – Prawo spółdzielcze
ustawa z 16.2.2007 r. o ochronie konkurencji i konsumentów
ustawa z 4.3.2005 r. o europejskim zgrupowaniu interesów gospodarczych i spółce
europejskiej
8. ustawa z 16.11.2000 r. o przeciwdziałaniu praniu brudnych pieniędzy oraz
finansowaniu terroryzmu
1.
2.
3.
4.
5.
6.
7.