Logasol SKS4.0 - Buderus

Transkrypt

Logasol SKS4.0 - Buderus
Przegląd systemu
Technika solarna
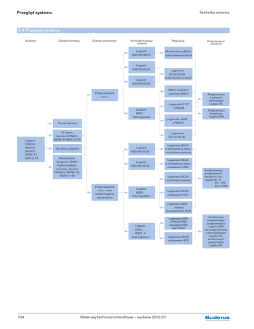
6.4 Przegląd systemu
Kolektor
Sposób montażu
Zakres zastosowań
Kompletna stacja
solarna
Regulacja
Logasol
KS0105 SM10
Moduł solarny SM10
(zabudowany w stacji)
Logasol
KS0105 SC20
Logasol
KS0105 SC40
Logamatic
SC20/SC40
(zabudowany w stacji)
EMS z modułem
solarnym SM10
Podgrzewanie
c.w.u.
Logamatic 2107
z FM244
Logasol
KS01…
(bez regulacji)
Logamatic 4000
z FM443
Ponad dachem
Logasol
CKN2.0
SKN4.0
SKS4.0
SKR6.1R
SKR12.1R
Podgrzewacz/
zasobnik
W dachu
(oprócz CKN2.0,
SKR6.1R, SKR12.1R)
Podgrzewacz
z syfonem
termicznym
Logalux SL
Podgrzewacz
biwalenty
Logalux SM
Logamatic
SC10/20/40
Na dachu płaskim
Na fasadzie
budynku 40-60°
(tylko kolektor
poziomy, oprócz
CKN2.0, SKR6.1R,
SKR12.1R)
Logasol
KS0105 SC20
Logamatic SC20
w kompetencji stacji
z czujnikiem powrotu
Logasol
KS0105 SC40
Logamatic SC40
w kompetencji stacji
z zestawem HZG
Logamatic SC20
z czujnikiem powrotu
Podgrzewanie
c.w.u. oraz
wspomaganie
ogrzewania
Logasol
KS01…
(bez regulacji)
Kombinowany
podgrzewacz/
zasobnik c.wu.
Logalux P...S
PL.../2S,
Duo FWS
Logamatic SC40
z zestawem HZG
Logamatic 4000
z FM443
oraz zestawem HZG
Logasol
KS01…
KS01...E
(bez regulacji)
104
Materiały techniczno-handlowe – wydanie 2013/01
Logamatic 4000
z FM443, FSS
zestawem HZG
oraz VS-SU
Logamatic SC40
z zestawem HZG
Kombinacja
biwalentnego
podgrzewacza
Logalux SM
lub podgrzewacza
z termosyfonem
Logalux SL,
z buforowym
zasobnikiem
Logalux PL
Kolektory płytowe Logasol SKS4.0
Technika solarna
6.1.3 Kolektory płytowe Logasol SKS4.0
Typ
Montaż
Nr katalogowy
Logasol SKS 4.0-s
pionowy
82999360
Logasol SKS 4.0-w
poziomy
82999364
Logasol SKS 4.0 s / Logasol SKS 4.0 w
Opis
Kolektory słoneczne Logasol SKS 4.0 podnoszą wysoko poprzeczkę w zakresie właściwego wykorzystania energii słonecznej.
Ich sprawność wynosi aż 85,1 % przy niewielkich współczynnikach strat, w szczególności dla k2=0,0108, czyniąc z niego
alternatywne rozwiązanie dla kolektorów próżniowych. Niezawodność, trwałość i jakość wykonania mogą służyć za wzór dla
innych płaskich kolektorów słonecznych. Rama kolektorów słonecznych Logasol SKS4.0 wykonana jest z włókna szklanego,
które jest o 30% lżejsze od aluminium ale jednocześnie bardzo solidne, stabilne i trwałe. Ponadto materiał ten jest odporny na
promieniowanie UV, warunki atmosferyczne, korozję i naturalną eksploatację. Kolektor słoneczny Logasol SKS4.0 pracuje
efektywnie już od momentu instalacji. Jego wnętrze jest wypełnione argonem – obojętnym gazem, który zapobiega parowaniu
kolektora w godzinach porannych i zmniejsza straty ciepła między gorącym absorberem a zimnym szkłem. Tak więc pełna moc
kolektora wykorzystana jest już z pierwszym promykiem słońca. Płyta absorbera i szkło, podobnie jak w termoizolacyjnych
szybach – są zamknięte razem co sprawia, iż kolektor odporny jest na wilgoć i zanieczyszczenia z powietrza, a absorber jest
dobrze zabezpieczony przed korozją.
Zalety kolektorów słonecznych Logasol SKS 4.0
• Sprawność 85,1 %
• Miedziany absorber pokryty wysokoselektywną powłoką Sunselect.
• Meandryczny układ orurowania – podwójny meander.
• Szczelna, wypełniona gazem szlachetnym przestrzeń pomiędzy absorberem a szybą.
• Profilowana obudowa, wykonana z włókna szklanego wzmocnionego poliestrem.
• Kolektory przeznaczone do podgrzewu ciepłej wody użytkowej oraz wspomagania instalacji grzewczej.
• Kolektory przeznaczone do montażu na połaci dachu, w połaci dachu, na dachu płaskim oraz na fasadach.
• Powierzchnia brutto absorbera 2,1 m², powierzchnia netto 2,1 m².
• Maksymalna temperatura stagnacji 204 °C.
• Maksymalne ciśnienie robocze 10 bar.
• Przepływ 50 l/h.
• Wyprodukowane w Niemczech.
Materiały techniczno-handlowe – wydanie 2013/01
77
Kolektory płytowe Logasol SKS4.0
Technika solarna
Wymiary montażowe Logasol SKS4.0
1145
2070
90
Logasol SKS 4.0-s
Dane techniczne Logasol SKS4.0
jednostka
Wysokowydajny kolektor płaski Logasol
Sposób montażu
SKS4.0-s
SKS4.0-w
pionowo
poziomo
Powierzchnia zewnętrzna (powierzchnia brutto)
m²
2,37
2,37
Powierzchnia apertury (powierzchnia wejściowa
światła)
m²
2,1
2,1
Powierzchnia absorbera (powierzchnia netto)
m²
2,1
2,1
l
1,43
1,76
Stopień absorpcji
%
95 ± 2
95 ± 2
Stopień emisji
%
5±2
5±2
kg
46
47
Pojemność absorbera
Selektywność
Masa
Stopień sprawności
Efektywny współczynnik przewodzenia ciepła
Wydajność cieplna
η 0
%
85,1
85,1
k1
W/(m² ∙ K)
4,0360
4,0360
k2
W/(m² ∙ K2)
0,0108
0,0108
c
kJ/(m² ∙ K)
4,82
4,82
IAMdirτα (50°C)
–
0,95
0,95
IAMdfu
–
0,90
0,90
l/h
50
50
Temperatura stagnacji
°C
204
204
Max ciśnienie robocze (ciśnienie próbne)
bar
10
10
Max temperatura robocza
°C
120
120
> 525
> 525
011-7S052 F
011-7S052 F
Współczynnik korekcyjny kąta napromieniania
Znamionowy objętościowy strumień przepływu
Minimalny uzysk cieplny kolektora (dla dopłat BAFA)
1)
V
kWh/(m² ∙ a)
Numer rejestrowy DIN
Potwierdzenie minimalnego uzysku cieplnego kolektora w oparciu o normę DIN EN 12975 przy stałym udziale pokrycia na poziomie 40 %,
200 l zużycia dziennego oraz dla lokalizacji Würzburg.
1)
78
Materiały techniczno-handlowe – wydanie 2013/01