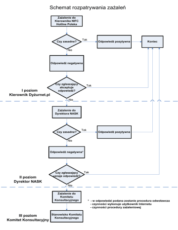
Schemat rozpatrywania zażaleń

Transkrypt

Schemat rozpatrywania zażaleń
Schemat rozpatrywania zażaleń
Zażalenie do
Kierownika NIFC
Hotline Polska
Tak
Czy zasadne?
Odpowiedź pozytywna
Koniec
Nie
Odpowiedź negatywna
I poziom
Kierownik Dyżurnet.pl
Czy zgłaszający
akceptuje
odpowiedź?
Tak
Nie
Zażalenie do
Dyrektora NASK
Czy zasadne?
Tak
Odpowiedź pozytywna
Nie
Odpowiedź negatywna*
II poziom
Dyrektor NASK
Czy zgłaszający
uznaje odpowiedź?
Tak
Nie
Zażalenie do
Komitetu
Konsultacyjnego
III poziom
Komitet Konsultacyjny
Stanowisko Komitetu
Konsultacyjnego
* - w odpowiedzi podana zostanie procedura odwoławcza
- czynności wykonuje użytkownik Internetu
- czynności procedury zażaleniowej

Podobne dokumenty