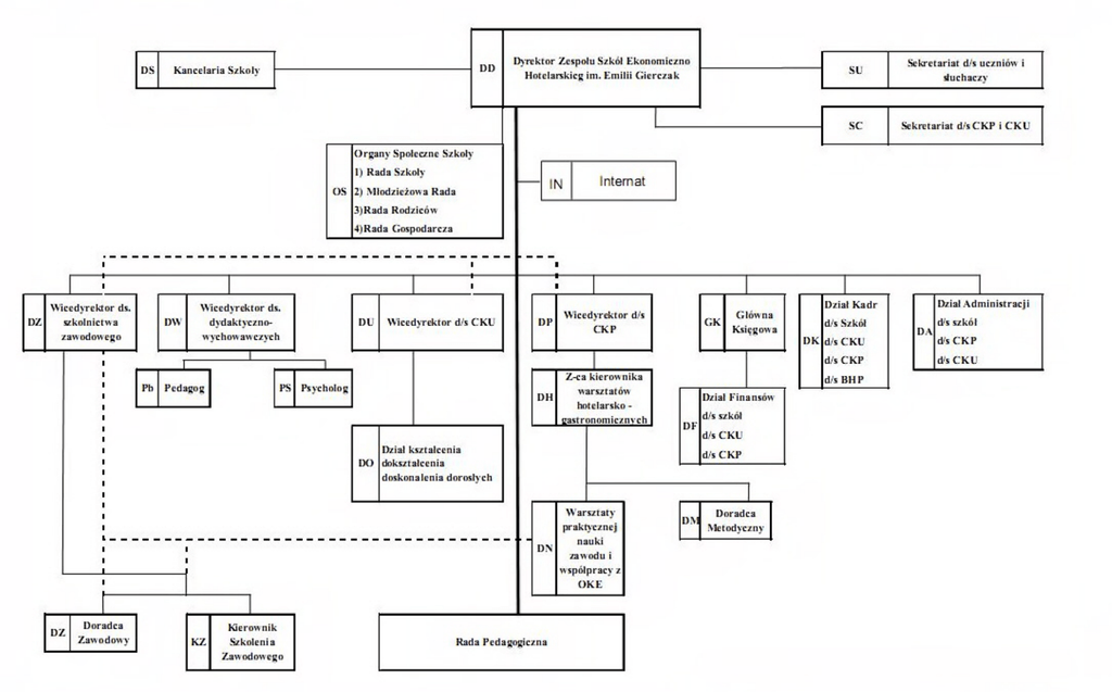
Schemat organizacyjny

Transkrypt

Schemat organizacyjny
STRUKTURA ORGANIZACYJNA CENTRUM KSZTAŁCENIA PRAKTYCZNEGO W KOŁOBRZEGU
Dyrektor ZSE-H
Wicedyrektor d/s CKP
Z-ca kierownika warsztatów
hotelarsko- gastronomicznych
Specjalista ds. gastronomii i produkcji
Szefowa kuchni I
Referent ds.
zakwaterowania i
obsługi gości hotelu
Referent ds. służby
pięter
Nauczyciel pnz 1
sekretariat
Nauczyciel pnz 2
Kelner 1
Pokojowa 1
Recepcjonistka 1
Z-ca szefa kuchni
IIII
Kucharz 1
Nauczyciel pnz 3
Kelner 2
metodyk
Pokojowa 2
Recepcjonistka 2
Nauczyciel pnz 4
Kelner 3
Pokojowa 3
Recepcjonistka 3
Kucharz 2
Kelner 4
Kucharz 3
Kelner 5
Kucharz 4
Kelner 6
Nauczyciel pnz 5
Nauczyciel pnz 6
Nauczyciel pnz 7
Nauczyciel pnz 8
Kucharz 5
Kucharz 6