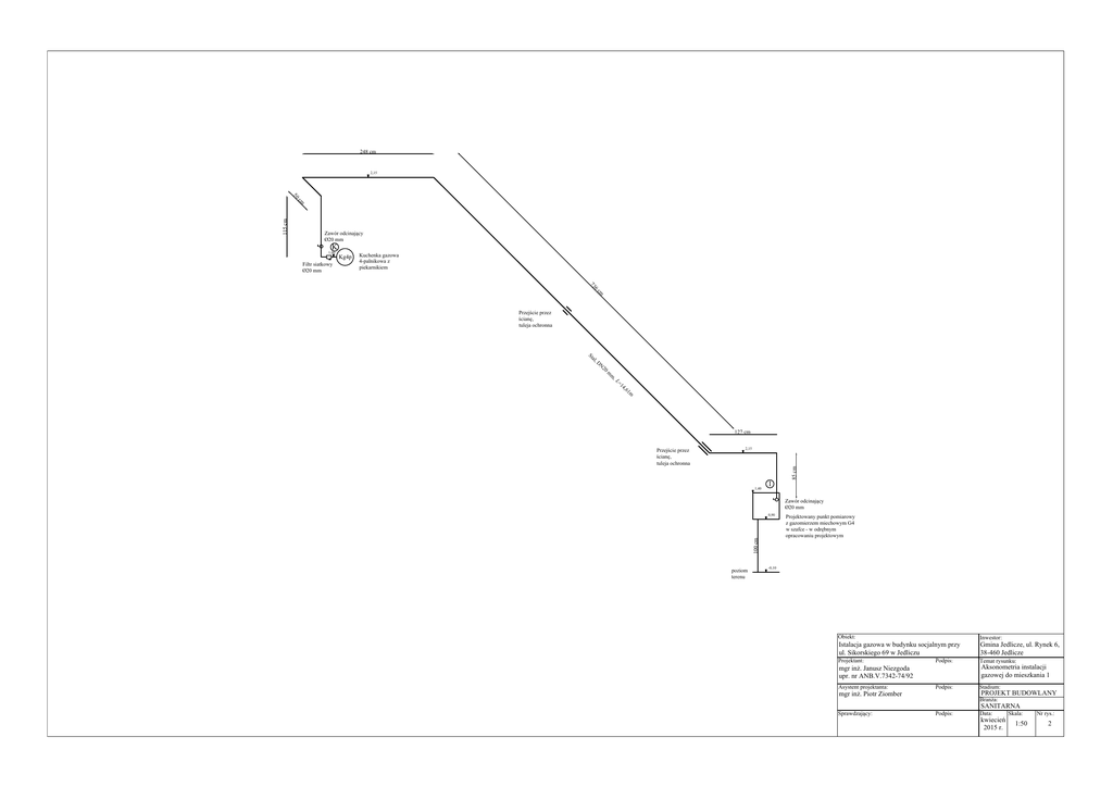
Rys 2 Aksonometria 1 Jedlicze gaz

Transkrypt

Rys 2 Aksonometria 1 Jedlicze gaz
248 cm
2,15
50
115 cm
cm
K
Kg4p
Kuchenka gazowa
4-palnikowa z
piekarnikiem
73
6
cm
tuleja ochronna
St
al
,D
N2
0
m
m
,L
=1
4,
61
m
127 cm
2,15
tuleja ochronna
85 cm
Filtr siatkowy
1,40
1
0,90
poziom
terenu
Projektowany punkt pomiarowy
z gazomierzem miechowym G4
opracowaniu projektowym
100 cm
1,00
-0,10
Obiekt:
Inwestor:
Istalacja gazowa w budynku socjalnym przy
ul. Sikorskiego 69 w Jedliczu
Gmina Jedlicze, ul. Rynek 6,
38-460 Jedlicze
Projektant:
Temat rysunku:
Podpis:
Aksonometria instalacji
gazowej do mieszkania 1
upr. nr ANB.V.7342-74/92
Asystent projektanta:
Podpis:
Stadium:
PROJEKT BUDOWLANY
SANITARNA
Podpis:
Data:
2015 r.
Skala:
1:50
Nr rys.:
2