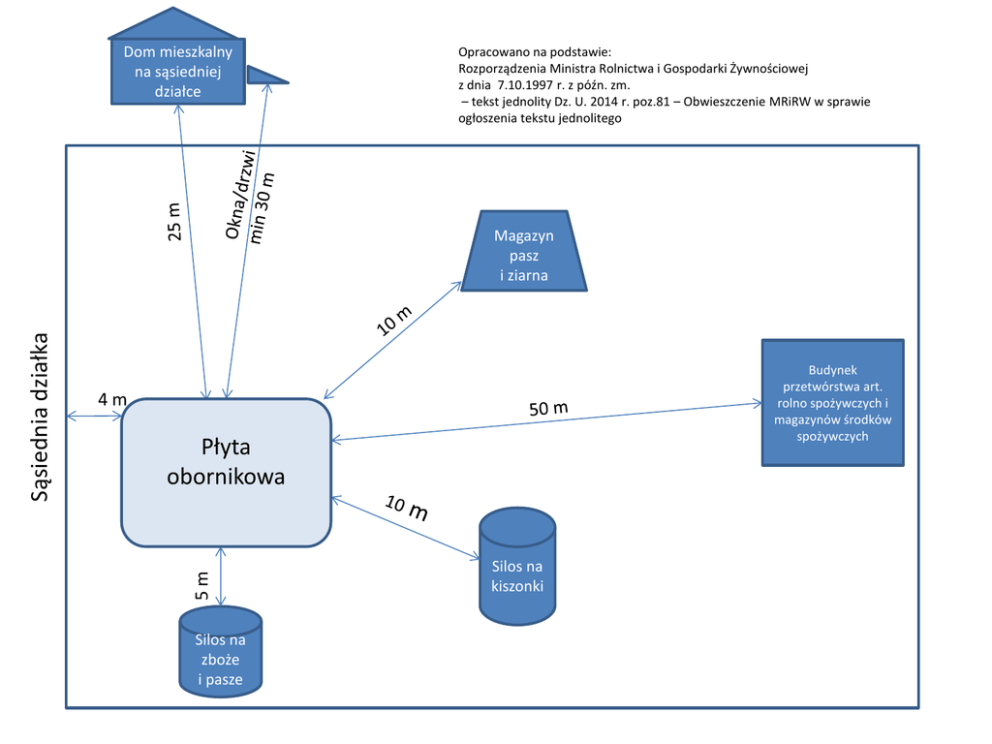
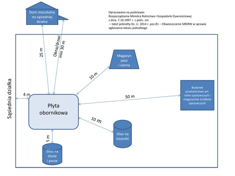
Płyta obornikowa (pdf 116kB)

Transkrypt

Płyta obornikowa (pdf 116kB)
Dom mieszkalny
na sąsiedniej
działce
Opracowano na podstawie:
Rozporządzenia Ministra Rolnictwa i Gospodarki Żywnościowej
z dnia 7.10.1997 r. z późn. zm.
– tekst jednolity Dz. U. 2014 r. poz.81 – Obwieszczenie MRiRW w sprawie
ogłoszenia tekstu jednolitego
Budynek
przetwórstwa art.
rolno spożywczych i
magazynów środków
spożywczych
4m
Płyta
obornikowa
5m
Sąsiednia działka
Magazyn
pasz
i ziarna
Silos na
zboże
i pasze
Silos na
kiszonki