doczz
  • Wejść
  • Rejestracja
Katalog

Plik do ściągnięcia.

download Reklamacja

Transkrypt

Plik do ściągnięcia.
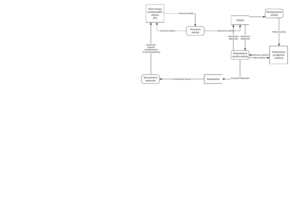
Klient chcący
przeprowadzić
ankietę
(PC)
Rozwiązywanie
ankiety
Tworzenie ankiety
Ankiety
Tworzenie ankiety
Tworzenie
ankiety
Utworzenie ankiety
Pobranie ankiety
Sprawdzenie Utworzenie
odpowiedzi odpowiedzi
Utworzenie
statystyk
i przedstawienie
ich w formie grafiznej
Generowania
wykresów
Wyświetlenie
wyniku ankiety
Analizowanie danych
Rozwiązania
Przesłanie odpowiedzi
Ukończenie ankiety
Wynik ankiety
Ankietowany
(urządzenie
mobilne)

Podobne dokumenty

Nauczyliśmy się fruwać jak ptaki, pływać jak ryby, ale nie

Nauczyliśmy się fruwać jak ptaki, pływać jak ryby, ale nie

Bardziej szczegółowo

ANKIETA POZIOMU ZADOWOLENIA KLIENTA 1. Obszar

ANKIETA POZIOMU ZADOWOLENIA KLIENTA 1. Obszar

Bardziej szczegółowo

Ankieta zadowolenia - Radomska Wytwórnia

Ankieta zadowolenia - Radomska Wytwórnia

Bardziej szczegółowo

anonimowa ankieta dla uczestników szkolenia służącej do oceny

anonimowa ankieta dla uczestników szkolenia służącej do oceny

Bardziej szczegółowo

Informatyka 26-Tworzenie ciekawych prezentacji Zadanie W

Informatyka 26-Tworzenie ciekawych prezentacji Zadanie W

Bardziej szczegółowo

Pobierz PDF

Pobierz PDF

Bardziej szczegółowo

Powiatowy Urząd Pracy w Strzelcach Opolskich

Powiatowy Urząd Pracy w Strzelcach Opolskich

Bardziej szczegółowo

Szanowni Państwo, uprzejmie informuję, że podczas zbliżającej się

Szanowni Państwo, uprzejmie informuję, że podczas zbliżającej się

Bardziej szczegółowo

Informacja dla Nauczycieli dotycząca wypełnienia

Informacja dla Nauczycieli dotycząca wypełnienia

Bardziej szczegółowo

1 ANKIETA Badanie Satysfakcji Klienta Zwracamy się do Państwa z

1 ANKIETA Badanie Satysfakcji Klienta Zwracamy się do Państwa z

Bardziej szczegółowo

Wskazówki dotyczące wypełnienia oraz złożenia ankiety

Wskazówki dotyczące wypełnienia oraz złożenia ankiety

Bardziej szczegółowo

Instrukcja wypełniania Ankiety monitorującej dla działania 313

Instrukcja wypełniania Ankiety monitorującej dla działania 313

Bardziej szczegółowo
2026 © doczz.pl
O nas | DMCA / GDPR | Nadużycie