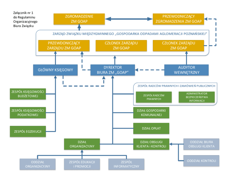
Struktura_Organizacyjna_Biura_ ZM_GOAP

Transkrypt

Struktura_Organizacyjna_Biura_ ZM_GOAP
Załącznik nr 1
do Regulaminu
Organizacyjnego
Biura Związku
ZGROMADZENIE
ZM GOAP
PRZEWDONICZĄCY
ZARZĄDU ZM GOAP
GŁÓWNY KSIĘGOWY
PRZEWODNICZĄCY
ZGROMADZENIA ZM GOAP
CZŁONEK ZARZĄDU
ZM GOAP
DYREKTOR
BIURA ZM GOAP
AUDYTOR
WEWNĘTRZNY
ZESPÓŁ KSIĘGOWOŚCI
BUDŻETOWEJ
ZESPÓŁ RADCÓW
PRAWNYCH
ZESPÓŁ KSIĘGOWOŚCI
PODATKOWEJ
ADMINISTRATOR
BEZPIECZEŃSTWA
INFORMACJI
DZIAŁ GOSPODARKI
KOMUNALNEJ
DZIAŁ OPŁAT
ZESPÓŁ EGZEKUCJI
DZIAŁ
ORGANIZACYJNY
ODDZIAŁ
ORGANIZACYJNY
CZŁONEK ZARZĄDU
ZM GOAP
ZESPÓŁ EDUKACJI
i PROMOCJI
DZIAŁ OBSŁUGI
KLIENTA i KONTROLI
ZESPÓŁ
INFORMATYCZNY
ODDZIAŁ BIURA
OBSŁUGI KLIENTA
ODDZIAŁ KONTROLI