POJEDYNCZE SUCHE strąk fasoli niełupka słonecznika orzech

Transkrypt

POJEDYNCZE SUCHE strąk fasoli niełupka słonecznika orzech
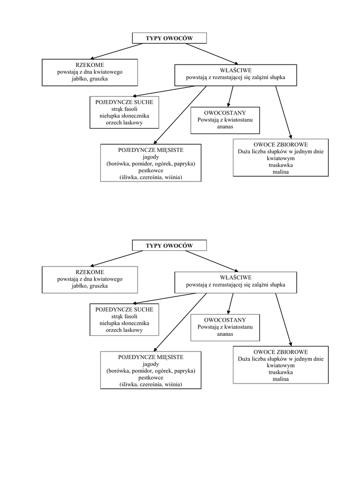
TYPY OWOCÓW
RZEKOME
powstają z dna kwiatowego
jabłko, gruszka
WŁAŚCIWE
powstają z rozrastającej się zalążni słupka
POJEDYNCZE SUCHE
strąk fasoli
niełupka słonecznika
orzech laskowy
OWOCOSTANY
Powstają z kwiatostanu
ananas
POJEDYNCZE MIĘSISTE
jagody
(borówka, pomidor, ogórek, papryka)
pestkowce
(śliwka, czereśnia, wiśnia)
OWOCE ZBIOROWE
Duża liczba słupków w jednym dnie
kwiatowym
truskawka
malina
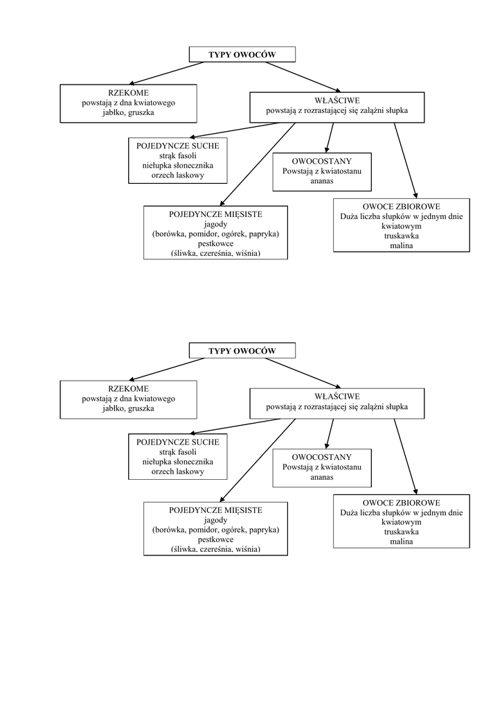
TYPY OWOCÓW
RZEKOME
powstają z dna kwiatowego
jabłko, gruszka
WŁAŚCIWE
powstają z rozrastającej się zalążni słupka
POJEDYNCZE SUCHE
strąk fasoli
niełupka słonecznika
orzech laskowy
POJEDYNCZE MIĘSISTE
jagody
(borówka, pomidor, ogórek, papryka)
pestkowce
(śliwka, czereśnia, wiśnia)
OWOCOSTANY
Powstają z kwiatostanu
ananas
OWOCE ZBIOROWE
Duża liczba słupków w jednym dnie
kwiatowym
truskawka
malina