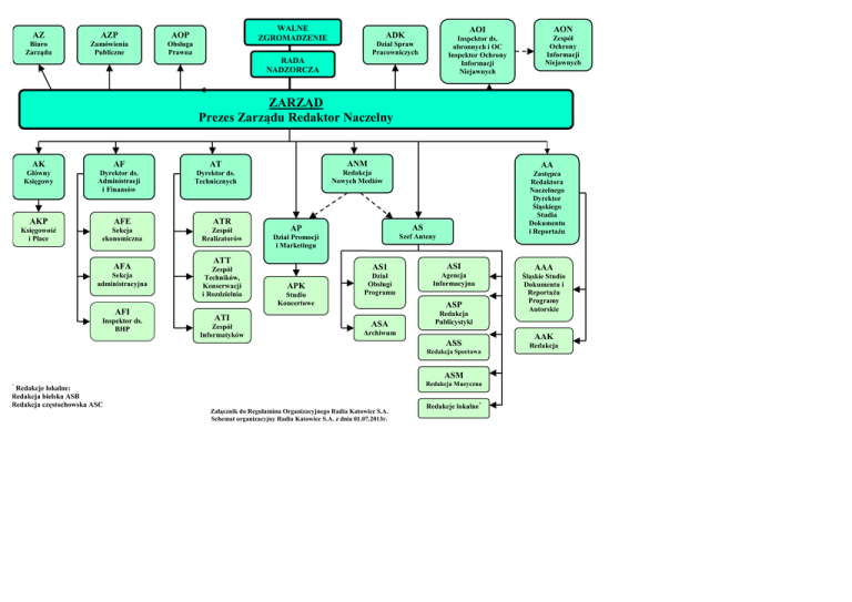
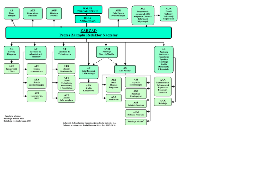
Schemat organizacyjny Radia Katowice S.A. z dnia 01.07.2013r.

Transkrypt

Schemat organizacyjny Radia Katowice S.A. z dnia 01.07.2013r.
AZ
AZP
AOP
Biuro
Zarządu
Zamówienia
Publiczne
Obsługa
Prawna
WALNE
ZGROMADZENIE
ADK
Dział Spraw
Pracowniczych
RADA
NADZORCZA
AOI
AON
Inspektor ds.
obronnych i OC
Inspektor Ochrony
Informacji
Niejawnych
Zespół
Ochrony
Informacji
Niejawnych
ZARZĄD
Prezes Zarządu Redaktor Naczelny
AK
AF
AT
ANM
AA
Główny
Księgowy
Dyrektor ds.
Administracji
i Finansów
Dyrektor ds.
Technicznych
Redakcja
Nowych Mediów
Zastępca
Redaktora
Naczelnego
Dyrektor
Śląskiego
Studia
Dokumentu
i Reportażu
AKP
AFE
ATR
Księgowość
i Płace
Sekcja
ekonomiczna
Zespół
Realizatorów
AFA
Sekcja
administracyjna
AFI
Inspektor ds.
BHP
AP
AS
Dział Promocji
i Marketingu
Szef Anteny
ATT
Zespół
Techników,
Konserwacji
i Rozdzielnia
ATI
Zespół
Informatyków
APK
Studio
Koncertowe
AS1
ASI
AAA
Dział
Obsługi
Programu
Agencja
Informacyjna
Śląskie Studio
Dokumentu i
Reportażu
Programy
Autorskie
ASP
ASA
Redakcja
Publicystyki
Archiwum
ASS
Redakcja Sportowa
ASM
Redakcja Muzyczna
*
Redakcje lokalne:
Redakcja bielska ASB
Redakcja częstochowska ASC
Załącznik do Regulaminu Organizacyjnego Radia Katowice S.A.
Schemat organizacyjny Radia Katowice S.A. z dnia 01.07.2013r.
Redakcje lokalne*
AAK
Redakcja
Kultury