1 Algorytm – kalkulator

Transkrypt

1 Algorytm – kalkulator
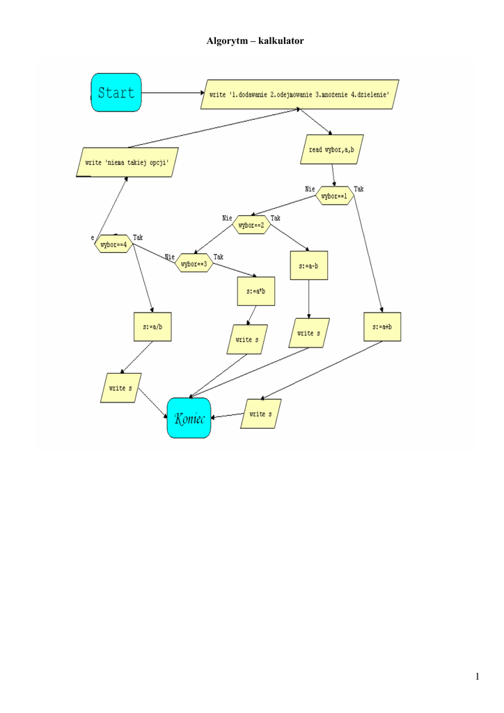
Algorytm – kalkulator
1
Algorytm zamieniający kolejność liczb dla zmiennych a i b. Np na wejściu a=3 b=4 a na wyjściu a=4
b=3.
Algorytm zliczający sumę liczb parzystych z zakresu od 2 do 100
2
Algorytm zliczający sumę liczb parzystych z zakresu od 2 do 6 z uŜyciem operatora mod.
Algorytm zliczający sumę liczb z zakresu od 0 do n
wersja 1)
3
wersja 2)
Algorytm NWD(wyszukuje największy wspólny dzielnik 2ch liczb a i b)
a) iteracyjnie
4
b) rekurencyjnie
Silnia iteracyjnie (s – silnia)
5
Algorytm zlicza liczby większe od pięciu z 10-ciu liczb podanych przez uŜytkownika, algorytm wypisuje
sumę tych liczb oraz ile liczb było większych od 5-ciu
6