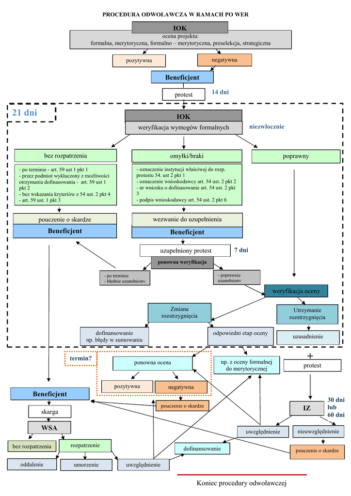
Procedura odwoławcza w ramach PO WER

Transkrypt

Procedura odwoławcza w ramach PO WER
PROCEDURA ODWOŁAWCZA W RAMACH PO WER
IOK
ocena projektu:
formalna, merytoryczna, formalno – merytoryczna, preselekcja, strategiczna
negatywna
pozytywna
Beneficjent
14 dni
protest
21 dni
IOK
niezwłocznie
weryfikacja wymogów formalnych
bez rozpatrzenia
omyłki/braki
- po terminie - art. 59 ust 1 pkt 1
- przez podmiot wykluczony z możliwości
otrzymania dofinasowania - art. 59 ust 1
pkt 2
- bez wskazania kryteriów z 54 ust. 2 pkt 4
- art. 59 ust. 1 pkt 3
- oznaczenie instytucji właściwej do rozp.
protestu 54. ust 2 pkt 1
- oznaczenie wnioskodawcy art. 54 ust. 2 pkt 2
- nr wniosku o dofinasowanie art. 54 ust. 2 pkt
3
- podpis wnioskodawcy art. 54 ust. 2 pkt 6
pouczenie o skardze
wezwanie do uzupełnienia
Beneficjent
Beneficjent
poprawny
7 dni
uzupełniony protest
ponowna weryfikacja
- poprawnie
uzupełniony
- po terminie
- błędnie uzupełniony
weryfikacja oceny
Zmiana
rozstrzygnięcia
dofinansowanie
np. błędy w sumowaniu
termin?
Utrzymanie
rozstrzygnięcia
odpowiedni etap oceny
np. z oceny formalnej
do merytorycznej
ponowna ocena
pozytywna
uzasadnienie
+
protest
negatywna
Beneficjent
pouczenie o skardze
IZ
skarga
WSA
uwzględnienie
bez rozpatrzenia
rozpatrzenie
oddalenie
umorzenie
dofinansowanie
uwzględnienie
Koniec procedury odwoławczej
30 dni
lub
60 dni
nieuwzględnienie
pouczenie o skardze