inicjatywę obywatelską

Transkrypt

inicjatywę obywatelską
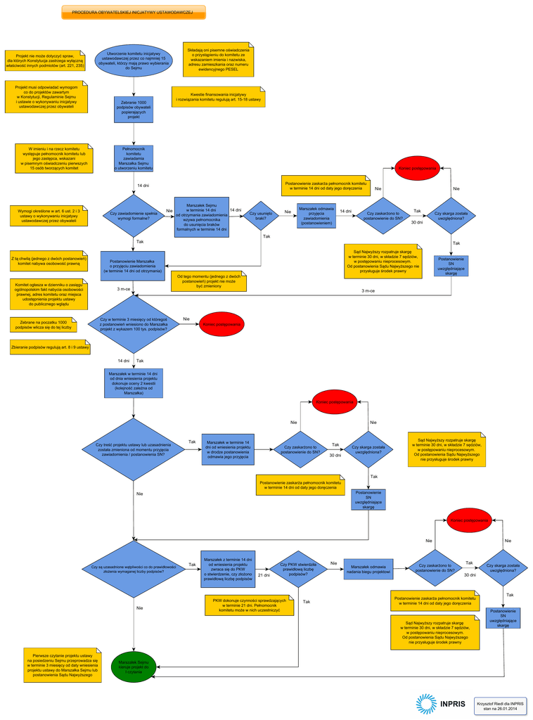
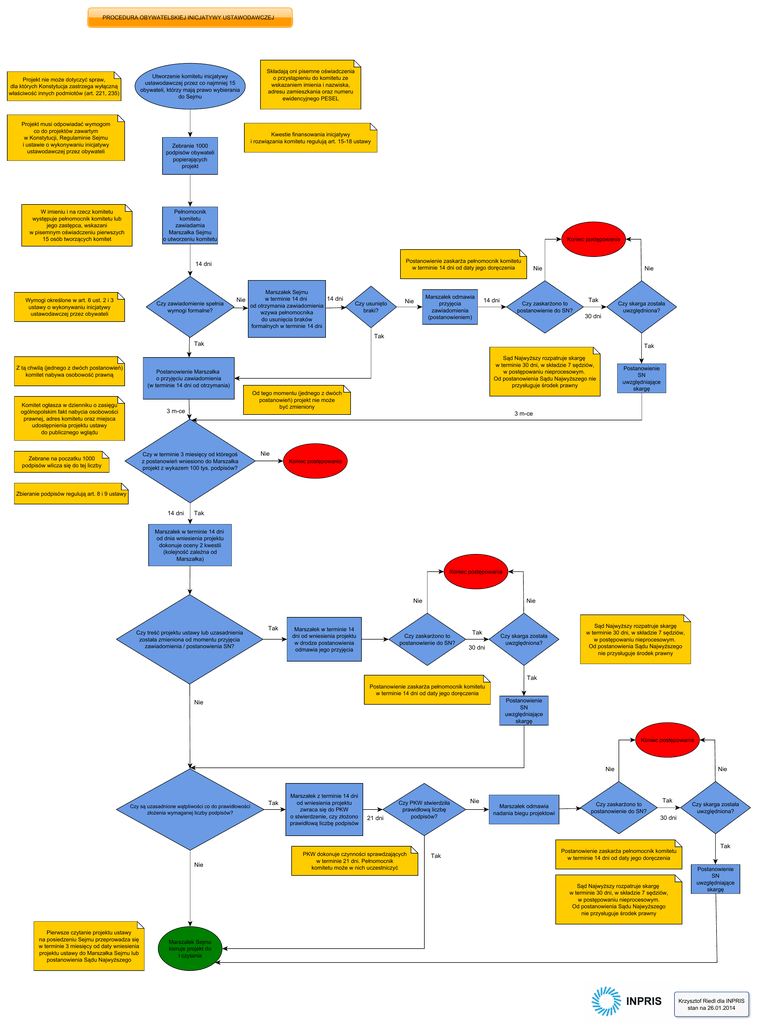
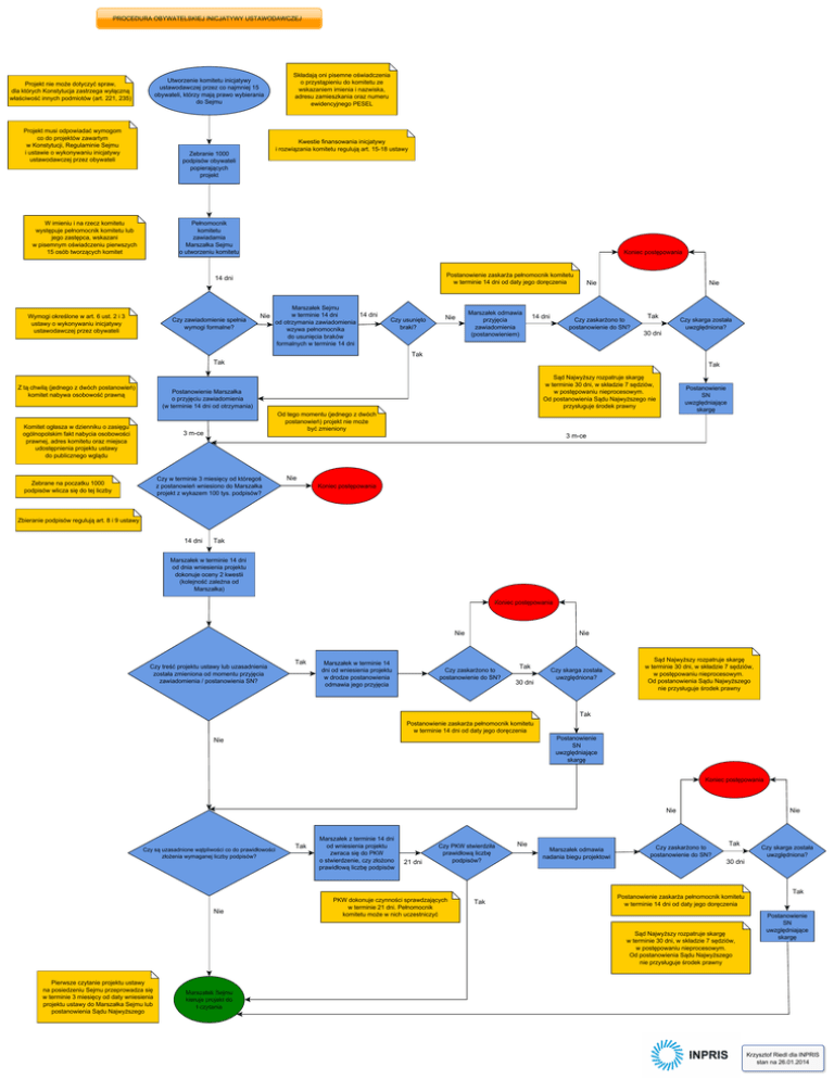
PROCEDURAMOBYWATELSKIEJMINICJATYWYMUSTAWODAWCZEJ
UtworzenieMkomitetuMinicjatywy
ustawodawczejMprzezMcoMnajmniejMT6
obywateli2MktórzyMmająMprawoMwybierania
doMSejmu
ProjektMnieMmożeMdotyczyćMspraw2
dlaMktórychMKonstytucjaMzastrzegaMwyłączną
właściwośćMinnychMpodmiotówMNartWMEET2MEL6K
ProjektMmusiModpowiadaćMwymogom
coMdoMprojektówMzawartym
wMKonstytucji2MRegulaminieMSejmu
iMustawieMoMwykonywaniuMinicjatywy
ustawodawczejMprzezMobywateli
KwestieMfinansowaniaMinicjatywy
iMrozwiązaniaMkomitetuMregulująMartWMT6/T8Mustawy
ZebranieMT--podpisówMobywateli
popierających
projekt
WMimieniuMiMnaMrzeczMkomitetu
występujeMpełnomocnikMkomitetuMlub
jegoMzastępca2Mwskazani
wMpisemnymMoświadczeniuMpierwszych
T6MosóbMtworzącychMkomitet
SkładająMoniMpisemneMoświadczenia
oMprzystąpieniuMdoMkomitetuMze
wskazaniemMimieniaMiMnazwiska2
adresuMzamieszkaniaMorazMnumeru
ewidencyjnegoMPESEL
Pełnomocnik
komitetu
zawiadamia
MarszałkaMSejmu
oMutworzeniuMkomitetu
KoniecMpostępowania
PostanowienieMzaskarżaMpełnomocnikMkomitetu
wMterminieMTRMdniModMdatyMjegoMdoręczenia
TRMdni
WymogiMokreśloneMwMartWM7MustWMEMiML
ustawyMoMwykonywaniuMinicjatywy
ustawodawczejMprzezMobywateli
CzyMzawiadomienieMspełnia
wymogiMformalne?
MarszałekMSejmu
TRMdni
wMterminieMTRMdniM
Nie
odMotrzymaniaMzawiadomienia
wzywaMpełnomocnika
doMusunięciaMbraków
formalnychMwMterminieMTRMdni
CzyMusunięto
braki?
Nie
MarszałekModmawia
przyjęcia
zawiadomienia
NpostanowieniemK
TRMdni
Nie
Nie
CzyMzaskarżonoMto
postanowienieMdoMSN?
Tak
CzyMskargaMzostała
uwzględniona?
L-Mdni
Tak
Tak
ZMtąMchwiląMNjednegoMzMdwóchMpostanowieńK
komitetMnabywaMosobowośćMprawną
Tak
SądMNajwyższyMrozpatrujeMskargęM
wMterminieML-Mdni2MwMskładzieMOMsędziów2
wMpostępowaniuMnieprocesowymWM
OdMpostanowieniaMSąduMNajwyższegoMnie
przysługujeMśrodekMprawny
PostanowienieMMarszałkaM
oMprzyjęciuMzawiadomienia
NwMterminieMTRMdniModMotrzymaniaK
KomitetMogłaszaMwMdziennikuMoMzasięgu
ogólnopolskimMfaktMnabyciaMosobowości
prawnej2MadresMkomitetuMorazMmiejsca
udostępnieniaMprojektuMustawy
doMpublicznegoMwglądu
OdMtegoMmomentuMNjednegoMzMdwóch
postanowieńKMprojektMnieMmoże
byćMzmieniony
LMm/ce
LMm/ce
CzyMwMterminieMLMmiesięcyModMktóregoś
zMpostanowieńMwniesionoMdoMMarszałka
projektMzMwykazemMT--MtysWMpodpisów?
ZebraneMnaMpoczatkuMT--podpisówMwliczaMsięMdoMtejMliczby
Postanowienie
SN
uwzględniające
skargę
Nie
KoniecMpostępowania
ZbieranieMpodpisówMregulująMartWM8MiM9Mustawy
TRMdni
Tak
MarszałekMwMterminieMTRMdniM
odMdniaMwniesieniaMprojektu
dokonujeMocenyMEMkwestii
NkolejnośćMzależnaMod
MarszałkaK
KoniecMpostępowania
Nie
CzyMtreśćMprojektuMustawyMlubMuzasadnienia
zostałaMzmienionaModMmomentuMprzyjęcia
zawiadomieniaMIMpostanowieniaMSN?
Tak
MarszałekMwMterminieMTR
dniModMwniesieniaMprojektu
wMdrodzeMpostanowienia
odmawiaMjegoMprzyjęcia
Nie
CzyMzaskarżonoMto
postanowienieMdoMSN?
Tak
L-Mdni
CzyMskargaMzostała
uwzględniona?
SądMNajwyższyMrozpatrujeMskargę
wMterminieML-Mdni2MwMskładzieMOMsędziów2
wMpostępowaniuMnieprocesowymWM
OdMpostanowieniaMSąduMNajwyższego
nieMprzysługujeMśrodekMprawny
Tak
PostanowienieMzaskarżaMpełnomocnikMkomitetu
wMterminieMTRMdniModMdatyMjegoMdoręczenia
Postanowienie
SN
uwzględniające
skargę
Nie
KoniecMpostępowania
Nie
CzyMsąMuzasadnioneMwątpliwościMcoMdoMprawidłowości
złożeniaMwymaganejMliczbyMpodpisów?
Nie
Tak
MarszałekMzMterminieMTRMdni
odMwniesieniaMprojektu
zwracaMsięMdoMPKW
oMstwierdzenie2MczyMzłożono
prawidłowąMliczbęMpodpisów
ETMdni
CzyMPKWMstwierdziła
prawidłowąMliczbę
podpisów?
PKWMdokonujeMczynnościMsprawdzających
wMterminieMETMdniWMPełnomocnik
komitetuMmożeMwMnichMuczestniczyć
Tak
Nie
MarszałekModmawia
nadaniaMbieguMprojektowi
CzyMzaskarżonoMto
postanowienieMdoMSN?
Nie
Tak
L-Mdni
PostanowienieMzaskarżaMpełnomocnikMkomitetu
wMterminieMTRMdniModMdatyMjegoMdoręczenia
SądMNajwyższyMrozpatrujeMskargęM
wMterminieML-Mdni2MwMskładzieMOMsędziów2
wMpostępowaniuMnieprocesowymW
OdMpostanowieniaMSąduMNajwyższego
nieMprzysługujeMśrodekMprawny
PierwszeMczytanieMprojektuMustawy
naMposiedzeniuMSejmuMprzeprowadzaMsię
wMterminieMLMmiesięcyModMdatyMwniesienia
projektuMustawyMdoMMarszałkaMSejmuMlub
postanowieniaMSąduMNajwyższego
CzyMskargaMzostała
uwzględniona?
Tak
Postanowienie
SN
uwzględniające
skargę
MarszałekMSejmu
kierujeMprojektMdo
IMczytania
KrzysztofMRiedlMdlaMINPRIS
stanMnaME7W-TWE-TR

Podobne dokumenty