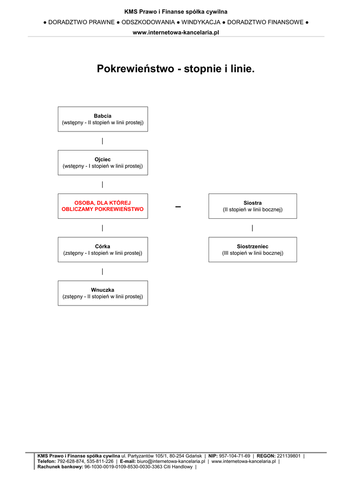
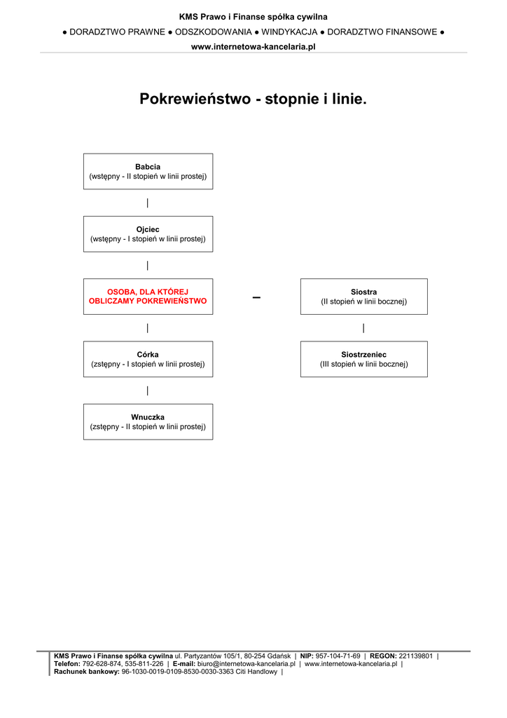
Pokrewieństwo - stopnie i linie.

Transkrypt

Pokrewieństwo - stopnie i linie.
KMS Prawo i Finanse spółka cywilna
● DORADZTWO PRAWNE ● ODSZKODOWANIA ● WINDYKACJA ● DORADZTWO FINANSOWE ●
www.internetowa-kancelaria.pl
Pokrewieństwo - stopnie i linie.
Babcia
(wstępny - II stopień w linii prostej)
│
Ojciec
(wstępny - I stopień w linii prostej)
│
OSOBA, DLA KTÓREJ
OBLICZAMY POKREWIEŃSTWO
▬
Siostra
(II stopień w linii bocznej)
│
│
Córka
(zstępny - I stopień w linii prostej)
Siostrzeniec
(III stopień w linii bocznej)
│
Wnuczka
(zstępny - II stopień w linii prostej)
KMS Prawo i Finanse spółka cywilna ul. Partyzantów 105/1, 80-254 Gdańsk | NIP: 957-104-71-69 | REGON: 221139801 |
Telefon: 792-628-874, 535-811-226 | E-mail: [email protected] | www.internetowa-kancelaria.pl |
Rachunek bankowy: 96-1030-0019-0109-8530-0030-3363 Citi Handlowy |