Słabe kwasy oraz słabe zasady

Transkrypt

Słabe kwasy oraz słabe zasady
DUŻE KOŁO CHEMICZNE 3GA 2012/2013
ZAJĘCIA 4: SŁABE KWASY I ZASADY, BUFORY
opr. Kuba Skrzeczkowski
ODCZYN ROZTWORÓW SŁABYCH KWASÓW ORAZ ZASAD
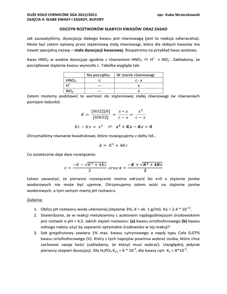
Jak zauważyliśmy, dysocjacja słabego kwasu jest równowagą (jest to reakcja odwracalna).
Może być zatem opisany przez stężeniową stałą równowagi, która dla słabych kwasów ma
nawet specjalną nazwę – stała dysocjacji kwasowej. Rozpatrzmy na przykład kwas azotawy.
Kwas HNO2 w wodzie dysocjuje zgodnie z równaniem HNO2  H+ + NO2-. Zakładamy, że
początkowe stężenie kwasu wynosiło c. Tabelka wygląda tak:
Na początku W stanie równowagi
HNO2
c
c- x
+
H
--x
NO2
--x
Zatem możemy podstawić te wartości do stężeniowej stałej równowagi (w równaniach
pomijam ładunki):
[
[
][ ]
]

Otrzymaliśmy równanie kwadratowe, które rozwiązujemy z delty itd…
Co ostatecznie daje dwa rozwiązania:
√
√
Łatwo zauważyć, że pierwsze rozwiązanie można odrzucić bo x<0 a stężenie jonów
wodorowych nie może być ujemne. Otrzymujemy zatem wzór na stężenie jonów
wodorowych, a tym samym mamy pH roztworu.
Zadania:
1. Oblicz pH roztworu wody utlenionej (stężenie 3%, d = ok. 1 g/ml). Ka = 2.4 * 10-12.
2. Stwierdzono, że w reakcji metyloaminy z acetonem najdogodniejszym środowiskiem
jest roztwór o pH = 4,5. Jakich stężeń roztworu: (a) kwasu ortofosforowego (b) kwasu
solnego należy użyć by zapewnić optymalne środowisko w tej reakcji?
3. Sok grejpfrutowy zawiera 1% mas. kwasu cytrynowego a napój typu Cola 0,07%
kwasu ortofosforowego (V). Który z tych napojów powinna wybrać osoba, które chce
zachować swoje kości (zakładamy, że któryś musi wybrać). Uwzględnij jedynie
pierwszy stopień dysocjacji. Dla H3PO4 Ka1 = 6 * 10-3, dla kwasy cytr. Ka = 8*10-4.
DUŻE KOŁO CHEMICZNE 3GA 2012/2013
ZAJĘCIA 4: SŁABE KWASY I ZASADY, BUFORY
opr. Kuba Skrzeczkowski
Teraz rozpatrzmy zasadę, np. jon azotanowy (III) który w roztworze mógł pojawić się np.
z dysocjacji azotanu (III) sodu (sole dysocjują całkowicie). Taki jon jako zasada może
reagować z wodą (z definicji).
NO2- + H2O  HNO2 + OHReakcja ta „produkuje” jony OH- które będą decydowały o pOH a tym samym o pH. Reakcja
ta jest równowagą, a zatem ilość powstałych jonów OH- można obliczyć korzystając ze stałej
równowagi. Dla zasad jest to stała dysocjacji zasadowej, Kb.
Jeżeli stężenie azotanu sodu wynosiło c to stężenie jonów azotanowych na początku
wynosiło również c (sole dysocjują całkowicie). Potem x jonów azotanowych przereagowało
z wodą co spowodowało powstanie x jonów OH- oraz x kwasu azotowego.
Na początku W stanie równowagi
NO2c
c- x
OH
--x
HNO2
--x
Zatem możemy podstawić te wartości do stężeniowej stałej równowagi dysocjacji zasadowej
K (w równaniach pomijam ładunki):
[
][
[
]
]

Otrzymaliśmy równanie kwadratowe, które rozwiązujemy z delty itd…
Co ostatecznie daje dwa rozwiązania:
√
√
Łatwo zauważyć, że pierwsze rozwiązanie można odrzucić bo x<0 a stężenie jonów
wodorowych nie może być ujemne. I zawsze mówię tu „Prrrr…!” niczym do konia który się
trochę przegalopował. Bo uczniowie często z tej wartości liczą ujemny logarytm i mają (tak
im się wydaje) pH. Ale to jest pOH!
Warto zauważyć, że x to stężenie jonów [OH-]. Zatem trzeba teraz tak naprawdę policzyć
stężenie jonów H+ (z iloczynu jonowego) i dopiero wtedy można liczyć pH.
PRZYKŁAD Oblicz pH 0,01-molowego roztworu amoniaku (pKb = 4,8). Jak zmieni się to pH po
2-krotnym rozcieńczeniu roztworu?