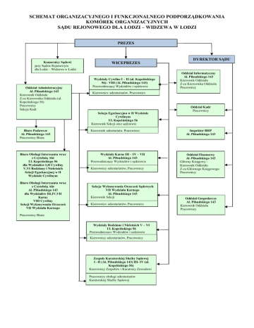
schemat organizacyjnego i funkcjonalnego podporządkowania

Transkrypt

schemat organizacyjnego i funkcjonalnego podporządkowania
SCHEMAT ORGANIZACYJNEGO I FUNKCJONALNEGO PODPORZĄDKOWANIA
KOMÓREK ORGANIZACYJNYCH
SĄDU REJONOWEGO DLA ŁODZI – WIDZEWA W ŁODZI
PREZES
Komornicy Sądowi
przy Sądzie Rejonowym
dla Łodzi – Widzewa w Łodzi
Oddział Administracyjny
Al. Piłsudskiego 143
Kierownik Oddziału
Z-ca Kierownika Oddziału (ul.
Kopcińskiego 56)
Pracownicy
Sekcja Kadr
WICEPREZES
Wydziały Cywilne I – II (ul. Kopcińskiego
56)– VIII (Al. Piłsudskiego 143)
Przewodniczący Wydziałów i sędziowie
Oddział Informatyczny
Al. Piłsudskiego 143
Kierownik Oddziału
Z-ca Kierownika Oddziału
Pracownicy
Kierownicy sekretariatów, Pracownicy
Sekcja Egzekucyjna w II Wydziale
Cywilnym
Ul. Kopcińskiego 56
Kierownik Sekcji oraz sędziowie
Biuro Podawcze
Al. Piłsudskiego 143
Pracownicy Biura
Kierownik sekretariatu, Pracownicy
Biuro Obsługi Interesanta wraz
z Czytelnią Akt
Ul. Kopcińskiego 56
dla Wydziałów I,II Cywilny
V,VI Rodzinny i Nieletnich
Sekcji Egzekucyjnej w II
Wydziale Cywilnym
Wydziały Karne III – IV – VII
Al. Piłsudskiego 143
Przewodniczący Wydziałów i sędziowie
Biuro Obsługi Interesanta wraz
z Czytelnią Akt
Al. Piłsudskiego 143
dla Wydziałów III,IV,VII
Karny
VIII Cywilny
Sekcji Wykonywania Orzeczeń
VII Wydziału Karnego
DYREKTOR SĄDU
Kierownicy sekretariatów, Pracownicy
Sekcja Wykonywania Orzeczeń Sądowych
VII Wydziału Karnego
Al. Piłsudskiego 143
Kierownik Sekcji
Kierownicy sekretariatów, Pracownicy
Pracownicy Biura
Wydziały Rodzinne i Nieletnich V – VI
Ul. Kopcińskiego 56
Przewodniczący Wydziałów i sędziowie
Kierownicy sekretariatów, Pracownicy
Zespoły Kuratorskiej Służby Sądowej
I –II (Al. Piłsudskiego 143) III- IV (ul.
Kopcińskiego 56)
Kierownicy Zespołów i Kuratorzy Zawodowi
Pracownicy obsługi sekretariatów
Kuratorskiej Służby Sądowej
Oddział Kadr
Pracownicy
Inspektor BHP
Al. Piłsudskiego 143
Oddział Finansowy
Al. Piłsudskiego 143
Główny Księgowy Kierownik Oddziału
Z-ca Głównego Księgowego
Pracownicy
Oddział Gospodarczy
Al. Piłsudskiego 143
Kierownik Oddziału
Pracownicy