N T 0 2 1 3 4 5 1A N T 0-M E N U G ŁO SO W E E 1

Transkrypt

N T 0 2 1 3 4 5 1A N T 0-M E N U G ŁO SO W E E 1
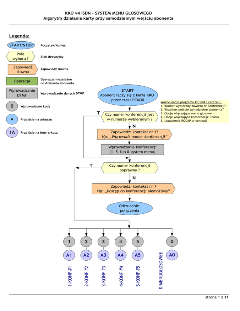
KKO v4 ISDN – SYSTEM MENU GŁOSOWEGO
Algorytm działania karty przy samodzielnym wejściu abonenta
Legenda:
START/STOP
Początek/Koniec
Pole
wyboru ?
Blok decyzyjny
Zapowiedź
słowna
Zapowiedź słowna
Operacja
Operacje niezależne
od działania abonenta
Wprowadzanie
DTMF
0
START
Abonent łączy się z kartą KKO
przez trakt PCM30
Wprowadzanie danych DTMF
Wprowadzone kody
T
A
Czy numer konferencji jest
w numerze wybieranym ?
Przejście na arkuszu
Ważne opcje programu kClient i centrali :
1.”Numer wybierany zawiera nr konferencji”
2.”Możliwe wejście samodzielne abonenta”
3. Opcje włączające menu głosowe
4. Opcje włączające konferencje i hasła
5. Ustawienia ROCAP w centrali
N
Zapowiedź: kontekst nr 13
Np. „Wprowadź numer konferencji”
Przejście na inny arkusz
Wprowadzanie konferencji
(1- 5 lub 0-system menu)
T
Czy numer konferencji
poprawny ?
N
Zapowiedź: kontekst nr 7
Np: „Dostęp do konferencji niemożliwy”
2
3
4
5
A1
A2
A3
A4
A5
3-KONF #3
4-KONF #4
5-KONF #5
0
0-MENUGŁOSOWEE
1
2-KONF #2
Odrzucenie
połączenia
1-KONF #1
1A
A0
strona 1 z 11
Samodzielne wejście abonentów do konferencji
A1
A2
Opcja programu kClient
(Nastawy->Wszystkie konferencje)
A3
A4
Czy dana konferencja
jest włączona ?
T
Opcja programu kClient
(Nastawy->Szczegóły konferencji)
T
Opcja programu kClient
(Nastawy->Szczegóły konferencji)
T
Opcja programu kClient
(Nastawy->Szczegóły konferencji)
A5
N
T
Czy konf. dopuszczona
W trybie „MeetMe” ?
N
Czy konf. dzierżawiona i
dopuszczona w tym trybie ?
N
Czy konf. dla dyspozytora i
dopuszczona w tym trybie ?
N
N
Czy konferencja tylko dla członków predef. grup ?
T
Czy abonent należy do jednej z zaznaczonych grup ?
Zapowiedź: kontekst 1
Np:„Witamy w konferencji”
Wejście do
konferencji
N
N
Opcje programu kClient
(Nastawy->Szczegóły konf)
Czy hasło dostępu
wymagane ?
Zapowiedź: kontekst nr 7
Np: „Dostęp do konf. niemożliwy”
Zapowiedź: kontekst nr 4
Np: „Wprowadź hasło”
Odrzucenie
połączenia
Wprowadzanie hasła dostępu do konferencji
od 1 do 5 znaków hasła
Opcja programu kClient
(Nastawy->Szczegóły konf.)
Czy hasło zgodne z głównym hasłem
(oraz główne hasło dopuszczone) ?
T
Opcja programu kClient
(Nastawy->Szczegóły konf.)
Czy hasło zgodne z hasłem z harmonogramu
(oraz hasło harmonogramu dopuszczone) ?
T
Opcja programu kClient
(Nastawy->Szczegóły konf.)
Czy hasło zgodne z hasłem indywidualnym
(oraz hasła indywidualne dopuszczone) ?
T
N
Zapowiedź: kontekst nr 6
Np: „Błędne hasło”
Odrzucenie
połączenia
Zapowiedź: kontekst 1
Np:„Witamy w konferencji”
Wejście do
konferencji
strona 2 z 11
Opcja 0 – menu głosowe
A0
N
N
Czy menu głosowe
jest włączone ?
Opcja programu kClient
(Nastawy->Wszystkie konferencje)
Czy konferencja tylko dla członków predef. grup ?
T
Opcje programu
kClient
(Nastawy->
Szczegóły konf)
Czy abonent należy do jednej z zaznaczonych grup ?
N
Zapowiedź: kontekst nr 7
Np: „Dostęp do konf. niemożliwy”
N
Wejście do
konferencji
Czy hasło dostępu
jest wymagane ?
Odrzucenie
połączenia
Zapowiedź: kontekst nr 4
Np: „Wprowadź hasło”
Wprowadzanie hasła dostępu do konferencji
od 1 do 5 znaków hasła
Opcja programu kClient
(Nastawy->Szczegóły konf.)
Opcja programu kClient
(Nastawy->Szczegóły konf.)
KOD
Czy hasło zgodne z głównym hasłem
(oraz główne hasło dopuszczone) ?
T
Czy hasło zgodne z hasłem indywidualnym
(oraz hasła indywidualne dopuszczone) ?
T
Zapowiedź: kontekst nr 6
Np: „Błędne hasło”
Zapowiedź: kontekst 11
Np: „Podaj kod komendy”
Odrzucenie
połączenia
Wprowadzanie
kodu rozkazu
1
2
3
4
5
6
8
9
M1
M2
M3
M4
M5
M6
M8
M9
Do konf JA
Do konf NR
Do konf GR
Hasło CNF
Hasło HRM
Hasło IND
Konf STOP
Makro
T
Czy kod rozkazu
poprawny ?
N
Zapowiedź: kontekst nr 17
Np: „Błędny rozkaz”
strona 3 z 11
Samodzielne wejście abonenta do konferencji poprzez MENU
M1
Opcja programu kClient
(Nastawy->Pozostałe)
N
Czy funkcja samodzielnego wejścia
Do konferencji jest włączona ?
T
Zapowiedź: kontekst nr 13
Np. „Wprowadź numer konferencji”
Wprowadzanie numeru
konferencji (jedna cyfra: 1- 5)
N
Zapowiedź: kontekst nr 18
Np: „Zły numer konferencji”
Zapowiedź: kontekst nr 11
Np: „Wprowadź kod rozkazu”
Czy numer konferencji
poprawny ?
KOD
T
Zapowiedź: kontekst nr 11
Np: „Wprowadź kod rozkazu”
Czy dana konferencja
jest włączona ?
KOD
Zapowiedź: kontekst nr 21
Np: „Funkcja menu wyłączona”
T
N
Opcja programu kClient
(Nastawy->Wszystkie konferencje)
Zapowiedź: kontekst nr 7
Np: „Dostęp do konferencji niemożliwy”
Zapowiedź: kontekst nr 11
Np: „Wprowadź kod rozkazu”
Zapowiedź: kontekst nr 1
Np:„Witamy w konferencji”
KOD
Wejście do
konferencji
Przebieg konferencji
Rozkaz rozłączenia konferencji
Zapowiedź: kontekst nr 2
Np:„Koniec konferencji”
Rozłączenie
strona 4 z 11
Wprowadzanie innego abonenta do konferencji
M2
N
Czy funkcja wprowadzenia innego
abonenta do konf. jest włączona ?
Opcja programu kClient
(Nastawy->Pozostałe)
T
Zapowiedź: kontekst 12
Np:„Wprowadź numer abonenta”
Wprowadzanie numeru abonenta.
Znak ' * ' lub ' # ' lub przerwa 10 sekundowq
kończy wprowadzanie
Oczekiwanie 10 sekund na
zakończenie wprowadzania
numeru
N
Czy wprowadzono znak ' * ' lub ' # '
na końcu numeru ?
Zapowiedź: kontekst nr 21
Np: „Funkcja menu wyłączona”
Zapowiedź: kontekst nr 11
Np: „Wprowadź kod rozkazu”
KOD
T
Zapowiedź: kontekst 13
Np:„Wprowadź numer konferencji”
Wprowadzanie konferencji
jedna cyfra 1- 5
Zapowiedź: kontekst nr 18
Np: „Zły numer konferencji”
N
Czy numer konferencji
poprawny ?
T
Zapowiedź: kontekst nr 11
Np: „Wprowadź kod rozkazu”
Czy dana konferencja
jest włączona ?
T
N
Opcja programu kClient
(Nastawy->Wszystkie konferencje)
Zapowiedź: kontekst nr 7
Np: „Dostęp do konferencji niemożliwy”
KOD
Zapowiedź: kontekst nr 11
Np: „Wprowadź kod rozkazu”
Zapowiedź: kontekst 16
Np:„Komenda wykonana”
KOD
Zapowiedź: kontekst nr 11
Np: „Wprowadź kod rozkazu”
KOD
strona 5 z 11
Wprowadzenie grupy predefiniowanej do konferencji
M3
N
Czy funkcja wprowadzenia grupy
do konferencji jest włączona ?
Opcja programu kClient
(Nastawy->Pozostałe)
T
Zapowiedź: kontekst nr 21
Np: „Funkcja menu wyłączona”
Zapowiedź: kontekst 15
Np:„Wprowadź numer grupy”
Zapowiedź: kontekst nr 11
Np: „Wprowadź kod rozkazu”
Wprowadzanie dwucyfrowo numeru grupy.
Należy wprowadzić 01 do 32
Grupa nie może być pusta
KOD
N
Zapowiedź: kontekst nr 19
Np: „Zły numer grupy”
Czy numer grupy
jest poprawny ?
T
Zapowiedź: kontekst nr 11
Np: „Wprowadź kod rozkazu”
Czy wybrana grupa
jest pusta ?
T
N
Zapowiedź: kontekst nr 20
Np: „Grupa jest pusta”
KOD
Zapowiedź: kontekst nr 11
Np: „Wprowadź kod rozkazu”
Zapowiedź: kontekst 13
Np:„Wprowadź numer konferencji”
Wprowadzanie konferencji
jedna cyfra 1- 5
Zapowiedź: kontekst nr 18
Np: „Zły numer konferencji”
N
KOD
Czy numer konferencji
poprawny ?
T
Zapowiedź: kontekst nr 11
Np: „Wprowadź kod rozkazu”
Czy dana konferencja
jest włączona ?
T
KOD
Zapowiedź: kontekst 16
Np:„Komenda wykonana”
N
Opcja programu kClient
(Nastawy->Wszystkie konferencje)
Zapowiedź: kontekst nr 7
Np: „Dostęp do konferencji niemożliwy”
Zapowiedź: kontekst nr 11
Np: „Wprowadź kod rozkazu”
Zapowiedź: kontekst nr 11
Np: „Wprowadź kod rozkazu”
KOD
KOD
strona 6 z 11
Zmiana hasła głównego danej konferencji
M4
N
Czy funkcja zmiany haseł z menu
przez abonenta jest włączona ?
Opcja programu kClient
(Nastawy->Pozostałe)
T
Zapowiedź: kontekst nr 21
Np: „Funkcja menu wyłączona”
Zapowiedź: kontekst nr 13
Np. „Wprowadź numer konferencji”
Zapowiedź: kontekst nr 11
Np: „Wprowadź kod rozkazu”
Wprowadzanie konferencji
jednocyfrowo : znaki 1- 5
N
Zapowiedź: kontekst nr 18
Np: „Zły numer konferencji”
T
Czy dotychczasowe hasło
jest puste ?
Zapowiedź: kontekst nr 11
Np: „Wprowadź kod rozkazu”
KOD
Czy numer konferencji
poprawny ?
T
Zapowiedź: kontekst nr 22
Np: „Błąd wykonania rozkazu”
N
Zapowiedź: kontekst nr 4
Np: „Wprowadź hasło”
KOD
Zapowiedź: kontekst nr 11
Np: „Wprowadź kod rozkazu”
Wprowadzanie dotychczasowego głównego hasła
dostępu do konferencji od 1 do 5 znaków hasła
N
Zapowiedź: kontekst nr 6
Np: „Błędne hasło”
Zapowiedź: kontekst nr 11
Np: „Wprowadź kod rozkazu”
KOD
Czy hasło zgodne z głównym
Hasłem danej konferencji?
KOD
Hasła widoczne w opcji programu kClient
(Nastawy->Konferencje->Szczegóły konferencji)
Zapowiedź: kontekst nr 23
Np: „Wprowadź nowe hasło”
Wprowadzanie nowego hasła głównego
dla danej konferencji (od 1 do 5 znaków)
oraz terminator końca hasła ' * ' lub ' # '
Czy hasło dłuższe
niż 5 znaków ?
N
Zapowiedź: kontekst 16
Np:„Komenda wykonana”
Zapowiedź: kontekst nr 11
Np: „Wprowadź kod rozkazu”
KOD
T
Zapowiedź: kontekst nr 6
Np: „Błędne hasło”
Zapowiedź: kontekst nr 11
Np: „Wprowadź kod rozkazu”
KOD
strona 7 z 11
Zmiana hasła konferencji z harmonogramu
M5
Opcja programu kClient
(Nastawy->Pozostałe)
N
Czy funkcja zmiany haseł z menu
przez abonenta jest włączona ?
T
Zapowiedź: kontekst nr 21
Np: „Funkcja menu wyłączona”
Zapowiedź: kontekst nr 13
Np. „Wprowadź numer konferencji”
Zapowiedź: kontekst nr 11
Np: „Wprowadź kod rozkazu”
Wprowadzanie konferencji
jednocyfrowo : znaki 1- 5
N
Zapowiedź: kontekst nr 18
Np: „Zły numer konferencji”
KOD
Czy numer konferencji
poprawny ?
T
Czy wybrana konferencja
pracuje jako konferencja
dla harmonogramu ?
Zapowiedź: kontekst nr 11
Np: „Wprowadź kod rozkazu”
N
Zapowiedź: kontekst nr 22
Np: „Błąd wykonania rozkazu”
T
Zapowiedź: kontekst nr 4
Np: „Wprowadź hasło”
KOD
Hasła wprowadzane jako
Zadania harmonogramu
(Plan->rezerwacja
dzierżawionej konferencji)
Wprowadzanie dotychczasowego hasła
konferencji wprowadzonego w opcji Plan
(od 1 do 5 znaków hasła)
N
Zapowiedź: kontekst nr 6
Np: „Błędne hasło”
Zapowiedź: kontekst nr 11
Np: „Wprowadź kod rozkazu”
KOD
Zapowiedź: kontekst nr 11
Np: „Wprowadź kod rozkazu”
Czy hasło zgodne z hasłem
dzierżawionej konferencji?
KOD
Hasła widoczne w opcji programu kClient
(Nastawy->Wszystkie Konferencje->Czytaj KKO)
Zapowiedź: kontekst nr 23
Np: „Wprowadź nowe hasło”
Wprowadzanie nowego hasła konferencji
dzierżawionej (od 1 do 5 znaków)
oraz terminator końca hasła ' * ' lub ' # '
Czy hasło dłuższe
niż 5 znaków ?
N
Zapowiedź: kontekst 16
Np:„Komenda wykonana”
Zapowiedź: kontekst nr 11
Np: „Wprowadź kod rozkazu”
KOD
T
Zapowiedź: kontekst nr 6
Np: „Błędne hasło”
Zapowiedź: kontekst nr 11
Np: „Wprowadź kod rozkazu”
KOD
strona 8 z 11
Zmiana hasła indywidualnego dla abonenta z poziomu menu
M6
Opcja programu kClient
(Nastawy->Pozostałe)
N
Czy funkcja zmiany haseł z menu
przez abonenta jest włączona ?
T
N
Zapowiedź: kontekst nr 22
Np: „Błąd wykonania rozkazu”
Zapowiedź: kontekst nr 21
Np: „Funkcja menu wyłączona”
Czy dany abonent ma niepuste
hasło oraz jest członkiem
grupy predefiniowanej ?
Zapowiedź: kontekst nr 11
Np: „Wprowadź kod rozkazu”
T
Zapowiedź: kontekst nr 11
Np: „Wprowadź kod rozkazu”
KOD
KOD
Zapowiedź: kontekst nr 4
Np: „Wprowadź hasło”
Hasła indywidualne
wprowadzane w opcji
'Dane' oraz załadowane
do karty jako grupy
predefiniowane
Wprowadzanie dotychczasowego hasła
indywidualnego dla abonenta
(od 1 do 5 znaków hasła)
N
Zapowiedź: kontekst nr 6
Np: „Błędne hasło”
Zapowiedź: kontekst nr 11
Np: „Wprowadź kod rozkazu”
KOD
Czy hasło zgodne z indywidualnym
hasłem dla danego abonenta ?
Hasła widoczne w opcji Dane
(grupy predefioniowane)
Zapowiedź: kontekst nr 23
Np: „Wprowadź nowe hasło”
Wprowadzanie nowego hasła indywidualnego
dla abonenta (od 1 do 5 znaków)
oraz terminator końca hasła ' * ' lub ' # '
Czy hasło dłuższe
niż 5 znaków ?
T
N
Zapowiedź: kontekst 16
Np:„Komenda wykonana”
Zapowiedź: kontekst nr 11
Np: „Wprowadź kod rozkazu”
Zapowiedź: kontekst nr 6
Np: „Błędne hasło”
Zapowiedź: kontekst nr 11
Np: „Wprowadź kod rozkazu”
KOD
KOD
strona 9 z 11
Rozłączenie wybranej konferencji
M8
N
Czy funkcja rozłączenia
konferencji jest włączona ?
Opcja programu kClient
(Nastawy->Pozostałe)
T
Zapowiedź: kontekst nr 13
Np. „Wprowadź numer konferencji”
Zapowiedź: kontekst nr 21
Np: „Funkcja menu wyłączona”
Wprowadzanie konferencji
(1- 5 lub 0-system menu)
N
Zapowiedź: kontekst nr 18
Np: „Zły numer konferencji”
Zapowiedź: kontekst nr 11
Np: „Wprowadź kod rozkazu”
Czy numer konferencji
poprawny ?
KOD
T
Zapowiedź: kontekst nr 11
Np: „Wprowadź kod rozkazu”
Czy dana konferencja
pracuje ?
KOD
T
N
Zapowiedź: kontekst nr 22
Np: „Błąd wykonania rozkazu”
Zapowiedź: kontekst nr 11
Np: „Wprowadź kod rozkazu”
Zapowiedź: kontekst 16
Np:„Komenda wykonana”
KOD
Zapowiedź: kontekst nr 11
Np: „Wprowadź kod rozkazu”
KOD
strona 10 z 11
Wykonanie (uruchomienie) makra
M9
Opcja programu kClient
(Nastawy->Pozostałe)
N
Czy funkcja wykonywania makra
poprzez rozkazy menu włączona ?
T
Zapowiedź: kontekst nr 14
Np. „Wprowadź numer makra”
Wprowadzanie numeru makra (1 do 9)
Jedna cyfra DTMF
Zapowiedź: kontekst nr 21
Np: „Funkcja menu wyłączona”
Zapowiedź: kontekst nr 11
Np: „Wprowadź kod rozkazu”
N
Zapowiedź: kontekst nr 22
Np: „Błąd wykonania rozkazu”
Czy numer makra
poprawny ?
KOD
T
Dane w programie kClient
(Plan->Rekordy jako makra)
Zapowiedź: kontekst nr 11
Np: „Wprowadź kod rozkazu”
Czy dane makro
zdefiniowano ?
KOD
T
N
Zapowiedź: kontekst nr 22
Np: „Błąd wykonania rozkazu”
Zapowiedź: kontekst nr 11
Np: „Wprowadź kod rozkazu”
Zapowiedź: kontekst 16
Np:„Komenda wykonana”
KOD
Zapowiedź: kontekst nr 11
Np: „Wprowadź kod rozkazu”
KOD
strona 11 z 11