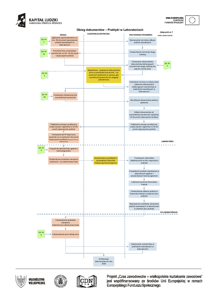
Obieg dokumentów – Praktyki w Laboratoriach

Transkrypt

Obieg dokumentów – Praktyki w Laboratoriach
Obieg dokumentów – Praktyki w Laboratoriach
Zał. Nr
1
SZKOŁA
Zgłaszanie zapotrzebowania na
min. 30 dni przed rozpoczęciem
praktyk zawodowych w
laboratorium
Zał. Nr
3a
Przesłanie listy uczestników/
uczestniczek na min. 30 dni przed
rozpoczęciem praktyk
UCZESTNIK/UCZESTNICZKA
Załącznik nr 7
PRZED LABORATORIUM
Wyznaczenie terminów odbycia
praktyk zawodowych
Potwierdzenie terminów drogą
mailową
Wypełnienie i podpisanie dokumentów
przez uczestników/uczestniczki i ich
prawnych opiekunów w sytuacji, gdy
uczestnicy/uczestniczki nie osiągnęli
pełnoletności
Zał. Nr
2
POLITECHNIKA POZNAŃSKA
Przekazanie szkole pakietu
dokumentów deklarujących
uczestnictwo drogą mailową lub
poprzez stronę www
Zał. Nr
2
Umówienie terminu ze szkołą celem
odebrania dokumentów
deklarujących uczestnictwo w
praktykach zawodowych w
laboratorium
Zał. Nr
3b
Przekazanie Ostatecznej listy
uczestników/uczestniczek
Weryfikacja dokumentów podczas
spotkania
Odbiór dokumentów od
uczestników/uczestniczek najpóźniej
14 dni przed rozpoczęciem praktyk
Podpisanie umowy o praktyczną
naukę zawodu najpóźniej na 10 dni
przed rozpoczęciem praktyk
Podpisanie umowy o praktyczną
naukę zawodu najpóźniej na 10 dni
przed rozpoczęciem praktyk
Przekazanie do PP kopii karty
wycieczki na co najmniej 3 dni przed
rozpoczęciem praktyki (doz wo lona forma
LABORATORIA
elektroniczna)
Zał. Nr
4
Przyjazd do laboratoriów zgodnie z
harmonogramem
Potwierdzenie protokołu transportu
Codziennie – po zakończonej trasie
Uczestnictwo w praktykach i
prowadzenie Dziennika
Praktyk wg harmonogramu
Przekazanie materiałów
dydaktycznych w dniu rozpoczęcia
praktyki
Prowadzenie praktyk zawodowych w
laboratorium zgodnie z
zatwierdzonym harmonogramem
Codzienna kontrola Dzienników
Praktyk
Potwierdzenie odbycia praktyk w
Dzienniku Praktyk w ostatnim dniu
praktyki
Wystawienie certyfikatu ukończenia
praktyk zawodowych w laboratorium
w ostatnim dniu praktyki
PO LABORATORIACH
Potwierdzenie protokołu
transportu
Codziennie po zakończonej trasie
Zał. Nr
6
Potwierdzenie przez Szkołę ocen
Zakończenie uczestnictwa w
praktykach zawodowych w
laboratoriach
Archiwizacja
dokumentów do roku
2020