plik - pdf

Transkrypt

plik - pdf
System M/M/c c ∞
System ten posiada nieograniczon liczb kanałów obsługi (c
zgłoszenie jest obsługiwane, czyli
∞). Ka de przybyłe
adne z przybyłych zgłosze
Nieograniczona liczba stanowisk obsługi powoduje,
e ilo
nie jest tracone.
stanów w jakich mo e
znajdowa si system równie nie jest ograniczona:
H0 – brak zgłosze w systemie,
H1 – jedno zgłoszenie w systemie (zgłoszenie jest obsługiwane),
H2 – dwa zgłoszenia w systemie (dwa zgłoszenia s obsługiwane),
…
Hi – i zgłosze w systemie (i zgłosze jest obsługiwanych),
…
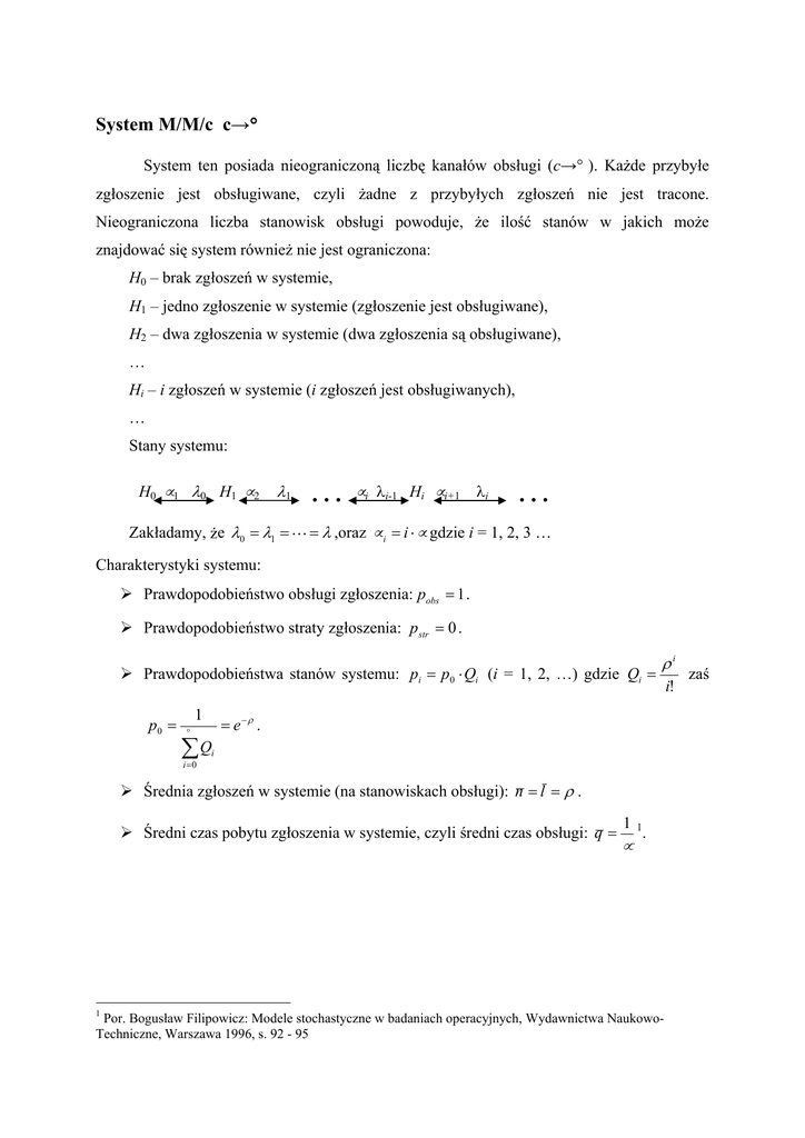
Stany systemu:
H0 µ1 λ0 H1 µ2
λ1
…
µi λi-1 Hi µi+1 λi
…
Zakładamy, e λ0 = λ1 = L = λ ,oraz µ i = i ⋅ µ gdzie i = 1, 2, 3 …
Charakterystyki systemu:
Prawdopodobie stwo obsługi zgłoszenia: pobs = 1 .
Prawdopodobie stwo straty zgłoszenia: pstr = 0 .
Prawdopodobie stwa stanów systemu: pi = p0 ⋅ Qi (i = 1, 2, …) gdzie Qi =
p0 =
1
∞
i =0
ρi
= e−ρ .
Qi
rednia zgłosze w systemie (na stanowiskach obsługi): n = l = ρ .
redni czas pobytu zgłoszenia w systemie, czyli redni czas obsługi: q =
1
1
µ
1
.
Por. Bogusław Filipowicz: Modele stochastyczne w badaniach operacyjnych, Wydawnictwa NaukowoTechniczne, Warszawa 1996, s. 92 - 95
i!
za
Przykład
Serwer bazodanowy
W pewnej firmie działa serwer bazodanowy. Jest on w stanie jednocze nie obsługiwa
tak du
liczb zgłosze , e mo emy przyj , e jest ona nieograniczona. Zakładamy, e
procesy napływu zgłosze
i ich obsługi s
procesami markowowskimi.
rednio, co 10
milisekund przybywa nowe zgłoszenie, które rednio obsługiwane jest przez 8 milisekund.
Jakie jest prawdopodobie stwo, e w danej chwili serwer obsługiwał b dzie nie wi cej ni 4
zgłoszenia, jaka jest rednia liczba obsługiwanych zgłosze .
redni intensywno
napływu wynosi 100 zgłosze w ci gu sekundy (λ = 100), za
rednia intensywno
obsługi 125 zgłosze w ci gu sekundy (µ = 125).
Prawdopodobie stwo, e serwer b dzie obsługiwał nie wi cej ni 4 zgłoszenia, czyli
stany H0 do H4: p = p0 + p1 + p 2 + p3 + p 4
Qi =
p0 =
ρi
=
i!
0.8i
, Q1 = 0.8 , Q2 = 0.32 , Q3 = 0.0853 , Q4 = 0.017
i!
1
∞
i =0
= e−ρ =
Qi
1
= 0.4504
e 0.8
p1 = p0 ⋅ Q1 = 0.3603
p2 = p0 ⋅ Q2 = 0.1441
p3 = p0 ⋅ Q3 = 0.0384
p4 = p0 ⋅ Q4 = 0.0077
p = 0.5505
rednia liczba obsługiwanych zada , czyli rednia liczba zada na stanowisku obsługi:
n = l = ρ = 0.8 .
Badany serwer, mo e obsługiwa jednocze nie wiele zada , jednak jego mo liwo ci prawie
nie s wykorzystywane. 55% przybyłych zgłosze zastaje w systemie mniej ni 5 zgłosze .
rednio w systemie znajduje si tylko jedno zgłoszenie, to stanowczo za mało na taki
wydajny serwer.
Zadania
1. System z nieograniczon liczb kanałów obsługi
Pewien system mo na opisa modelem M/M/c c→∞. rednio do systemu napływa n
zgłosze a obsługa ka dego z nich trwa rednio m minut. Jakie jest prawdopodobie stwo, e
w systemie znajdowa si b dzie c zgłosze ? Oblicz jaka jest rednia liczba obsługiwanych
zgłosze i redni czas pobytu zgłoszenia w systemie je eli:
a) c = 3; n = 5; m = 10, 15, 20, 22, 25;
b) c = 5; n = 3; m = 15, 17, 20, 25, 30;
c) c = 3; n = 4, 5, 6, 7, 10; m = 20;
d) c = 7; n = 0.5, 0.6, 0.7, 1, 1.5; m = 15;
e) c = 2, 3, 4, 5, 8; n = 2; m = 10;
f) c = 1, 2, 3, 5, 6; n = 5; m = 25;
Przedstaw wyniki graficznie.
2. Serwer bazodanowy
Rozwa my serwer opisany w przykładzie 3.4.7, je eli rednio, co n milisekund
przybywa nowe zgłoszenie, za
redni czas jego obsługi to m milisekund. Jakie jest
prawdopodobie stwo, e w danej chwili serwer obsługiwał b dzie nie wi cej ni c zgłosze ,
jaka jest rednia liczba obsługiwanych zgłosze ?
a) c = 10; n = 10; m = 10, 15, 20, 22, 25;
b) c = 15; n = 3; m = 10, 12, 14, 16, 18;
c) c = 3; n = 4, 5, 6, 7, 10; m = 15;
d) c = 20; n = 10, 20, 25, 30, 35; m = 30;
e) c = 2, 3, 4, 5, 8; n = 5; m = 15;
f) c = 1, 2, 3, 5, 6; n = 12; m = 18;
Przedstaw wyniki na wykresach.
3. Satelita
Na orbicie ziemskiej umieszczony jest satelita, który jednocze nie mo e obsługiwa
tak du
liczb poł cze , e mo emy przyj , e jest ona nieograniczona. rednio w ci gu
sekundy napływa n zgłosze . Jedno poł czenie trwa
rednio m minut. Jakie jest
prawdopodobie stwo, e w danej chwili satelita obsługiwał b dzie c zgłosze , jaka jest
rednia liczba obsługiwanych zgłosze ?
a) c = 7; n = 20; m = 1, 2, 3, 4, 5;
b) c = 18; n = 3; m = 0.7, 0.9, 1.1, 1.3, 1.5;
c) c = 22; n = 4, 5, 6, 7, 10; m = 1.5;
d) c = 14; n = 10, 20, 25, 30, 35; m = 0.3;
e) c = 11, 12, 13, 14, 15; n = 8; m = 1;
f) c = 50, 60, 70, 80, 90; n = 12; m = 1.3;
Przedstaw wyniki na wykresach.