Towarzystwo Funduszy Inwestycyjnych
Transkrypt
										Towarzystwo Funduszy Inwestycyjnych
                                        
                                        
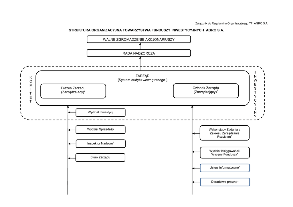
                                Załącznik do Regulaminu Organizacyjnego TFI AGRO S.A. STRUKTURA ORGANIZACYJNA TOWARZYSTWA FUNDUSZY INWESTYCYJNYCH AGRO S.A. WALNE ZGROMADZENIE AKCJONARIUSZY RADA NADZORCZA K O M I T E T ZARZĄD 1 [System audytu wewnętrznego ] Członek Zarządu 2 (Zarządzający) Prezes Zarządu 2 (Zarządzający) Wydział Inwestycji I N W E S T Y C Y J N Y 3 3 Wydział Sprzedaży Inspektor Nadzoru Biuro Zarządu Wykonujący Zadania z Zakresu Zarządzania 4 Ryzykiem 3 Wydział Księgowości i Wyceny Funduszy* Usługi informatyczne* Doradztwo prawne* 1. Zadania z zakresu systemu audytu wewnętrznego wykonuje dwuosobowo zarząd Towarzystwa. 2. Członkowie zarządu mogą być jednocześnie Zarządzającymi. Członkowie zarządu wraz z pracownikami Wydziału Inwestycji biorą udział w posiedzeniach Komitetu Inwestycyjnego. Komitet Inwestycyjny jest organem powołanym w celu podwyższenia standardów zarządzania ryzykiem oraz zwiększenia bezpieczeństwa przy podejmowaniu decyzji inwestycyjnych, który jest odpowiedzialny za opiniowanie kluczowych inwestycji funduszy zarządzanych przez TFI AGRO oraz działań związanych z operacjami na rynku kapitałowym. 3. Czynności nadzoru zgodności działalności z prawem wykonywane są przez Inspektora Nadzoru w ramach stanowiska jednoosobowego. 4. Czynności z zakresu zarządzania ryzykiem wykonywane są przez Osobę Wykonującą Zadania z Zakresu Zarządzania Ryzykiem w ramach stanowiska jednoosobowego. * TFI AGRO powierzyło podmiotom zewnętrznym wykonywanie następujących czynności związanych z działalnością prowadzoną przez towarzystwo: 1) wycena i ustalenie wartości jednostek uczestnictwa lub certyfikatów inwestycyjnych funduszy; 2) prowadzenie ksiąg rachunkowych funduszy; 3) prowadzenie ksiąg rachunkowych TFI AGRO; 4) usługi informatyczne; 5) usługi doradztwa prawnego.
 doc
                    doc download
															download                                                         Reklamacja
															Reklamacja                                                         
		     
		     
		     
		     
		     
		     
		     
		     
		     
		     
		     
		     
		     
		     
		     
		     
		     
		     
		     
		     
		    