Schroniska dla nieletnich

Transkrypt

Schroniska dla nieletnich
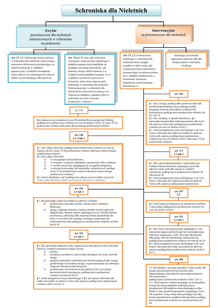
Schroniska dla Nieletnich
Interwencyjne
są przeznaczone dla nieletnich
Zwykle
przeznaczone dla nieletnich
umieszczonych w schronisku
na podstawie
Art. 27. § 1. Nieletniego można umieścić
w schronisku dla nieletnich, jeżeli zostaną
ujawnione okoliczności przemawiające za
umieszczeniem go w zakładzie
poprawczym, a zachodzi uzasadniona
obawa ukrycia się nieletniego lub zatarcia
śladów czynu karalnego, albo jeżeli nie
można ustalić tożsamości nieletniego
Art. 74 § 2. W razie, gdy wykonanie
orzeczenia o umieszczeniu nieletniego w
zakładzie poprawczym natrafiłoby na
niedające się usunąć przeszkody, sąd
rodzinny stosuje nadzór kuratora, a w
wyjątkowych przypadkach uznając, że ze
względów wychowawczych jest to
konieczne, może orzec umieszczenie
nieletniego w schronisku dla nieletnich.
Nieletni pozostaje w schronisku dla
nieletnich do czasu umieszczenia go we
właściwym zakładzie, jednakże pobyt w
schronisku nie może wówczas
przekroczyć 3 miesięcy
art. 134
Kto dopuszcza się zamachu na życie Prezydenta Rzeczypospolitej Polskiej,
podlega karze pozbawienia wolności na czas nie krótszy od lat 12, karze 25 lat
pozbawienia wolności albo karze dożywotniego pozbawienia wolności
art. 148
§ 1, 2 lub 3
§ 1. Kto zabija człowieka, podlega karze pozbawienia wolności na czas nie
krótszy od lat 8, karze 25 lat pozbawienia wolności albo karze dożywotniego
pozbawienia wolności.
§ 2. Kto zabija człowieka:
1)
ze szczególnym okrucieństwem,
2)
w związku z wzięciem zakładnika, zgwałceniem albo rozbojem,
3)
w wyniku motywacji zasługującej na szczególne potępienie,
4)
z użyciem broni palnej lub materiałów wybuchowych, podlega
karze 25 lat pozbawienia wolności albo karze dożywotniego
pozbawienia wolności.
§ 3. Karze określonej w § 2 podlega, kto jednym czynem zabija więcej niż
jedną osobę lub był wcześniej prawomocnie skazany za zabójstwo.
art. 156
§ 1 lub 3
§ 1. Kto powoduje ciężki uszczerbek na zdrowiu w postaci:
2)
pozbawienia człowieka wzroku, słuchu mowy, zdolności
płodzenia,
3)
innego ciężkiego kalectwa, ciężkiej choroby nieuleczalnej lub
długotrwałej, choroby realnie zagrażającej życiu, trwałej choroby
psychicznej, całkowitej albo znacznej trwałej niezdolności do
pracy w zawodzie lub trwałego, istotnego zeszpecenia lub
zniekształcenia ciała podlega karze pozbawienia wolności od roku
do lat 10.
§ 3. Jeżeli następstwem czynu określonego w § 1 jest śmierć człowieka,
sprawca podlega karze pozbawienia wolności od lat 2 do lat 12.
art. 163
§ 1 lub 3
§ 1. Kto sprowadza zdarzenie, które zagraża życiu lub zdrowiu wielu osób albo
mieniu w wielkich rozmiarach mające postać:
1)
pożaru,
2)
zawalenia się budowli, zalewu albo obsunięciu się ziemi, skał lub
śniegu
3)
eksplozji materiałów wybuchowych lub łatwopalnych albo innego
gwałtownego wyzwolenia energii, rozprzestrzeniania się substancji
trujących, duszących lub parzących,
1)
gwałtownego wyzwolenia energii jądrowej lub wyzwolenia
promieniowania jonizującego, podlega karze pozbawienia
wolności od roku do lat 10.
§ 3. Jeżeli następstwem czynu określonego w § 1 jest śmierć człowieka lub
ciężki uszczerbek na zdrowiu wielu osób, sprawca podlega karze pozbawienia
wolności od lat 2 do lat 12.
Art. 27. § 2. Umieszczenie
nieletniego w schronisku dla
nieletnich może nastąpić
wyjątkowo także wtedy, gdy
zostaną ujawnione okoliczności
przemawiające za umieszczeniem
go w zakładzie poprawczym, a
nieletniemu zarzucono
popełnienie czynu karalnego
określonego w:
stwarzających poważne
zagrożenie społeczne albo dla
bezpieczeństwa schroniska
zwykłego
art. 166
§ 1. Kto, stosując podstęp albo gwałt na osobie lub
groźbę bezpośredniego użycia takiego gwałtu,
przejmuje kontrolę nad statkiem wodnym lub
powietrznym, podlega karze pozbawienia wolności od
lat 2 do 12.
§ 2. Kto, działając w sposób określony w § 1,
sprowadza bezpośrednie niebezpieczeństwo dla życia
lub zdrowia wielu osób, podlega karze pozbawienia
wolności na czas nie krótszy od lat 3.
§ 3. Jeżeli następstwem czynu określonego w § 2 jest
śmierć człowieka lub ciężki uszczerbek na zdrowiu
wielu osób, sprawca podlega karze pozbawienia
wolności na czas nie krótszy od lat 5 albo karze 25 lat
pozbawienia wolności.
art. 173
§ 1 lub 3
§ 1. Kto, sprowadza katastrofę w ruchu lądowym,
wodnym lub powietrznym zagrażającą życiu lub
zdrowiu wielu osób albo mieniu w wielkich
rozmiarach, podlega karze pozbawienia wolności od
roku do lat 10.
§ 3. Jeżeli następstwem czynu określonego w § 1 jest
śmierć człowieka lub ciężki uszczerbek na zdrowiu
wielu osób, sprawca podlega karze pozbawienia
wolności od lat 2 do 12.
art. 197
§3
§ 3. Jeżeli sprawca dopuszcza się zgwałcenia wspólnie
z inną osobą, podlega karze pozbawienia wolności na
czas nie krótszy od lat 3.
art. 252
§ 1 lub 2
§ 1. Kto, bierze lub przetrzymuje zakładnika w celu
zmuszenia organu państwowego lub samorządowego,
instytucji, organizacji, osoby fizycznej lub prawnej
albo grupy osób do określonego zachowania się,
podlega karze pozbawienia wolności od roku do lat 10.
§ 2. Jeżeli następstwem czynu określonego w § 1 jest
śmierć człowieka lub ciężki uszczerbek na zdrowiu,
sprawca podlega karze pozbawienia wolności od lat 2
do 12.
art. 280
§ 1. Kto kradnie, używając przemocy wobec osoby lub
grożąc natychmiastowym jej użyciem albo
doprowadzając człowieka do stanu nieprzytomności
lub bezbronności,
podlega karze pozbawienia wolności od lat 2 do 12.
§ 2. Jeżeli sprawca rozboju posługuje się bronią palną,
nożem lub innym podobnie niebezpiecznym
przedmiotem lub środkiem obezwładniającym albo
działa w inny sposób bezpośrednio zagrażający życiu
lub wspólnie z inną osobą, która posługuje się taką
bronią, przedmiotem, środkiem lub sposobem, podlega
karze pozbawienia wolności na czas nie krótszy od 3.
lat.