T105RF Podłączenie beznapięciowe kotła normalnie otwartego
Transkrypt
										T105RF Podłączenie beznapięciowe kotła normalnie otwartego
                                        
                                        
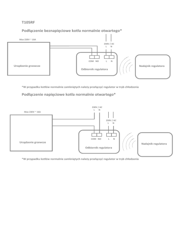
                                T105RF Podłączenie beznapięciowe kotła normalnie otwartego* Max 230V ~ 16A 230V / AC L N COM NO L N Urządzenie grzewcze Nadajnik regulatora Odbiornik regulatora *W przypadku kotłów normalnie zamkniętych należy przełączyd regulator w tryb chłodzenia Podłączenie napięciowe kotła normalnie otwartego* Max 230V ~ 16A 230V / AC L N 230V / AC L N COM NO L N Urządzenie grzewcze Nadajnik regulatora Odbiornik regulatora *W przypadku kotłów normalnie zamkniętych należy przełączyd regulator w tryb chłodzenia
 doc
                    doc download
															download                                                         Reklamacja
															Reklamacja                                                         
		     
		     
		     
		     
		     
		     
		     
		     
		     
		     
		     
		     
		     
		     
		     
		     
		     
		     
		     
		     
		    