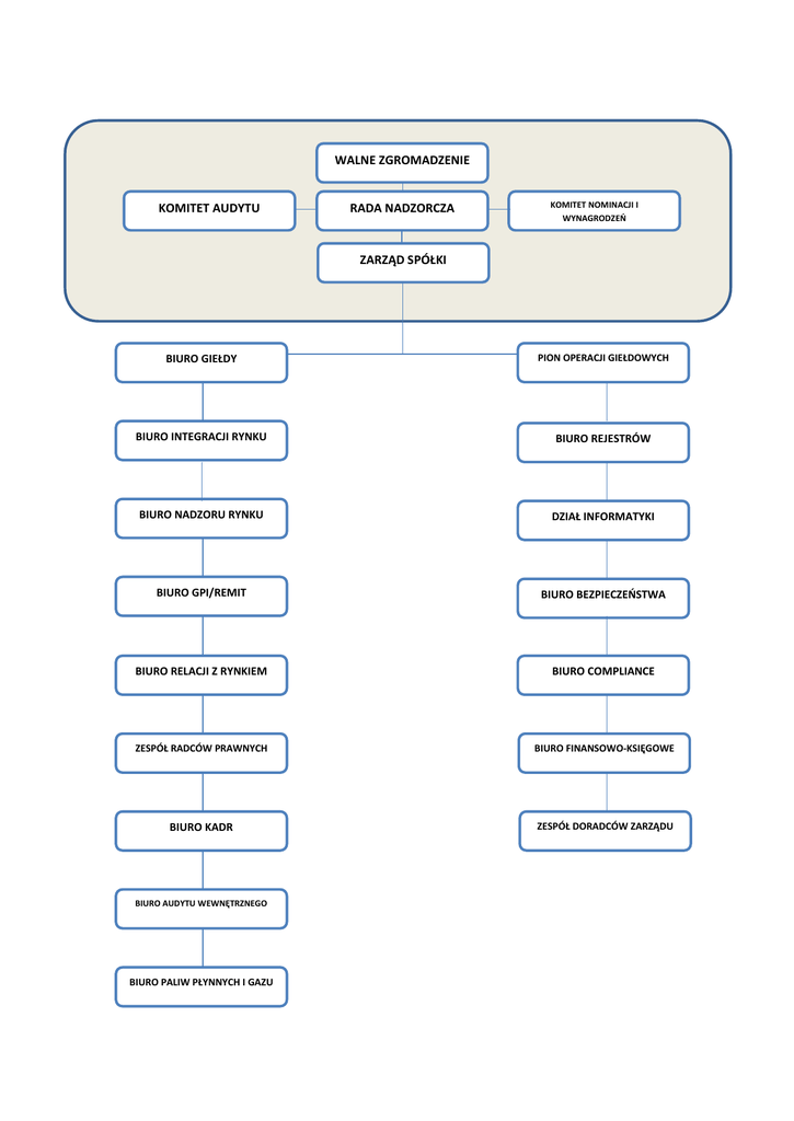
walne zgromadzenie rada nadzorcza zarząd spółki komitet audytu
Transkrypt
										walne zgromadzenie rada nadzorcza zarząd spółki komitet audytu
                                        
                                        
                                WALNE ZGROMADZENIE KOMITET AUDYTU RADA NADZORCZA KOMITET NOMINACJI I WYNAGRODZEŃ ZARZĄD SPÓŁKI BIURO GIEŁDY PION OPERACJI GIEŁDOWYCH BIURO INTEGRACJI RYNKU BIURO REJESTRÓW BIURO NADZORU RYNKU DZIAŁ INFORMATYKI BIURO GPI/REMIT BIURO BEZPIECZEŃSTWA BIURO RELACJI Z RYNKIEM BIURO COMPLIANCE ZESPÓŁ RADCÓW PRAWNYCH BIURO FINANSOWO-KSIĘGOWE BIURO KADR ZESPÓŁ DORADCÓW ZARZĄDU BIURO AUDYTU WEWNĘTRZNEGO BIURO PALIW PŁYNNYCH I GAZU
 doc
                    doc download
															download                                                         Reklamacja
															Reklamacja                                                         
		     
		     
		     
		     
		     
		     
		     
		     
		     
		     
		     
		     
		     
		     
		     
		     
		     
		     
		     
		     
		    