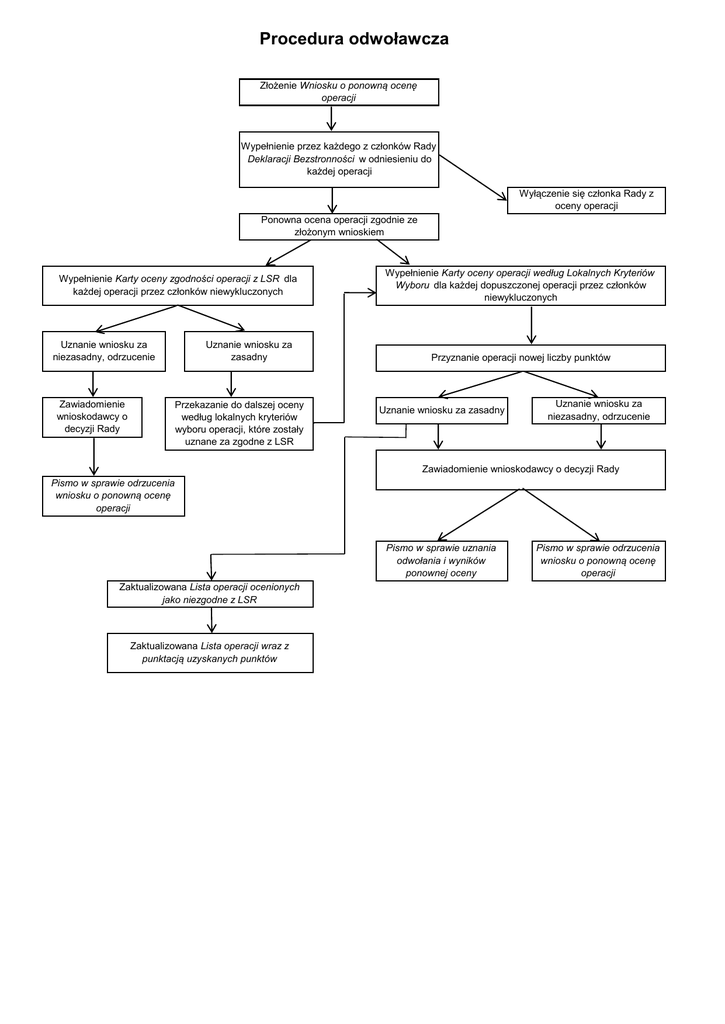
Procedura odwoławcza

Transkrypt

Procedura odwoławcza
Procedura odwoławcza
Złożenie Wniosku o ponowną ocenę
operacji
Wypełnienie przez każdego z członków Rady
Deklaracji Bezstronności w odniesieniu do
każdej operacji
Wyłączenie się członka Rady z
oceny operacji
Ponowna ocena operacji zgodnie ze
złożonym wnioskiem
Wypełnienie Karty oceny zgodności operacji z LSR dla
każdej operacji przez członków niewykluczonych
Uznanie wniosku za
niezasadny, odrzucenie
Zawiadomienie
wnioskodawcy o
decyzji Rady
Uznanie wniosku za
zasadny
Przekazanie do dalszej oceny
według lokalnych kryteriów
wyboru operacji, które zostały
uznane za zgodne z LSR
Wypełnienie Karty oceny operacji według Lokalnych Kryteriów
Wyboru dla każdej dopuszczonej operacji przez członków
niewykluczonych
Przyznanie operacji nowej liczby punktów
Uznanie wniosku za zasadny
Uznanie wniosku za
niezasadny, odrzucenie
Zawiadomienie wnioskodawcy o decyzji Rady
Pismo w sprawie odrzucenia
wniosku o ponowną ocenę
operacji
Pismo w sprawie uznania
odwołania i wyników
ponownej oceny
Zaktualizowana Lista operacji ocenionych
jako niezgodne z LSR
Zaktualizowana Lista operacji wraz z
punktacją uzyskanych punktów
Pismo w sprawie odrzucenia
wniosku o ponowną ocenę
operacji