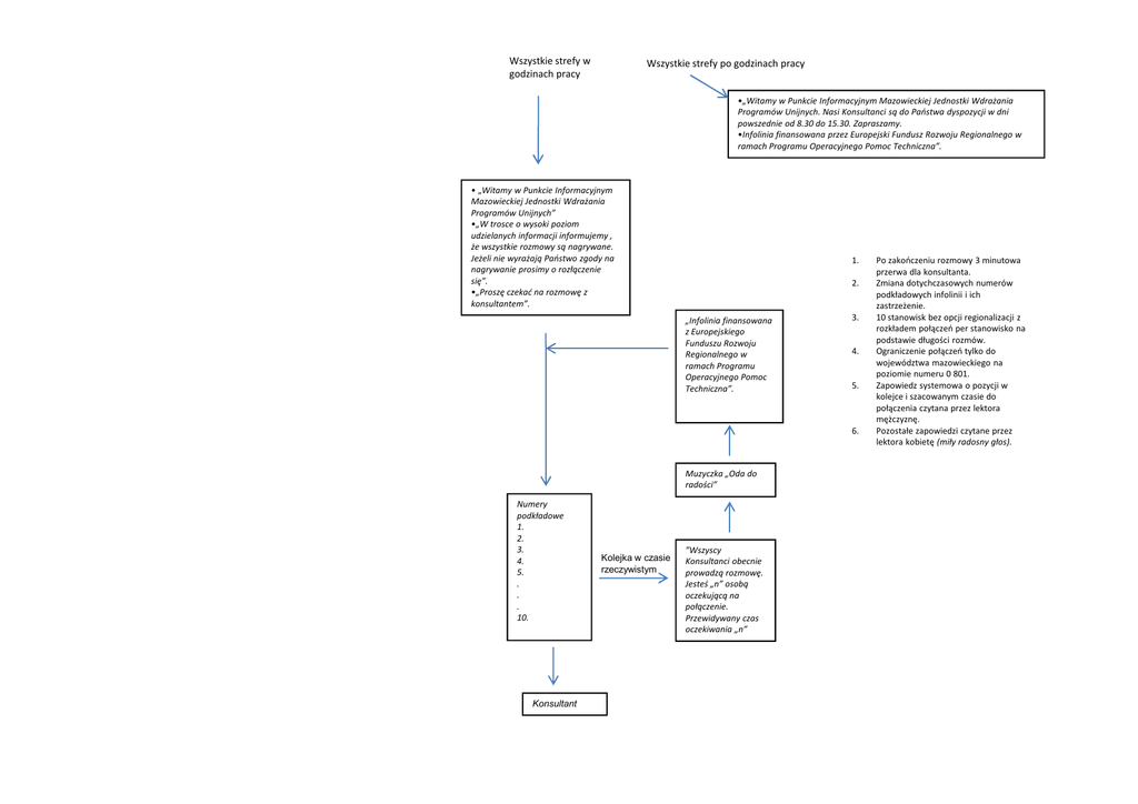
Schemat infolinia [Tylko do odczytu] [tryb zgodności]

Transkrypt

Schemat infolinia [Tylko do odczytu] [tryb zgodności]
Wszystkie strefy w
godzinach pracy
Wszystkie strefy po godzinach pracy
•„Witamy w Punkcie Informacyjnym Mazowieckiej Jednostki Wdrażania
Programów Unijnych. Nasi Konsultanci są do Państwa dyspozycji w dni
powszednie od 8.30 do 15.30. Zapraszamy.
•Infolinia finansowana przez Europejski Fundusz Rozwoju Regionalnego w
ramach Programu Operacyjnego Pomoc Techniczna”.
• „Witamy w Punkcie Informacyjnym
Mazowieckiej Jednostki Wdrażania
Programów Unijnych”
•„W trosce o wysoki poziom
udzielanych informacji informujemy ,
że wszystkie rozmowy są nagrywane.
Jeżeli nie wyrażają Państwo zgody na
nagrywanie prosimy o rozłączenie
się”.
•„Proszę czekać na rozmowę z
konsultantem”.
1.
2.
„Infolinia finansowana
z Europejskiego
Funduszu Rozwoju
Regionalnego w
ramach Programu
Operacyjnego Pomoc
Techniczna”.
3.
4.
5.
6.
Muzyczka „Oda do
radości”
Numery
podkładowe
1.
2.
3.
4.
5.
.
.
.
10.
Konsultant
Kolejka w czasie
rzeczywistym
”Wszyscy
Konsultanci obecnie
prowadzą rozmowę.
Jesteś „n” osobą
oczekującą na
połączenie.
Przewidywany czas
oczekiwania „n”
Po zakończeniu rozmowy 3 minutowa
przerwa dla konsultanta.
Zmiana dotychczasowych numerów
podkładowych infolinii i ich
zastrzeżenie.
10 stanowisk bez opcji regionalizacji z
rozkładem połączeń per stanowisko na
podstawie długości rozmów.
Ograniczenie połączeń tylko do
województwa mazowieckiego na
poziomie numeru 0 801.
Zapowiedz systemowa o pozycji w
kolejce i szacowanym czasie do
połączenia czytana przez lektora
mężczyznę.
Pozostałe zapowiedzi czytane przez
lektora kobietę (miły radosny głos).