Kucharka: Woźna: Woźna: Dozorca

Transkrypt

Kucharka: Woźna: Woźna: Dozorca
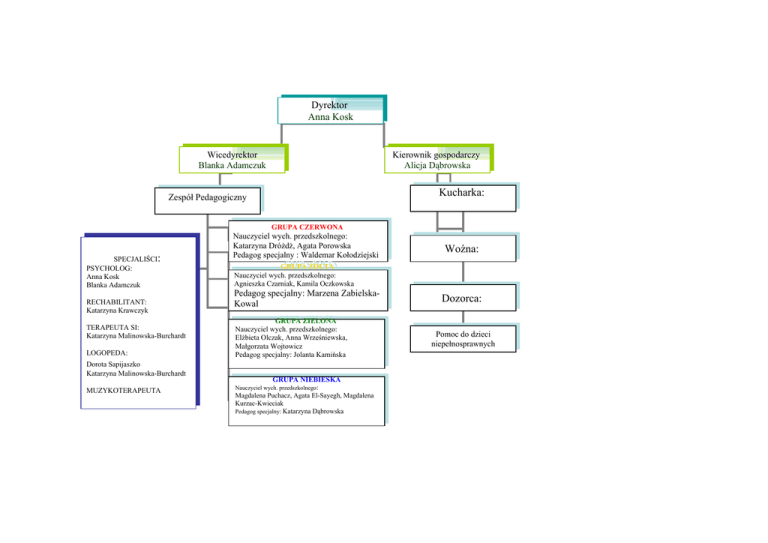
Dyrektor
Dyrektor
AnnaKosk
Kosk
Anna
Wicedyrektor
Wicedyrektor
Blanka
Adamczuk
Blanka Adamczuk
Kierownikgospodarczy
gospodarczy
Kierownik
Alicja
Dąbrowska
Alicja Dąbrowska
Kucharka:
Kucharka:
ZespółPedagogiczny
Pedagogiczny
Zespół
GRUPACZERWONA
CZERWONA
GRUPA
SPECJALIŚCI: :
SPECJALIŚCI
PSYCHOLOG:
PSYCHOLOG:
AnnaKosk
Kosk
Anna
BlankaAdamczuk
Adamczuk
Blanka
RECHABILITANT:
RECHABILITANT:
KatarzynaKrawczyk
Krawczyk
Katarzyna
TERAPEUTASI:
SI:
TERAPEUTA
KatarzynaMalinowska-Burchardt
Malinowska-Burchardt
Katarzyna
LOGOPEDA:
LOGOPEDA:
DorotaSapijaszko
Sapijaszko
Dorota
Katarzyna
Malinowska-Burchardt
Katarzyna Malinowska-Burchardt
MUZYKOTERAPEUTA
MUZYKOTERAPEUTA
Nauczycielwych.
wych.przedszkolnego:
przedszkolnego:
Nauczyciel
Katarzyna
Dróżdż,
AgataPorowska
Porowska
Katarzyna Dróżdż, Agata
Pedagogspecjalny
specjalny: :Waldemar
WaldemarKołodziejski
Kołodziejski
Pedagog
Woźna:
Woźna:
GRUPAŻÓŁTA
ŻÓŁTA
GRUPA
Nauczycielwych.
wych.przedszkolnego:
przedszkolnego:
Nauczyciel
AgnieszkaCzarniak,
Czarniak,Kamila
KamilaOczkowska
Oczkowska
Agnieszka
Pedagogspecjalny:
specjalny:Marzena
MarzenaZabielskaZabielskaPedagog
Kowal
Kowal
GRUPAZIELONA
ZIELONA
GRUPA
Nauczycielwych.
wych.przedszkolnego:
przedszkolnego:
Nauczyciel
ElżbietaOlczak,
Olczak,Anna
AnnaWrześniewska,
Wrześniewska,
Elżbieta
MałgorzataWojtowicz
Wojtowicz
Małgorzata
Pedagogspecjalny:
specjalny:Jolanta
JolantaKamińska
Kamińska
Pedagog
GRUPANIEBIESKA
NIEBIESKA
GRUPA
Nauczycielwych.
wych.przedszkolnego
przedszkolnego
Nauczyciel
::
MagdalenaPuchacz,
Puchacz,Agata
AgataEl-Sayegh,
El-Sayegh,Magdalena
Magdalena
Magdalena
Kurzac-Kwieciak
Kurzac-Kwieciak
Pedagogspecjalny:
specjalny:Katarzyna
KatarzynaDąbrowska
Dąbrowska
Pedagog
Dozorca:
Dozorca:
Pomocdo
dodzieci
dzieci
Pomoc
niepełnosprawnych
niepełnosprawnych