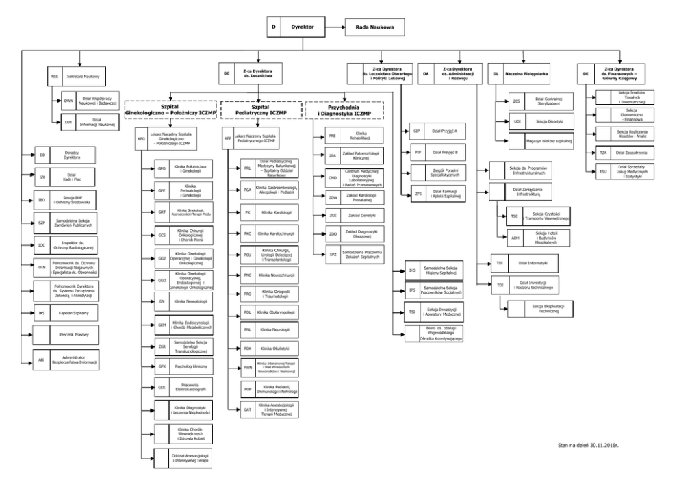
SCHEMAT ORGANIZACYJNY_od 01.12.2016

Transkrypt

SCHEMAT ORGANIZACYJNY_od 01.12.2016
D
NSE
DC
Sekretarz Naukowy
DWN
DIN
Dział Współpracy
Naukowej i Badawczej
Szpital
Ginekologiczno – PołoŜniczy ICZMP
Szpital
Pediatryczny ICZMP
Lekarz Naczelny Szpitala
Ginekologiczno
- PołoŜniczego ICZMP
GPO
IBO
Sekcja BHP
i Ochrony Środowiska
SZP
Samodzielna Sekcja
Zamówień Publicznych
IOC
Inspektor ds.
Ochrony Radiologicznej
GPE
GRT
Pełnomocnik ds. Ochrony
Informacji Niejawnych
i Specjalista ds. Obronności
Pełnomocnik Dyrektora
ds. Systemu Zarządzania
Jakością i Akredytacji
KPP
Lekarz Naczelny Szpitala
Pediatrycznego ICZMP
Klinika PołoŜnictwa
i Ginekologii
PRL
Klinika
Perinatologii
i Ginekologii
PGA
Klinika Ginekologii,
Rozrodczości i Terapii Płodu
PK
Dział Pediatrycznej
Medycyny Ratunkowej
– Szpitalny Oddział
Ratunkowy
Z-ca Dyrektora
ds. Administracji
i Rozwoju
DL
Naczelna Pielęgniarka
Przychodnia
i Diagnostyka ICZMP
Klinika Kardiologii
Klinika Chirurgii
Onkologicznej
i Chorób Piersi
Klinika Ginekologii
Operacyjnej i Ginekologii
Onkologicznej
PCU
GG2
Klinika Chirurgii,
Urologii Dziecięcej
i Transplantologii
Klinika Ginekologii
Operacyjnej,
GGO
Endoskopowej i
Ginekologii Onkologicznej
PNC
Klinika Neurochirurgii
PRO
Klinika Kardiochirurgii
Klinika
Rehabilitacji
GIP
DE
Sekcja Środków
Trwałych
i Inwentaryzacji
Dział Centralnej
Sterylizatorni
Sekcja
Ekonomiczno
- Finansowa
Sekcja Dietetyki
Dział Przyjęć A
Sekcja Rozliczania
Kosztów i Analiz
Magazyn bielizny szpitalnej
PIP
Dział Przyjęć B
ZPA
Zakład Patomorfologii
Klinicznej
CMD
Centrum Medycznej
Diagnostyki
Laboratoryjnej
i Badań Przesiewowych
ZDW
Zakład Kardiologii
Prenatalnej
ZGE
Zakład Genetyki
TSC
Sekcja Czystości
i Transportu Wewnętrznego
ZDO
Zakład Diagnostyki
Obrazowej
ADH
Sekcja Hoteli
i Budynków
Mieszkalnych
SPZ
Z-ca Dyrektora
ds. Finansowych –
Główny Księgowy
Sekcja ds. Programów
Infrastrukturalnych
Zespół Poradni
Specjalistycznych
ZFS
TZA
Dział Zaopatrzenia
ESU
Dział SprzedaŜy
Usług Medycznych
i Statystyki
Dział Zarządzania
Infrastrukturą
Dział Farmacji
i Apteki Szpitalnej
Samodzielna Pracownia
ZakaŜeń Szpitalnych
IHS
Samodzielna Sekcja
Higieny Szpitalnej
Klinika Ortopedii
i Traumatologii
IPS
Samodzielna Sekcja
Pracowników Socjalnych
POL
Klinika Otolaryngologii
TSI
Sekcja Inwestycji
i Aparatury Medycznej
PNL
Klinika Neurologii
TDI
Dział Informatyki
TDI
Dział Inwestycji
i Nadzoru technicznego
Klinika Neonatologii
Kapelan Szpitalny
GEM
PKC
PRE
Klinika Gastroenterologii,
Alergologii i Pediatrii
GCS
GN
Klinika Endokrynologii
i Chorób Metabolicznych
Rzecznik Prasowy
ABI
DA
UDI
Doradcy
Dyrektora
Dział
Kadr i Płac
IKS
Z-ca Dyrektora
ds. Lecznictwa Otwartego
i Polityki Lekowej
Z-ca Dyrektora
ds. Lecznictwa
Dział
Informacji Naukowej
IZ0
OIN
Rada Naukowa
ZCS
KPG
DD
Dyrektor
Biuro ds. obsługi
Wojewódzkiego
Ośrodka Koordynującego
ZKR
Samodzielna Sekcja
Serologii
Transfuzjologicznej
POK
GPK
Psycholog kliniczny
PWN
Klinika Intensywnej Terapii
i Wad Wrodzonych
Noworodków i Niemowląt
GEK
Pracownia
Elektrokardiografii
POP
Klinika Pediatrii,
Immunologii i Nefrologii
Administrator
Bezpieczeństwa Informacji
Klinika Diagnostyki
i Leczenia Niepłodności
Sekcja Eksploatacji
Technicznej
GAT
Klinika Okulistyki
Klinika Anestezjologii
i Intensywnej
Terapii Medycznej
Klinika Chorób
Wewnętrznych
i Zdrowia Kobiet
Stan na dzień 30.11.2016r.
Oddział Anestezjologii
i Intensywnej Terapii