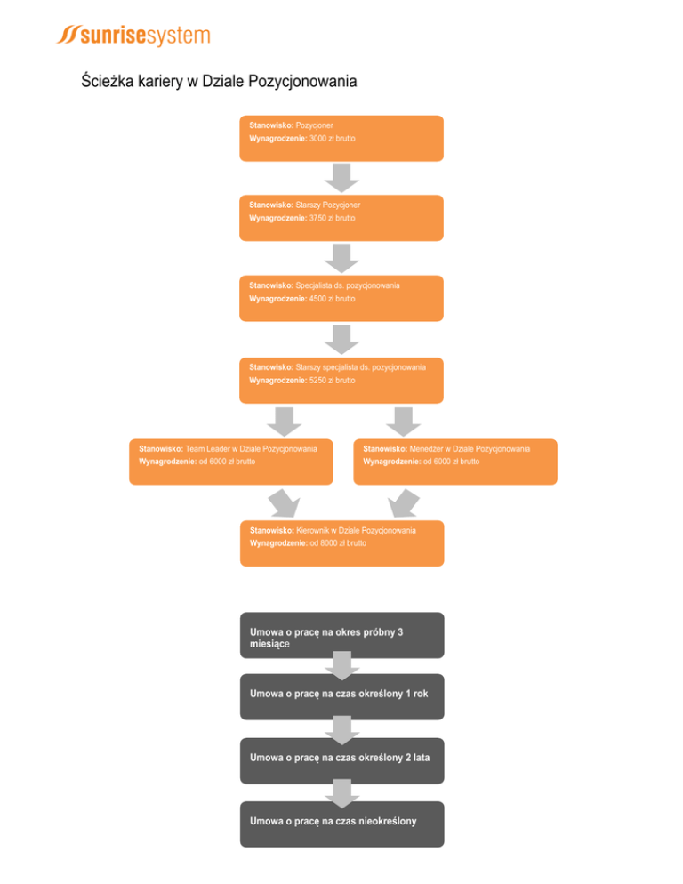
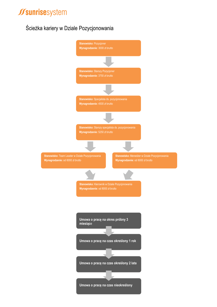
Ścieżka kariery w Dziale Pozycjonowania

Transkrypt

Ścieżka kariery w Dziale Pozycjonowania
Ścieżka kariery w Dziale Pozycjonowania
Stanowisko: Pozycjoner
Wynagrodzenie: 3000 zł brutto
Stanowisko: Starszy Pozycjoner
Wynagrodzenie: 3750 zł brutto
Stanowisko: Specjalista ds. pozycjonowania
Wynagrodzenie: 4500 zł brutto
Stanowisko: Starszy specjalista ds. pozycjonowania
Wynagrodzenie: 5250 zł brutto
Stanowisko: Team Leader w Dziale Pozycjonowania
Stanowisko: Menedżer w Dziale Pozycjonowania
Wynagrodzenie: od 6000 zł brutto
Wynagrodzenie: od 6000 zł brutto
Stanowisko: Kierownik w Dziale Pozycjonowania
Wynagrodzenie: od 8000 zł brutto
Umowa o pracę na okres próbny 3
miesiące
Umowa o pracę na czas określony 1 rok
Umowa o pracę na czas określony 2 lata
Umowa o pracę na czas nieokreślony