dokument PDF - Informatyka WPPT PWr

Transkrypt

dokument PDF - Informatyka WPPT PWr
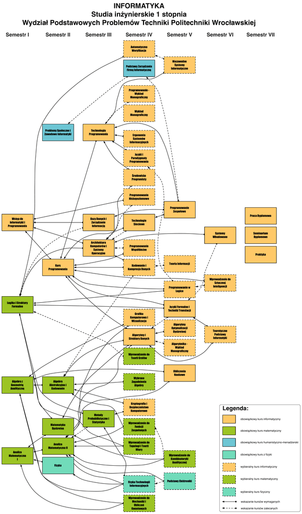
INFORMATYKA
Studia inżynierskie 1 stopnia
Wydział Podstawowych Problemów Techniki Politechniki Wrocławskiej
Semestr I
Semestr II
Semestr III
Semestr IV
Semestr V
Semestr VI
Semestr VII
Automatyczna
Weryfikacja
Podstawy Zarządzania
Firmą Informatyczną
Niezawodne
Systemy
Informatyczne
Programowanie Wykład
Monograficzny
Wykład
Monograficzny
Problemy Społeczne i
Zawodowe Informatyki
Technologia
Programowania
Ergonomia
Systemów
Informacyjnych
Języki i
Paradygmaty
Programowania
Środowisko
Programisty
Programowanie
Niskopoziomowe
Programowanie
Zespołowe
Wstęp do
Informatyki i
Programowania
Bazy Danych i
Zarządzanie
Informacją
Praca Dyplomowa
Technologie
Sieciowe
Systemy
Wbudowane
Architektura
Komputerów i
Systemy
Operacyjne
Kurs
Programowania
Programowanie
Współbieżne
Praktyka
Kodowanie i
Kompresja Danych
Teoria Informacji
Programowanie w
Logice
Logika i Struktury
Formalne
Grafika
Komputerowa i
Wizualizacja
Algorytmy i
Struktury Danych
Wprowadzenie do
Teorii Grafów
Algebra z
Geometrią Analityczną
Wybrane
Zagadnienia
Algebry
Algebra
Abstrakcyjna i
Kodowanie
Matematyka
Dyskretna
Analiza
Matematyczna II
Analiza
Matematyczna
I
Wprowadzenie do
Sztucznej
Inteligencji
Języki Formalne i
Techniki Translacji
Algorytmy
Optymalizacji
Dyskretnej
Teoretyczne
Podstawy
Informatyki
Algorytmika Wykład
Monograficzny
Obliczenia
Naukowe
Kryptografia i
Bezpieczeństwo
Komputerowe
Metody
Probabilistyczne i
Statystyka
Seminarium
Dyplomowe
Legenda:
obowiązkowy kurs informatyczny
Wprowadzenie do
Funkcji
Zespolonych
obowiązkowy kurs matematyczny
Wprowadzenie do
Topologi i Teorii
Miary
obowiązkowy kurs humanistyczno-menadżerski
Wprowadzenie do
Kombinatoryki
Analitycznej
Fizyka
obowiązkowy kurs z fizyki
wybieralny kurs informatyczny
Fizyka Technologii
Informacyjnych
Podstawy Elektroniki
wybieralny kurs matematyczny
wybieralny kurs fizyczny
Wprowadzenie do
Mechaniki i
Obliczeń
Kwantowych
wskazanie kursów wymaganych
wskazanie kursów zalecanych