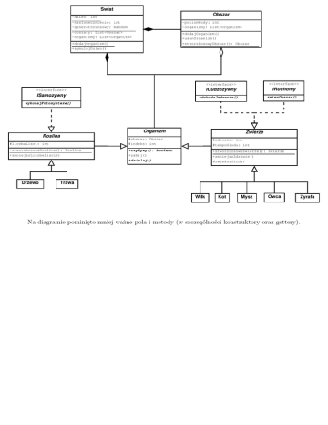
Na diagramie pominięto mniej ważne pola i metody (w

Transkrypt

Na diagramie pominięto mniej ważne pola i metody (w
Swiat
Obszar
-dzien: int
-naslonecznienie: int
-generatorLosowy: Random
-obszary: List<Obszar>
-organizmy: List<Organizm>
-poziomWody: int
-organizmy: List<Organizm>
+dodajOrganizm()
+usunOrganizm()
+stworzLosowyObszar(): Obszar
+dodajOrganizm()
+symulujDzien()
<<interface>>
ISamozywny
<<interface>>
<<interface>>
ICudzozywny
IRuchomy
zmienObszar()
zdobadzJedzenie()
wykonajFotosynteze()
Organizm
Roslina
#liczbaLisci: int
+stworzLosowaRosline(): Roslina
+zmniejszLiczbeLisci()
Drzewo
Zwierze
#obszar: Obszar
#indeks: int
#zdrowie: int
#tempoGlodu: int
+czyZywy(): boolean
+zabij()
+dzialaj()
+stworzLosoweZwierze(): Zwierze
+zmniejszZdrowie()
#zwiekszGlod()
Trawa
Wilk
Kot
Mysz
Owca
Na diagramie pominięto mniej ważne pola i metody (w szczególności konstruktory oraz gettery).
Zyrafa