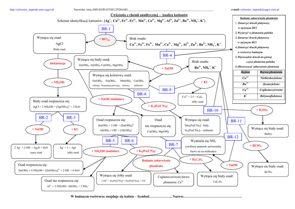
BR-1 BR-2 BR-3 BR-4 BR-5 BR-6 BR-7 BR-8 BR-10 BR-11

Transkrypt

BR-1 BR-2 BR-3 BR-4 BR-5 BR-6 BR-7 BR-8 BR-10 BR-11
Nazwisko, imię (DRUKOWANYMI LITERAMI)...........................................................................................................................................................................................................................................................................................................................................................................
http://sylwester_stepniak.users.sggw.pl
e-mail: [email protected]
Ćwiczenia z chemii analitycznej – Analiza kationów
Badanie zabarwienia płomienia
+
Schemat identyfikacji kationów: {Ag , Cu2+, Fe3+, Fe2+, Mn2+, Ca2+, Mg2+, Al3+, Zn2+, Ba2+, NH4+, K+}
1. Zanurzyć drucik platynowy
w stężonym HCl
BR-1
2. Wyżarzyć w płomieniu palnika
Wytrąca się osad:
3. Zanurzyć drucik platynowy
Brak osadu:
+ HClaq
w stężonym HCl
Cu2+, Fe3+, Fe2+, Mn2+, Ca2+, Mg2+, Al3+, Zn2+, Ba2+, NH4+, K+
AgCl
4. Zanurzyć drucik platynowy
Biały osad
w roztworze badanym
BR-4
5. Wprowadzić drucik do górnej
Wytrąca się biały osad:
Dekantacja
części płomienia palnika
Brak osadu:
Zn(OH)2, Al(OH)3, Ca(OH)2, Mg(OH)2
2+
+
Ba , NH4 , K
+ NaOH
6. Obserwować zabarwienie płomienia
+
Kation
Wytrąca się kolorowy osad:
Fe(OH)2,
+ NH4OH
Fe(OH)3,
zielony, brunatnoczerwony, różowy,
+ KI
niebieski
BR-9
BR-8
BR-3
Osad
Wytrąca się osad:
Zn(OH)2 + 2 OH = [Zn(OH)4]
nie rozpuszcza się:
Mn2[Fe(CN)6] - biały
Al(OH)3 + OH- = [Al(OH)4]-
Ca(OH)2, Mg(OH)2
Osad rozpuszcza się:
-
+ KI
BR-5
2 Ag+ + 2 OH- = Ag2O + H2O
2-
BR-7
+ NH4OH (nadmiar)
żółty osad
Wytrąca się biały osad:
BaSO4
BR-12
+ HClO4
(zwilżony papierek uniwersalny
barwi się na niebiesko)
+ K4[Fe(CN)6]
Osad rozpuszcza się:
+ H2C2O4
+ NaOH
płomienia
Wytrąca się biały osad:
-
Zn(OH)2 + 6 NH4OH = [Zn(NH3)6] + 2 OH + 6 H2O
Wytrąca się żółty osad:
Osad nie rozpuszcza się:
3+
Ceglastoczerwone
Różowofioletowe
BR-11
Wydziela się NH3
Badanie zabarwienia
2+
Ceglastoczerwone
+ H2SO4
Fe4[Fe(CN)6]3 - niebieski
BR-6
Ag+ + I- = AgI
szary osad
Ca
żółty osad
BR-10
+ NaOH
Jasnozielone
2+
+ K4[Fe(CN)6]
AgCl + 2 NH4OH = [Ag(NH3)2]+ + 2 H2O
BR-2
Ba
K+
Cu2+ + 2 I- = CuI2
+ NaOH (nadmiar)
Biały osad rozpuszcza się:
Niebieskozielone
2+
Cu
Mn(OH)2, Cu(OH)2
Barwa płomienia
2+
Al + 3 NH4OH= Al(OH)3 + 3
2 Zn2+ + K4[Fe(CN)6] = Zn2[Fe(CN)6] + 4 K+
KClO4
Ceglastoczerwona barwa
Wytrąca się biały osad:
płomienia: Ca2+
CaC2O4
NH4+
W badanym roztworze znajduje się kation – Symbol:………………, Nazwa:…………………………………………..