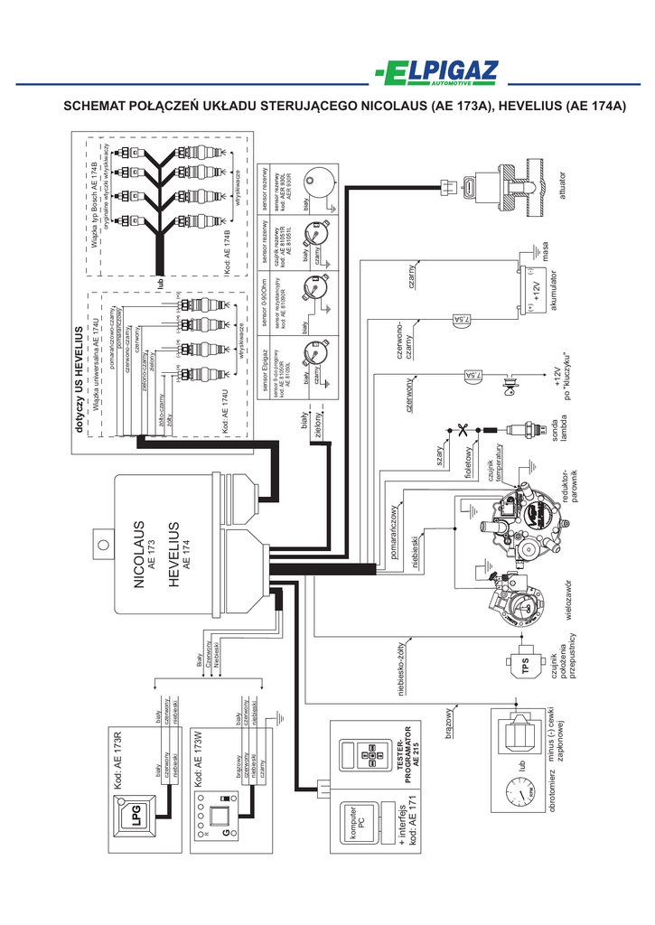
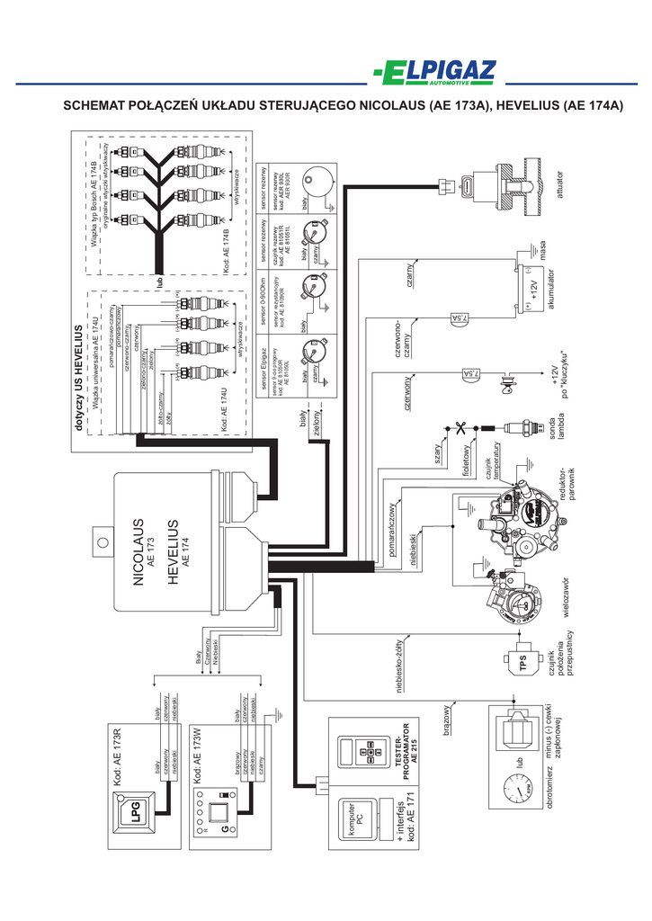
Schemat połączeń układu sterującego Nicolaus Hevelius

Transkrypt

Schemat połączeń układu sterującego Nicolaus Hevelius
*
OK
br¹zowy
bia³y
czerwony
niebieski
minus (-) cewki
zap³onowej
lub
obrotomierz
6
5
7
RPM
8
1
0
4
ESC
br¹zowy
czerwony
niebieski
czarny
TESTERPROGRAMATOR
AE 215
2
3
+ interfejs
kod: AE 171
komputer
PC
G
R
Kod: AE 173W
bia³y
czerwony
niebieski
czujnik
po³o¿enia
przepustnicy
TPS
niebiesko-¿ó³ty
Bia³y
Czerwony
Niebieski
wielozawór
2
211
niebieski
pomarañczowy
AE 174
HEVELIUS
AE 173
reduktorparownik
czujnik
temperatury
fioletowy
szary
sonda
lambda
(-)
(+) (-)
(+)
lub
+12V
po "kluczyku"
czerwonoczarny
+12V
(-)
akumulator
(+)
Polski
masa
sensor rezerwy
attuator
AER 930R
sensor rezerwy
wtryskiwacze
oryginalne wtyczki wtryskiwaczy
Wi¹zka typ Bosch AE 174B
Kod: AE 174B
czarny
sensor 0-90Ohm
czerwony
zielony
bia³y
(+)
wtryskiwacze
(-)
sensor rezystancyjny
kod: AE 81090R
(+)
sensor Elpigaz
(-)
sensor 9-cio progowy
kod: AE 81050R
AE 81050L
Kod: AE 174U
¿ó³to-czarny
¿ó³ty
7,5A
bia³y
czerwony
niebieski
czerwony
zielono-czarny
zielony
pomarañczowo-czarny
pomarañczowy
czerwono-czarny
7,5A
NICOLAUS
34 5
0
LPG
1
01 9
11
8 76
Kod: AE 173R
Wi¹zka uniwersalna AE 174U
dotyczy US HEVELIUS
SCHEMAT PO£¥CZEÑ UK£ADU STERUJ¥CEGO NICOLAUS (AE 173A), HEVELIUS (AE 174A)