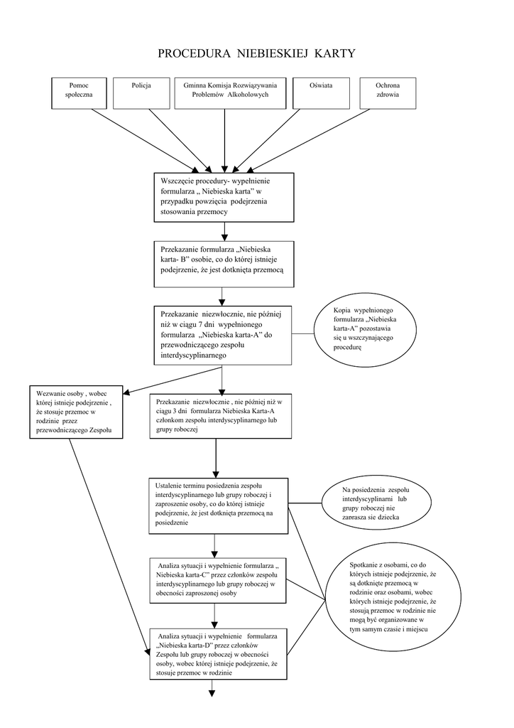
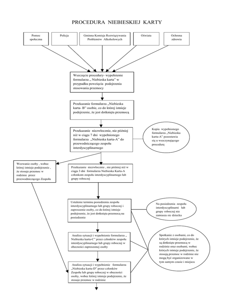
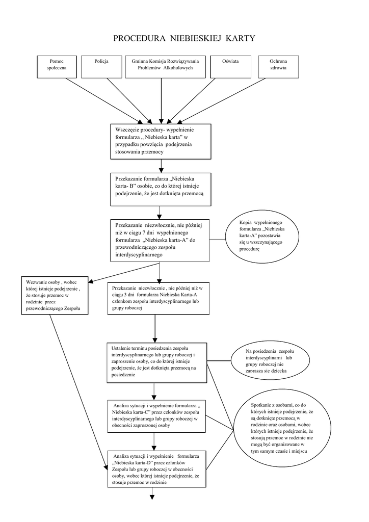
PROCEDURA NIEBIESKIEJ KARTY

Transkrypt

PROCEDURA NIEBIESKIEJ KARTY
PROCEDURA NIEBIESKIEJ KARTY
Pomoc
społeczna
Policja
Gminna Komisja Rozwiązywania
Problemów Alkoholowych
Oświata
Ochrona
zdrowia
Wszczęcie procedury- wypełnienie
formularza „ Niebieska karta” w
przypadku powzięcia podejrzenia
stosowania przemocy
Przekazanie formularza „Niebieska
karta- B” osobie, co do której istnieje
podejrzenie, że jest dotknięta przemocą
Przekazanie niezwłocznie, nie później
niż w ciągu 7 dni wypełnionego
formularza „Niebieska karta-A” do
przewodniczącego zespołu
interdyscyplinarnego
Wezwanie osoby , wobec
której istnieje podejrzenie ,
że stosuje przemoc w
rodzinie przez
przewodniczącego Zespołu
Kopia wypełnionego
formularza „Niebieska
karta-A” pozostawia
się u wszczynającego
procedurę
Przekazanie niezwłocznie , nie później niż w
ciągu 3 dni formularza Niebieska Karta-A
członkom zespołu interdyscyplinarnego lub
grupy roboczej
Ustalenie terminu posiedzenia zespołu
interdyscyplinarnego lub grupy roboczej i
zaproszenie osoby, co do której istnieje
podejrzenie, że jest dotknięta przemocą na
posiedzenie
Analiza sytuacji i wypełnienie formularza „
Niebieska karta-C” przez członków zespołu
interdyscyplinarnego lub grupy roboczej w
obecności zaproszonej osoby
Analiza sytuacji i wypełnienie formularza
„Niebieska karta-D” przez członków
Zespołu lub grupy roboczej w obecności
osoby, wobec której istnieje podejrzenie, że
stosuje przemoc w rodzinie
Na posiedzenia zespołu
interdyscyplinarni lub
grupy roboczej nie
zaprasza się dziecka
Spotkanie z osobami, co do
których istnieje podejrzenie, że
są dotknięte przemocą w
rodzinie oraz osobami, wobec
których istnieje podejrzenie, że
stosują przemoc w rodzinie nie
mogą być organizowane w
tym samym czasie i miejscu
W przypadku podejrzenia popełnienia
przestępstwa dokumentacja z podjętych działań
przekazywana jest organom właściwym do
prowadzenia postępowania przygotowawczego
Analiza sytuacji rodziny i ustalenie
indywidualnego planu pomocy
Realizacja podjętych działań przez poszczególne
podmioty uczestniczące w procedurze
Niebieskiej Karty
Zakończenie procedury „Niebieskiej Karty” w
rodzinie
Powiadomienie podmiotów uczestniczących w
procedurze o jej zakończeniu
Działania podejmowane przez podmioty
uczestniczące w procedurze” Niebieskiej Karty”
Pracownik socjalny:
-Diagnoza sytuacji i
ustalenie potrzeb osoby
co do której istnieje
podejrzenie, że jest
dotknięta przemocą w
rodzinie
-udzielenie kompleksowej
informacji:
* o możliwości uzyskania
pomocy psychologicznej,
prawnej, socjalnej oraz
wsparcia,
*instytucjach i
podmiotach świadczących
specjalistyczną pomoc na
rzecz osób dotkniętych
przemocą,
*możliwości podjęcia
dalszych działań
mających na celu poprawę
sytuacji
-Organizuje niezwłocznie
dostęp do pomocy
medycznej
- Zapewnia w zależności
od potrzeb schronienie w
całodobowej placówce
świadczącej pomoc
- Prowadzenie rozmów z
osobami, wobec których
istnieje podejrzenie , ze
stosują przemoc na temat
konsekwencji stosowania
przemocy
Przedstawiciel Gminnej
Komisji Rozwiązywania
Problemów Alkoholowych
-Diagnoza sytuacji i
ustalenie potrzeb osoby co
do której istnieje podejrzenie,
że jest dotknięta przemocą w
rodzinie
-udzielenie kompleksowej
informacji:
* o możliwości uzyskania
pomocy psychologicznej,
prawnej, socjalnej oraz
wsparcia,
*instytucjach i podmiotach
świadczących specjalistyczną
pomoc na rzecz osób
dotkniętych przemocą,
*możliwości podjęcia
dalszych działań mających na
celu poprawę sytuacji
-Organizuje niezwłocznie
dostęp do pomocy medycznej
- Prowadzenie rozmów z
osobami, wobec których
istnieje podejrzenie , ze
stosują przemoc na temat
konsekwencji stosowania
przemocy
Przedstawiciel ochrony
zdrowia
-udziela osobie, co do której
istnieje podejrzenie, ze jest
dotknięta przemocą w
rodzinie informacji o
możliwościach uzyskania
pomocy i wsparcia oraz
uprawnieniu do uzyskania
bezpłatnego zaświadczenia
lekarskiego o ustaleniu
przyczyn i rodzaju
uszkodzeń ciała związanych
z użyciem przemocy w
rodzinie
Przedstawiciel oświaty
Funkcjonariusz Policji
- diagnozuje sytuację i
potrzeby osoby, co do której
istnieje podejrzenie, że jest
dotknięta przemocą w
rodzinie
- udziela osobie, co do
której istnieje podejrzenie,
ze jest dotknięta przemocą
niezbędnej pomocy, w
tym niezbędnej pierwszej
pomocy
- udziela kompleksowych
informacji rodzicowi,
opiekunowi prawnemu,
faktycznemu lub osobie
najbliższej o możliwościach
pomocy psychologicznej,
prawnej, socjalnej i
pedagogicznej oraz
wsparcia rodzinie, w tym o
formach pomocy dzieciom
Świadczonych przez
instytucje i podmioty w
zakresie specjalistycznej
pomocy na rzecz osób
dotkniętych przemocą w
rodzinie
-organizuje dostęp do
pomocy medycznej, jeżeli
wymaga tego stan
zdrowia osoby, co do
której istnieje podejrzenie,
ze jest dotknięta przemocą
w rodzinie
-podejmuje w razie
potrzeby inne niezbędne
czynności zapewniające
ochronę zdrowia, życia i
mienia osób, co do
których istnieje
podejrzenie, ze są
dotknięte przemocą w
rodzinie
- przeprowadza z osobą,
co do której istnieje
podejrzenie, ze jest
sprawcą przemocy
rozmowę w
szczególności o
odpowiedzialności karnej
za znęcanie się fizyczne
lub psychiczne nad osobą
najbliższą lub inna osobą
- podejmuje czynności
mające na celu
zabezpieczenie śladów i
dowodów przestępstwa
- systematycznie
monitoruje środowisko
osoby, co do której
istnieje podejrzenie, ze
jest dotknięta przemocą w
rodzinie